CAPÍTULO II

Los usuarios y la lectura electrónica: incremento, socialización y personalización

SI HACE MUY POCOS AÑOS eran pocos los que respondían con conocimiento de causa acerca del uso y el conocimiento de los e-books, hoy en día son cada vez más los que conocen y manejan los nuevos formatos. Por otra parte, hasta fechas muy recientes la lectura se efectuaba principalmente a través de la pantalla del ordenador pues los dispositivos de lectura tenían una escasa presencia en las bibliotecas, dadas las serias limitaciones de que adolecían. En la actualidad muchas de esas deficiencias se han resuelto. Los libros electrónicos están emergiendo como la última frontera que editores, bibliotecas y centros de información han de traspasar para acomodar sus recursos a la revolución digital.

Aunque la producción científica sobre los e-books ha aumentado considerablemente, los estudios sobre los usuarios son todavía escasos en la mayoría de los países, o con muestras poco significativas a pesar de la repercusión mediática que puedan representar sus conclusiones, como ocurrió con la investigación desarrollada por el Nielsen Norman Group en la que se concluía que leer a través de pantalla electrónica frena la percepción del texto y de este modo el lector gasta más tiempo en el proceso de lectura. El problema es que en el estudio participaron solo veinticuatro personas.

Los libros electrónicos representan un área de estudio nueva para cuyo análisis se están empleando metodologías muy diferentes y áreas de aproximación muy diferenciadas. Los estudios más abundantes son los que consideran los libros electrónicos en su contexto académico, como los desarrollados por Derrick Fernández para la Universidad de Hillintong (Fernández, D., 2007), Wilkins (2007) para la de Derby, McLuckie (2005) para Zúrich, Allen Shelburne (2009) para la de Illinois o, con carácter más general, Bellaber y Gillette (2003), Secker y Plewes (2002) y McLellan y Hawkins (2006), Nelson (2011), o Anderson (2009) junto a otros que se han citado a lo largo de la obra. Existen también encuestas sobre un universo más amplio de población como las realizadas por el IDPF, Springer (2009), Publishers Communication Group (2009), Centre for Information Behaviour and the Evaluation of Research (CIBER, 2007), etc.

La consolidación del uso de dispositivos de lectura se ve ratificada en el informe «The rise of e-reading» (Rainie, L., Zickuhr, K., Purcell, K., Madden, M. y Brenner, J., 2012) que muestra el crecimiento de la lectura digital. La mayoría de los hallazgos en este informe proceden de una encuesta de 2.986 estadounidenses mayores de 16 años de edad, llevada a cabo del 16 de noviembre al 21 diciembre 2011, que se centró en los hábitos y preferencias de la lectura digital. Posteriormente se llevó a cabo otro estudio del 5-8 de enero al 12-15 de enero de 2012, para ver en qué medida la adopción de dispositivos de lectura de libros electrónicos (tabletas y lectores electrónicos) podría haber crecido durante las vacaciones de la temporada de Navidad. Por último, entre el 20 de enero y el 19 de febrero de 2012, se volvió a preguntar acerca de la incidencia de la lectura de libros en los últimos 12 meses, para ver si había cambios en los hábitos, ya que el número de propietarios de dispositivos había aumentado.

El auge de los libros electrónicos en la cultura estadounidense tiene que ver con un cambio en la percepción del material digital. A partir de la encuesta realizada sobre contenidos digitales durante diciembre de 2011, un 43% de los estadounidenses mayores de 16 años afirman que han leído un libro electrónico en el último año o que han leído otro tipo de contenido como revistas, y artículos de prensa en formato digital en un lector de libros electrónicos, tableta PC, ordenador o teléfono móvil.

Las personas que leen libros electrónicos se destacan en casi todos los aspectos por encima de otros tipos de lectores: el 88% de los que leen libros electrónicos en los últimos 12 meses también leen libros impresos. Y en comparación con otros lectores de libros, leen más. Leen con mayor frecuencia por una serie de razones: por placer, para la investigación, para conocer temas de actualidad y para su trabajo o estudios. También son más propensos que otros a comprar los libros más recientes, en vez de recurrir al préstamo, y son más propensos que otros a afirmar que prefieren comprar libros en general, iniciando el proceso de compra buscando información en Internet.

El lector medio de libros electrónicos señala que ha leído 24 libros de media en los últimos 12 meses, en comparación con un promedio de 15 libros por año del consumidor de libros impresos.

Las personas que leen libros electrónicos sostienen que han leído más libros en todos los formatos. Las que leyeron un promedio de 24 libros en los últimos 12 meses, leyeron 13 libros impresos de media. Para las personas que no leen libros digitales el promedio es de 15 libros al año

El 30% de los lectores de contenidos electrónicos observan que ahora pasan más tiempo leyendo, y los propietarios de tabletas y lectores de libros electrónicos en particular afirman que ahora leen más. Alrededor del 41% de los propietarios de tabletas y el 35% de los propietarios de dispositivos de lectura electrónica señalaron que leen más desde que existen contenidos electrónicos. Los que disponen de dispositivos desde hace más tiempo son quienes leen más.

La lectura de libros electrónicos se realiza a través de una amplia gama de dispositivos, incluyendo ordenadores, dispositivos dedicados y teléfonos inteligentes. El 42% de los lectores de libros electrónicos afirmó que también lee en ordenador. Un 41% de los lectores de libros electrónicos lee en un lector de libros electrónicos Kindle o Nook. Un 29% de los lectores de libros electrónicos consumen sus libros en sus teléfonos móviles y un 23% de los lectores de libros electrónicos lo hacen en una tableta.

La mayoría de los lectores de libros prefieren comprar libros en vez de pedirlos prestados. La mayoría de los lectores impresos (54%) y de los lectores de libros electrónicos (61%) prefieren comprar sus propias copias. Los que disponen de libros electrónicos y tabletas se inclinan más a comprar.

Por regla general, los usuarios propietarios de tabletas y los dueños de lectores de libros electrónicos son más propensos a leer más y con mayor frecuencia que los no propietarios. El 80% de los estadounidenses mayores de 16 años afirman que leen por placer, y el 36% de los mismos lo hace a diario. El 78% lee para mantenerse al día y el 74% para realizar investigaciones sobre temas específicos que les interesan. Aproximadamente el 24% de los que leen por esta razón lo hacen todos los días o casi todos los días.

Contamos, además, con algunos estudios de usuarios de referencia como los desarrollados por el JISC e-book Observatory Project en junio de 2008 (Stelle, L. y Woodward, H, 2009), Ebrary (McLiel, A. W. 2012) en 2008 y 2011, High Wire Press (High Wire Press, Stanford University, 2009) en 2009, o el realizado en Francia entre septiembre de 2009 y febrero de 2010 (Schmutz, B., 2010). En todos ellos se estudian las actitudes de los usuarios y los profesionales de la información ante la nueva realidad representada por los libros electrónicos.

A tenor de las experiencias previas con las revistas electrónicas, algunos estudios vaticinan que los libros electrónicos se consolidarán en la universidad como herramientas de consulta a corto plazo, aunque el modelo de aceptación de revistas electrónicas fue más rápido. Así lo recogen algunos informes como el 2010 Horizon Report (Johnson, 2010), un informe anual del New Media Consortium Project, un proyecto de investigación cualitativa que identifica y describe las tecnologías emergentes que puedan tener alto impacto en la enseñanza, el aprendizaje o la investigación en los campus universitarios en el próximos cinco años. Este informe concluye que la adopción amplia de libros electrónicos a la vista de los desarrollos que se están produciendo actualmente en la edición y los desarrollos tecnológicos de dispositivos de lectura será de 2 o 3 años, en el caso de Estados Unidos, y se prevé que en los próximos años buena parte del presupuesto de compra en libros impresos se destinará a la compra de libros electrónicos en detrimento de aquellos (Springer, 2009).

Otro de los grandes estudios de usuarios es el desarrollado por el JISC National e-books Observatory (JISC, 2009). Según este:

• El 65% afirma haber utilizado este recurso en alguna ocasión con fines de docencia e investigación.

• Los resultados obtenidos no encuentran hasta el momento un conflicto entre el libro electrónico y el nivel de ventas en el Reino Unido, lo que hace pensar que el libro impreso y el electrónico no son contrarios sino complementarios.

• Todos aprecian las ventajas de los libros electrónicos como la disponibilidad en cualquier tiempo y lugar, la capacidad de búsqueda, la portabilidad y el acceso a texto completo, aunque se quejan de las limitaciones al acceso establecidas por los editores.

• Los libros electrónicos son más utilizados para contrastar datos en actividades de estudio e investigación que para una lectura secuencial.

• Los usuarios ponen de manifiesto que las bibliotecas son las principales fuentes de acceso a los libros electrónicos. El catálogo es el modo de acceso más utilizado, con un 85%; las plataformas de los editores las utilizan un 55% de los usuarios; un 15% los conocen a través de los cursos impartidos en la biblioteca, y otro 15% a través de los anuncios en la página web de la biblioteca.

• Cuando se les pregunta si prefieren la edición impresa o la digital, la mayoría sigue prefiriendo la edición impresa, aunque con los años esta cifra va creciendo a favor de la edición digital. También hay diferencias en el nivel de interés por disciplina, edad y sexo. Otra cuestión que plantean es la falta de normalización en cuanto a los sistemas de búsqueda y recuperación de libros electrónicos entre las diferentes plataformas; los usuarios demandan una unificación de los diferentes modelos de acceso.

• La encuesta revela la existencia de un grupo de «superusuarios» que leen más y mejor en formatos electrónicos, básicamente compuesto por estudiantes.

Otro de los grandes estudios fue el llevado a cabo por la editorial Springer (2009), en el que se pone de manifiesto que:

• Existe una predisposición positiva por parte de los usuarios hacia la utilización de libros electrónicos en el ámbito universitario.

• Existe una correlación entre el uso de revistas electrónicas y libros electrónicos, ya que aquellas instituciones que más utilizan revistas electrónicas también utilizan más libros electrónicos.

Estos resultados se corresponden con un sistema de enseñanza basado en el aprendizaje y la investigación en el que cada vez se desarrollan más programas de aprendizaje no presencial o semipresencial.

Al tratarse de un contexto sujeto a cambios tan acelerados los estudios se suceden sin solución de continuidad, dando lugar a la formulación de nuevas hipótesis y a la revisión de las conclusiones recientes. Es el caso del estudio de Kristen Purcell sobre los hábitos de consumo y compra de dispositivos electrónicos en EE. UU. (Purcell, K., 2011) de junio de 2011, en el que se muestra que el porcentaje de adultos con dispositivos de lectura electrónica se ha duplicado en poco menos de 6 meses. La OCLC ha elaborado un interesante informe, Perceptions of Libraries (OCLC, 2010), continuación del informe editado en 2005. El informe se basa en datos de EE. UU. a partir de una encuesta en línea realizada por Harris Interactive en nombre de OCLC. El nuevo informe proporciona información actualizada y nuevos conocimientos sobre el consumo de información, hábitos, preferencias y percepciones en bibliotecas. El libro electrónico en el ámbito científico ha sido abordado por estudios como el desarrollado por ACLS Humanities E-book (HEB) a finales de 2009 y principios de 2010 para evaluar la viabilidad del uso de monografías científicas con la llegada de los lectores de libros electrónicos (ACLS, 2010). Los estudios de Brantley (2012), Lynch (2013), Morris-Babb y Henderson (2012), Springer (2012) y McKiel (2011) van en esa línea. Son muy ilustrativas las investigaciones desarrolladas sobre la penetración del libro electrónico en las bibliotecas universitarias de Estados Unidos (Library Journal, 2011). Los estudios globales cada vez son más importantes para poder contextualizar el fenómeno de la lectura digital; entre estos destaca el desarrollado por Rüdiger Wischenbart, en el que se analiza el mercado y las posibilidades del libro electrónico en numerosos países del mundo (O’Reilly Media, 2011). El estudio realizado por el Center for Instructional Development & Distance Education (Laudato, et. al, 2011) en septiembre de 2011, constata la rápida evolución del libro electrónico y el libro de texto electrónico en el ámbito universitario. Una interesante investigación en este ámbito fue la desarrollada por el Book Industry Study Group (Henry, P., 2011), donde se analizan las tendencias en el mercado del libro y los dispositivos electrónicos durante el año 2011. En este contexto los libros de texto digitales cada vez disfrutan de mayor aceptación. El estudio sobre la adopción de los libros de texto digitales, desarrollado por DeSaix y Henshaw (2011), muestra que el 90% de los estudiantes considera que la información que proporcionan los profesores sobre los e-books es un factor clave para adaptarse a los libros digitales y comprar algún soporte de lectura. Por otra parte, indican los autores, los principales factores que impulsan el interés en los libros de texto digitales son la mejora de la calidad de las tareas, y las anotaciones y comentarios que se pueden hacer sobre ellos. El 53% de los estudiantes fueron avisados de la disponibilidad de los e-texts por correo electrónico antes de que comenzase el semestre, mientras que el 47% no tuvo conocimiento hasta el primer día de clase o incluso más tarde. El dato es que los estudiantes avisados por sus profesores antes del semestre tienen 7 veces más probabilidades de comprar el texto en formato digital. También es más probable que busquen información adicional sobre el libro electrónico antes de tomar sus decisiones de compra. Durante el semestre de primavera de 2010, los e-texts no se utilizaron solo como una fuente rica de aprendizaje adicional con animaciones y tutoriales, sino que se trabajó directamente con ellos todos los días. Los estudiantes se beneficiaron del acceso a las anotaciones del profesor así como de tener una evaluación formativa continua con todos sus materiales de aprendizaje disponibles a través de una web. Esta rapidez y conexión en tiempo real favorecieron la comprensión de los estudiantes. Los estudiantes también informaron de que entendían mejor los conceptos gracias a las ilustraciones y animaciones que proporciona la calidad digital. Según las conclusiones de los autores del estudio, dentro de los próximos 5 o 10 años, estas herramientas se convertirán en parte de un conjunto unificado de contenido y servicios académicos con los que dotar a los estudiantes de material de aprendizaje personalizado y variado. La visualización de datos, evaluación continua, herramientas de visualización de datos, servicios de tutoría online y acceso también serán de uso común. Eso sí, una vez más, el éxito dependerá también de una producción efectiva de los textos, sin ser simplemente una réplica de los textos impresos.

El sector de los libros de texto académicos es uno de los más prometedores a tenor de las investigaciones y prospecciones efectuadas al respecto. Según la proyección realizada por Xplana (Reynolds, Ioffe, 2010) para los próximos cinco años, el sector de los libros de texto electrónico —que en 2010 representaba un 1% del mercado americano— representara en 2015 un 18% con un valor de 9.000 millones de dólares.

ECOSISTEMA_002.tiff 

Fig. 2-1 Ventas de textbooks y previsión a cinco años

Woody et al. (2010) estudiaron las diferencias entre el uso de libros de texto impresos y digitales entre los estudiantes de una universidad de tamaño mediano. Los estudiantes manifestaron sus preferencias por los libros de texto convencionales debido, principalmente, a la mayor facilidad de uso de sus prestaciones. Menos de un año después, Dennis (2010, 2011) publicó el informe de dos años de investigación sobre el uso de libros de texto electrónicos en la Universidad de Indiana. En este caso tanto estudiantes como profesores utilizaban estos dentro de la plataforma de e-learning de la universidad. El estudio se centró sobre la conducta de los estudiantes, los factores que determinaban sus preferencias y el impacto sobre el aprendizaje. Los resultados mostraron que los estudiantes prefieren los libros de texto electrónicos cuando se ha efectuado una adecuada formación en su uso. En cuanto al aprendizaje se valoró especialmente la posibilidad de anotación y comentarios en los textos, con la particularidad de que los estudiantes que aprovecharon esta característica obtuvieron mejores rendimientos. Sun et al. (2012) examinaron las percepciones de los estudiantes sobre la «utilidad» de los libros de texto electrónicos, así como su influencia en los resultados de aprendizaje. Los resultados del estudio sugieren que los estudiantes perciben los materiales electrónicos como elementos potenciadores del aprendizaje debido al incremento de prestaciones con respecto a los libros en papel. Los resultados sugieren, como en el caso anterior, la necesidad de formación para un uso óptimo de los textos electrónicos.

En 2010 se llevó a cabo una investigación en las universidades de Granada, Extremadura y Salamanca, en la que la primera pilotó el proceso y arrojó los resultados iniciales. La investigación fue dirigida por la Dr. María Pinto, representante de la Universidad en la Red de Universidades Lectoras (RUL) que patrocinó la investigación en colaboración con la Universidad de Granada. En la misma colaboraron el profesor José Antonio Cordón de la Universidad de Salamanca y Cristina Pouliot, investigadora de la misma universidad. Los objetivos de la investigación fueron analizar las pautas de lectura de libros electrónicos de los estudiantes universitarios y su actitud ante estos. Concretamente se pretendía:

1. Establecer una primera taxonomía para identificar los perfiles socioacadémicos de los estudiantes universitarios lectores de libros electrónicos (e-lectores).

2. Conocer la frecuencia de lectura en distintos soportes (papel y digital), formatos (libro, prensa escrita, etc.) y lenguajes (textual, multimodal, etc.) de los estudiantes universitarios.

3. Identificar los canales de acceso al libro electrónico.

4. Conocer la opinión que tienen los universitarios acerca de los beneficios/ desventajas de la lectura de libros electrónicos con relación a la lectura tradicional de libros impresos.

5. Conocer qué tipo de mejoras o cambios en la cadena de diseño-producción- distribución-recepción consideran que podrían facilitar la generalización de lectura de libros electrónicos.

El método de aproximación utilizado fue el sondeo de opinión, mediante cuestionario estructurado y distribuido online. El cuestionario aplicado fue el resultado de un proceso de continua revisión en el que se invirtieron varios meses de trabajo. El equipo de investigación diseñó ex profeso un modelo de cuestionario, en diciembre de 2009, tras una sesión de grupo de expertos en temas de lectura, escritura y nuevas tecnologías. El instrumento fue sometido a dos pretest. El primero, de índole cuantitativo, fue llevado a cabo en marzo de 2010 con 12 alumnos del Master de TIC Aplicadas a la Educación (Universidad de Salamanca), quienes además del cuestionario respondieron cuatro preguntas cerradas adicionales y relativas a la evaluación de la herramienta REWIL 2.0. El segundo pretest fue cualitativo, a partir de una sesión de focus group con siete alumnos de la licenciatura en Documentación (Universidad de Granada), quienes en abril de 2010 respondieron las mismas preguntas pero expresando las respuestas sin restricciones y de forma libre.

Los resultados del estudio son interesantes por cuanto representan un referente y unas tendencias similares a las que se han encontrado en otros países. Entre estos resultados se pueden destacar:

• La lectura electrónica alcanza unas tasas elevadas entre los estudiantes de la Universidad de Granada. Los resultados están en consonancia con las estadísticas nacionales de lectura, según las cuales (Hábitos de compra y lectura de libros, 2011) el 80% de la población entre los 14 y 24 años lee frecuentemente en soporte digital.

• En la lectura en general siguen prevaleciendo los soportes impresos frente a los digitales, aunque la lectura en ordenador reviste una importancia cuantitativa significativa.

• Los materiales digitales más leídos son contenidos de internet de diverso tipo, situándose los libros electrónicos en una escala baja de la secuencia. De nuevo los resultados coinciden con las estadísticas de ámbito nacional, en las que la lectura en internet representa el 70% del conjunto, frente al 12% representado por los libros electrónicos. En cierto modo estos resultados están justificados porque el ordenador sigue siendo el dispositivo utilizado preferentemente por los usuarios, un 46%. El 5% lo utiliza para la lectura, frente a un 1,3% que emplea los e-readers.

• La lectura de libros electrónicos es una actividad muy poco intensiva entre los estudiantes. Una mayoría de los mismos (57%) asegura no haber leído nunca un libro electrónico. Dentro del grupo de los que aseguran haber leído algún libro electrónico la mayoría lo ha hecho solo ocasionalmente. En este sentido los resultados se acomodan igualmente a las estadísticas nacionales sobre lectura digital, donde la lectura de libros electrónicos reviste una significación muy reducida, un 5,3%.

• Son los hombres los que leen con mayor frecuencia libros electrónicos. En este aspecto los resultados coinciden igualmente con las muestras de carácter nacional (53,9% hombres; 41,9% mujeres). Esta tendencia se aleja de los comportamientos lectores con respecto a la lectura en general donde son las mujeres las que muestran unos porcentajes de frecuencia e intensidad lectora más elevados (64,3% mujeres; 56% hombres).

• Los estudiantes de Humanidades y de Ciencias aplicadas son los que leen más intensivamente libros electrónicos. La explicación estriba, por una parte, en la naturaleza de los estudios. Al ser la lectura de libros parte consustancial de los estudios humanísticos y formar parte del currículum formativo es razonable que los estudiantes de estas disciplinas se sientan inclinados hacia las diferentes formas de lectura. Por otra, los estudiantes de Ciencias aplicadas revisten una fuerte tradición en el uso de material de naturaleza digital, como bases de datos, revistas electrónicas, etc., lo que explica que se consulten sin solución de continuidad otro tipo de soportes. Dentro de las Ciencias Sociales la significación alcanzada por los estudiantes de Biblioteconomía y Documentación se explica por la familiaridad que, por motivos profesionales, estos estudiantes tienen con los nuevos soportes de lectura. La estrecha relación entre disciplinas cursadas y niveles de lectura es una constante en todos los estudios desarrollados, pues obedece en gran medida a la función prescriptiva del profesorado, más proclive en unas áreas que en otras a la inserción de literatura electrónica en sus recomendaciones de lectura.

• El acceso a los libros electrónicos se produce fundamentalmente a través de Google. El hecho de que Google pusiera en marcha el programa Google Books ha facilitado considerablemente la búsqueda y recuperación de este tipo de materiales. Los bajos porcentajes asignados a la biblioteca pública obedece a que, en general, este tipo de materiales es inexistente por ahora en las mismas, de manera que hasta enero de 2011 no se han empezado a desarrollar programas de compra y préstamo de e-book en las bibliotecas públicas de España.

• Las opiniones de los estudiantes sobre los libros electrónicos inciden en dos aspectos fundamentales: precios y disponibilidad. En su mayoría reclaman una mayor gratuidad de los libros electrónicos, lo que refleja en cierto modo el desconocimiento de una gran cantidad de obras de dominio público (cientos de miles) que están disponibles con carácter gratuito. Ello no es óbice para que los libros comerciales sigan manteniendo precios muy elevados, en parte debido al alto IVA que se les aplica en España, un 21%, frente al 4% de los libros en papel. Los precios también afectan a los dispositivos de lectura, aunque estos han bajado considerablemente en el último año, descendiendo hasta un 70% con respecto al año anterior. Otro problema es la disponibilidad de títulos. La falta de colecciones numerosas, variadas y actualizadas, es imputable a un sector editorial todavía tímido e indeciso en los proyectos de digitalización de sus fondos. De hecho la principal plataforma de venta de libros electrónicos en España, Libranda, solo ofrece un 1% del catálogo de las editoriales participantes. En el ámbito académico se están desarrollando iniciativas como las de UNE (Unión de Editoriales Universitarias) que ha creado el portal Unebook para la difusión de los libros electrónicos creados en el seno de las universidades españolas.

• Respecto a las ventajas de leer en un dispositivo electrónico son tres las que destacan: el beneficio del medio ambiente, la facilidad de búsqueda de información y la facilidad para guardarla y conservarla. En este caso las respuestas no guardan relación con la experiencia real de los usuarios al manifestar, en su mayoría, que no poseen un dispositivo de lectura. En este caso, creemos que son proyecciones de lo leído acerca de ellos, pues ventajas como el subrayado y la anotación, que los hacen especialmente interesantes en el trabajo académico, apenas tienen importancia en las respuestas, o la comodidad para leer que, gracias a la tinta electrónica imita el efecto papel, además de que el escaso peso facilita su portabilidad.

En junio de 2012 se publicó el nuevo estudio de NACS (National Association of College Stores) sobre uso de libros de texto entre los estudiantes (NACS, 2012). En él se analizan los hábitos de compra y alquiler de materiales educativos y libros de texto de los estudiantes universitarios, el uso que hacen estos de los libros electrónicos, los dispositivos de lectura y los teléfonos inteligentes, y su satisfacción con las tiendas y sitios de venta de la universidad (tanto físicas como en la web). Entre los resultados más significativos destaca que el gasto medio de los universitarios en libros de texto y otros materiales está en torno a los 655 dólares, que buscan preferentemente los mismos en las tiendas físicas y virtuales de la universidad, que el factor decisivo en la compra es el precio y que cada vez con más frecuencia recurren al sistema de alquiler de libros de texto y otros materiales. El porcentaje de los que recurren a materiales en línea es del 25%. El 70% dispone de un dispositivo de lectura electrónico, y de estos el 40% lo ha comprado para usos académicos. La compra de materiales electrónicos se hace mayoritariamente en la tienda de la universidad (57%), directamente al editor (42%) o accediendo a través de una plataforma de enseñanza de e-learning.

CourseSmart, el mayor proveedor de libros de texto digitales en el mundo, lanzó las versiones en línea de su plataforma para Europa en mayo de 2012, con reducciones de hasta el 60% con respecto al precio de los libros en papel. La plataforma permite a los estudiantes subrayar, copiar y pegar y añadir anotaciones a los libros de texto digitales, conservando una versión personalizada de sus intervenciones sobre ellos. Las aplicaciones CourseSmart están disponibles para tabletas, teléfonos inteligentes y otros dispositivos portátiles de lectura, que permiten que la lectura en streaming en cualquier lugar y en cualquier momento durante las 24 horas del día.

En este sentido es importante el acuerdo al que han llegado Blackwell y Course Smart para alquilar libros de texto en formato digital en el año académico 2012-2013.

El acuerdo consiste en un descuento del 50% en el precio de los libros electrónicos, en comparación con sus correlatos en papel, para un uso de 180 o 360 días. Los libros se pueden reproducir en cualquier lector o tableta o cualquier otro dispositivo capaz de conectarse a internet.

Cada día se desarrollan nuevos proyectos, y todos ellos exploran la senda digital. Los resultados, sin embargo, muestran que el camino por recorrer, aunque necesario e inevitable, ha de superar todavía las dificultades y la incertidumbre propias de los sistemas emergentes y los cambios de modelo. Así lo demuestra la encuesta realizada en la primavera de 2012 a estudiantes y profesorado de cinco universidades sobre un proyecto de libros de texto electrónicos desarrollado en su entorno. El informe fue coordinado y publicado recientemente por Internet2 (2012). Los estudiantes elogiaron el ahorro de costes que representaban los libros de texto electrónicos pero criticaron las prestaciones de lectura en los dispositivos, quejándose de que la plataforma era complicada en su manejo y navegación. Una particularidad de los resultados del informe ha sido la reticencia de los profesores a aprovechar las herramientas de carácter colaborativo de la plataforma para el intercambio de información con los alumnos, es decir, las posibilidades de anotación, comentarios, creación de enlaces dentro del texto etc., lo que apunta a la necesaria alfabetización digital no solo del alumnado sino también del profesorado. Las universidades participantes fueron Cornell, la Universidad de Indiana en Bloomington y las universidades de Minnesota, Virginia y Wisconsin, en Madison. El proyecto piloto es el resultado de una colaboración entre Internet2, McGraw-Hill y Courseload, una plataforma de e-book. Después de pagar 20.000 dólares cada una, las instituciones participantes disponían de 1.000 licencias para utilizar la plataforma de enseñanza por parte del personal universitario. Cada universidad era responsable de la formación de los profesores y la distribución de los libros de texto electrónicos. Este proyecto se basa en el modelo pionero desarrollado en la Universidad de Indiana en 2009, en el que participaron importantes editoriales como McGraw-Hill, Pearson y Wiley John. El proyecto fue articulado igualmente por Courseload.

Según el informe, basado en la experiencia y la puesta en marcha en la primavera de 2012, los estudiantes manifestaron su mayor familiaridad con el uso de libros de texto electrónicos, así como sus dificultades en la interacción. Precisamente entre las recomendaciones del mismo figura la necesidad de incrementar la formación de alumnos y profesores en el uso efectivo de las prestaciones de las plataformas de aprendizaje. Las conclusiones del proyecto son interesantes desde el punto de vista de las decisiones que han de adoptar los editores universitarios:

• Asegurarse de que las plataformas de lectura digital facilitan un aprovechamiento pleno por parte del todo el alumnado, incluido el que sufre algún tipo de discapacidad.

• Comprometer a la universidad en el desarrollo de sistemas que garanticen el uso de todas las prestaciones de los libros electrónicos, instruyendo a los estudiantes en cómo aprender mejor.

• Requerir la opinión de profesores y estudiantes para conocer qué mejoras son necesarias en los libros de texto electrónicos.

• Solicitar de los editores una mejora permanente de la usabilidad y accesibilidad, así como la existencia de formatos estandarizados para el material electrónico.

• Asegurarse de que los libros de texto electrónicos están disponibles en una variedad de formatos (para tabletas iOS, Android, dispositivos móviles, en streaming, etc.) sin limitaciones de software, con garantías de interoperabilidad que faciliten la tarea de estudiantes y profesores.

• Determinar métodos que garanticen una evaluación constante de los libros de texto electrónico, independientemente de la plataforma en la que se encuentre.

• Emplear la métrica empleada por las plataformas para la toma de decisiones.

Esta métrica es importante para conocer el comportamiento de los usuarios en su práctica habitual con los libros electrónicos.

ECOSISTEMA_003.tiff 

Fig. 2-2 Comportamiento de los usuarios ante los libros electrónicos

Cuando se pregunta a los estudiantes en qué medida la experiencia con un libro de texto electrónico mejora su experiencia previa con un libro en papel, las respuestas son muy significativas.

ECOSISTEMA_004.tiff 

Fig. 2-3 Comparación entre el uso de libros en distinto soporte

Por una parte se valora positivamente la flexibilidad de aprendizaje que ofrece (3.22), pero por otra se valora negativamente una de sus prestaciones más importantes: las posibilidades de colaboración con los compañeros y de interactuación con el profesor.

Estas y otras respuestas en esa línea refuerzan la hipótesis de la formación imprescindible para un uso adecuado de las prestaciones electrónicas, no solo en el uso de los contenidos, sino también en el del propio dispositivo de lectura cuyas prestaciones en gran medida se desconocen.

En otoño de 2012 otras veinticuatro universidades se han unido a este proyecto piloto. Las instituciones participantes han firmado un acuerdo de colaboración con EDUCASE. El acceso al material de aprendizaje está completamente integrado en los sistemas de gestión del aprendizaje de las universidades mediante el lector de Courseload y el campus de McGraw-Hill, un servicio digital que garantiza el acceso a múltiples contenidos en línea procedentes de la división McGraw-Hill Education. Estudiantes y profesores acceden a sus libros de texto y otros contenidos de aprendizaje desde cualquier lugar y en cualquier momento, a través de cualquier dispositivo de lectura. Igualmente los que prefieran versiones impresas de los textos pueden solicitarlas mediante el servicio de impresión bajo demanda.

La lectura de libros de texto digitales y la modificación de las prácticas de lectura en este entorno se verá sin ninguna duda favorecida por la proliferación de dispositivos y estándares tecnológicos que se traducirán en un aumento de la demanda y unos costes de producción más eficientes. Los avances tecnológicos van en esa vía. La proliferación de la informática móvil, así como de las plataformas adaptadas a la misma ya están generando una mayor demanda de contenidos educativos digitales entre los estudiantes universitarios. El incremento de los sistemas de e-learning contribuye poderosamente a reforzar esta tendencia, promoviendo aquellas opciones integradas de libros de texto que permitan cubrir el currículum completo de un ciclo formativo. El desarrollo de los recursos educativos en abierto constituye, por su parte, un complemento imprescindible para estos desarrollos editoriales.

Todos estos estudios demuestran que las prácticas de lectura y compra de libros, y de otros documentos, están cambiando sustancialmente y que el entorno electrónico es el más adecuado para la producción y difusión de materiales educativos, así como para la obtención de competencias de las nuevas formas de aprendizaje: autoaprendizaje, credibilidad colectiva frente a autoridad canónica, pedagogía descentralizada, aprendizaje en red, educación en sistemas abiertos, conectividad e interactividad como prácticas de aprendizaje, formación permanente, escalabilidad y simulación en los procesos de enseñanza (Davinson; Goldberg, 2010).

En España, uno de los instrumentos que mejor fundamenta y da fe de este cambio es el informe Hábitos de lectura y compra de libros que publican la Federación de Gremios de Editores y el Ministerio de Cultura. Desde el año 2006 el informe empezó a introducir datos sobre el uso de internet en la lectura, sometiendo a observación los usos que se hacían de la red para ese cometido. Pero eran actividades que estaban incluidas en el epígrafe de «Otras actividades y su relación con la lectura». A partir de 2008 se incluye una sección específica dedicada a la lectura en internet, donde se interroga sobre la frecuencia con que se lee prensa, se descargan libros o se busca información sobre ellos. Pero no es hasta 2010 cuando se introduce una variable nueva en los estudios, esto es, la forma en qué se lee, pc, móvil, e-reader, etc., lo que evidencia el cambio en los hábitos y la importancia que desde el punto de vista estadístico cobran estas nuevas formas de lectura. Además, el epígrafe bajo el que se agrupan los datos pasa a denominarse «la lectura en soporte digital», otra muestra más del cambio de tendencia terminológico, reflejo del cambio en los usos.

Los datos que arrojan los barómetros de los últimos años muestran modificaciones interesantes en el uso de la red. En el año 2005 un 3,2% de los usuarios utilizaban la red para la compra de libros, con un promedio de libros comprados de 3,7. Pero un 35% utilizaba la red para buscar información sobre libros y un 20% leía la prensa en internet. Los datos relativos al año 2006 son bastante similares. Sin embargo en el año 2007 se empiezan a producir cambios significativos. El porcentaje de usuarios que compran libros en la red se triplica, llegando al 11,1%; la consulta de prensa y revistas digitales alcanza porcentajes en torno al 57%; y la lectura y descarga de literatura en la red se sitúa en el 17%. Hay que tener en cuenta que 2007 es el año de despegue de los dispositivos de lectura electrónicos de nueva generación con pantallas de tinta digital, con Kindle y Sony como abanderados del nuevo sistema, y que la oferta de libros electrónicos empieza a emerger con pujanza en los sitios de Amazon y otras plataformas digitales (Cordón; Arévalo, 2011). Los porcentajes son similares en los años posteriores con un ascenso de la compra de libros en la red que alcanza el 14%, aunque es cierto que esta compra se refiere al uso de la red para la compra y no a un determinado tipo de soporte. El indicador más directamente relacionado con el consumo de soportes electrónicos para la lectura es el de «descarga de literatura» cuyos porcentajes durante estos primeros años han oscilado entre un 10-15%.

En 2010 se cambian los criterios estadísticos introduciendo un epígrafe sobre lectura en soporte digital, pero el cambio de sistema conlleva modificaciones significativas en los resultados que, aunque impiden su comparación con las series anteriores, permiten contemplar un panorama en transformación permanente. Además, se define qué se entiende por lector en soporte digital, un nuevo concepto que se introduce en el estudio. Según este, es aquel lector que lee con una frecuencia al menos trimestral en un ordenador, un teléfono móvil, una agenda electrónica o un e-reader.

En 2011 la mitad de la población de 14 o más años es lectora de formato digital. El perfil de los lectores digitales es interesante porque ilustra acerca de las tendencias y los desarrollos futuros. El 80% de los lectores en soporte digital se encuentra en la franja de los 14 a los 24 años. Es interesante comprobar que sus lecturas digitales están centradas en blogs, wikis, foros, etc., es decir, en las denominadas redes sociales, que frecuenta un 70% de los mismos, mientras que libros y comics representan un 25%.

Estos datos, extrapolables a muchos otros países, nos llevan a plantearnos la noción tradicional de lectura y su cuantificación. El libro digital está cambiando la acción de la lectura tal como la hemos entendido tradicionalmente y su contextualización canónica en un soporte cerrado e intransitivo. Los escenarios de lectura empiezan a implicar competencias en las que la interacción, la colaboración, la transmisión de información en tiempo real, la coautoría y la autoedición son inherentes al fenómeno lector. Frente a un papel meramente pasivo, las tecnologías de la información aplicadas al libro han generado un comportamiento activo de intervención sobre el contenido, tanto en su entorno prescriptivo como en el del consumo. Frente al elemento estático encerrado entre las cubiertas encontramos formas dinámicas de escritura y lectura sujetas a la interacción de autor y lector con unas posibilidades de crecimiento sin solución de continuidad. Son numerosas las experiencias en las que los libros electrónicos se han plasmado como propuestas novedosas de escritura, pero una de las más interesantes es la que afecta al sector educativo, por representar este un segmento crítico para la socialización de los cambios en el ámbito del nivel de comprensión lectora. En este sentido las transformaciones han sido permanentes y continuadas, desde convenciones más próximas a los incunables digitales, representadas por las iniciativas de los lectores de tinta electrónica, a las protagonizadas por las tabletas, y principalmente por el iPad, en el contexto de las experiencias de la web 2.0. De hecho un reciente estudio llevado a cabo por el NPD Group (2012) muestra cómo la popularidad de los dispositivos electrónicos ha aumentado rápidamente entre los usuarios más jóvenes, entre 4 y 14 años, y entre estos, las tabletas cada vez cobran una mayor importancia en todas sus actividades. También entre otros sectores de edad han cobrado un crecimiento exponencial, debido, según se pone de manifiesto en el informe «Global E-reader Market 2011-2015» (2012), al desarrollo de programas de e-learning en todas las universidades. Teniendo en cuenta que los nativos digitales son los lectores del futuro más inmediato, estas tendencias marcarán la evolución de la edición en los próximos años. Estos nativos han asimilado que el consumo de contenidos no es una actividad pasiva sino que invita a la participación activa, tanto en la producción como en la recepción, que la actividad de publicar ya no está restringida a un club selecto y restringido, y que las jerarquías editoriales clásicas carecen de sentido y de legitimidad. No entienden que los textos no estén insertos y vinculados a una red de referencias, que no exista la posibilidad de marcar, anotar, comentar y compartir, y que las redes sociales no estén involucradas en los procesos de transmisión del conocimiento. En diez años se ha vivido una transición silenciosa en la que la generación de contenidos ha pasado de estar exclusivamente circunscrita al ámbito editorial a estarlo en un espacio mucho más amplio y compartido. Y esto sin duda tiene sus consecuencias en la edición académica y en sus sistemas de valoración, que ha de incorporar esta nueva filosofía.

La digitalización de contenidos y la progresiva integración en la misma de todos los procesos editoriales respondió primeramente a una necesidad del sector por economizar y racionalizar los procesos de producción, distribución y ventas, a la necesidad de ahorrar costes, incrementar los márgenes de beneficio y eliminar elementos de incertidumbre en la respuesta del mercado. Pero una vez que se produce la transformación digital de los procesos editoriales y se derivan productos finales que responden a estas transformaciones, como los libros y las revistas electrónicas, se transforma igualmente el modelo de negocio, y ya no hay vuelta atrás. Y esto supone la asunción de nuevos valores inexistentes en la cultura analógica, como una cultura de lo abierto, lo social, lo compartido, la copia, la remezcla, o en el caso de los autores y editoriales, la construcción de reputaciones virtuales (Leiva, 2012). Una cultura en la que los discursos se fragmentan, se diversifican y se proyectan reticularmente en canales personalizados y adaptables a las necesidades de diferentes segmentos del mercado, en la que, frente al concepto de libro, cerrado, hermético y estable, surge el de corpus editorial, entendido en el sentido que le atribuye Odell (2011), esto es, un instrumento enfocado a los lectores que incorpora funciones sociales con el objetivo de enriquecer sus contenidos. Funciones sociales son aquellas que facilitan un uso social de la información, es decir, aquella que puede ser valorada, comentada, reenviada, u otras funciones de perfil similar que posibilitan una mayor interacción del usuario con la información. La posibilidad de interconexión permanente posibilita una red en la que determinadas cuestiones se articulan de manera mucho más ágil, más inmediata, más directa. La materialización del «sentido social», de la retroalimentación a través de la red, es algo que va a tener influencia en la forma en que se desarrollan los productos y servicios editoriales, tanto en el ámbito más comercial como en el académico. Una peculiaridad de los corpus editoriales interconectados es que nunca están terminados. Constituirán flujos interconectados en el tiempo tanto como en el espacio. Un corpus editorial es un relato interactivo: un conjunto de conocimientos organizado en el que la lectura se vuelve social.

Sin embargo, en el ámbito científico, lo social reviste otros componentes plenamente asimilados en la práctica académica y que empiezan a ser tenidos en cuenta por los editores universitarios. En general podemos afirmar que la literatura científica ha seguido la senda de la apertura y la colaboración, introduciendo sistemas de consulta y difusión colaborativa que han posibilitado una mayor transparencia y visibilidad, y generando figuras que han introducido formas nuevas de comunicación, como los blogs, los wikis y determinadas aplicaciones de las redes sociales (Torres-Salinas, 2008; Hendricks, 2010). Los libros y revistas electrónicos han tomado una vía paralela (Armstrong, 2011), siguiendo la lógica de la estructura interna de la literatura científica, según la cual toda fuente de información primaria articula sistemas de control de carácter secundario que discurre en sintonía con ella, implementando servicios de carácter colaborativo en sus plataformas, incrementando las prestaciones de usabilidad de las mismas, favoreciendo la personalización de su empleo o generando herramientas nuevas de elaboración y gestión de contenidos, como los repositorios o los gestores sociales, tipo Mendeley o CiteUlike. Ahora bien, el recorrido efectuado por unas y otras no es uniforme, ni los tiempos asimilables. Cada tipología documental reviste unas características particulares que la identifican como fuente, que está en función de su historia, de las prácticas editoriales subyacentes, de la comunidad de usuarios vinculada a la misma, de las tradiciones de publicación y lectura, del contexto social de la transmisión de la información, del tipo de esta, de su mayor o menor exigencia de actualización y de las necesidades de los investigadores (Zeng et al., 2011), que determina, en cierto modo, la mayor o menor rapidez con que se acometen los cambios (Postigo, 2011). Los libros, durante más de 500 años vinculados a un sistema invariable de publicación, con escasos cambios en su forma de presentación y en sus procesos de publicación, recientemente, al hilo de las innovaciones tecnológicas implementadas en los dispositivos de lectura han empezado a experimentar cambios significativos en la línea de la filosofía 2.0 (Lichtenberg, 2011; Tian, 2010). Los grandes grupos editoriales se han aproximado a esta filosofía incorporando prestaciones y servicios cada vez más usables y colaborativos como es el caso de Springer (Jacsó, 2011).

Algunos de los elementos más novedosos e interesantes desarrollados en la edición académica son lo que hemos denominado herramientas de autoría, es decir, todos aquellos recursos que permiten la participación, la personalización de prestaciones o la intervención del investigador en la articulación, la estructura y la gestión del contenido de la fuente. Entre estos destacan los que se indican a continuación.

2.1. SAFARI

En julio de 2001 se crea Safari Books, una joint venture entre O’Really y Pearson dos editoriales de libros de información y tecnología (O’Really Media y Pearson Technology Group), alianza exitosa cuyo catálogo fue adquirido por numerosas bibliotecas (Fernández, 2007). La plataforma ha incorporado numerosas aplicaciones 2.0 que posibilitan la intervención del usuario sobre los recursos que ofrece. La personalización del entorno de trabajo es muy significativa, permitiendo crear y agregar carpetas, revisar, anotar y etiquetar los contenidos de las mismas, compartirlas mediante sindicación y efectuar valoraciones y revisiones del contenido que se pueden compartir con cualquiera que acceda a la plataforma. Las notas, comentarios, resaltes e intervenciones sobre el texto se pueden realizar en cualquier parte de este. El sistema permite la creación de mashup a partir de los mismos, en los que figura el texto original y los comentarios correspondientes. Las búsquedas se pueden guardar y cualquiera de ellas genera sugerencias de lecturas sobre temas similares. Cuando se guardan en las denominadas smart folder (carpetas inteligentes), el contenido se actualiza cada vez que se abre la carpeta. El sitio de Safari permite descargas en formatos diferentes (pdf, ePub, Mobi) y para dispositivos de lectura como Kindle e iPad, según las preferencias del usuario. Posee un área de pruebas en beta (Safary Labs) concebido como el lugar donde la colaboración y la participación de los usuarios son más estrechas, proponiendo productos y servicios que mejoren el rendimiento de los recursos. Otra vía de intervención del usuario con el autor son los documentos denominados Roughs Cuts: obras sin publicar que se ofrecen en el sitio para que se puedan efectuar comentarios sobre las mismas e intercambiarlos con el autor. Se centran en temas punteros de investigación. En el sitio se pueden encontrar igualmente vídeos realizados por especialistas en un tema que se pueda compartir. Los vídeos se pueden revisar, anotar y etiquetar al igual que el resto de los documentos. Los documentos se pueden compartir a través de los sitios de redes sociales (Twitter, Facebook y Linkedin), mediante la creación de un widget, generando una URL bit.ly, y / o enviando un correo electrónico con el contenido que se desea compartir. En su línea de introducir la versatilidad en la consulta de los contenidos, estos están disponibles para su consulta desde iPad (con una App específica) y desde Kindle, con el uso de las aplicaciones de lectura que estos poseen y con la implementación adicional de todas sus prestaciones.

2.2. QUESTIA

Cuenta con más de 72.000 libros completos de más de 300 editores y 2 millones de artículos de las publicaciones periódicas, revistas y periódicos más prestigiosos. Los usuarios de Questia pueden buscar y leer todas las páginas de los trabajos publicados y revisados previamente de la colección, que han sido minuciosamente seleccionados por bibliotecarios profesionales y que van desde clásicos literarios hasta los trabajos más actuales e influyentes en los campos de Humanidades y Ciencias Sociales. Questia también ofrece un espacio de trabajo personal con un conjunto puntero de herramientas de investigación para tomar notas, subrayar texto, citar materiales correctamente y crear bibliografías con un formato adecuado automáticamente. Las herramientas de personalización del trabajo con las fuentes permiten:

• Guardar y organizar todas las notas y resaltes de texto en carpetas personales.

• Poner libros y artículos en la biblioteca personal para referencia rápida.

• Crear notas al pie y bibliografías con formato en cualquier estilo de forma automática.

Questia aporta además otra interesante herramienta de personalización de la lectura que va más allá de los requerimientos convencionales en el contexto de la web 2.0. Se trata de Lexile, un sistema que permite que el lector lea aquellos textos que revisten un nivel adecuado a sus conocimientos, gracias a una escala de medición de los mismos que valora los documentos y los puntúa. En los resultados de búsqueda avanzada estos tienen una escala Lexile que comprende tres niveles: mínimo, medio y avanzado, correspondiéndose cada uno de ellos a un grado de dificultad. Estos grados de dificultad se pueden incorporar a las preferencias personales para obtener documentos que respondan únicamente a alguno de ellos.

Una medida de texto Lexile se basa en dos factores predictores de la dificultad del mismo: la frecuencia de las palabras y longitud de la oración. Además de estos dos factores se emplean otros que afectan a la relación entre un lector y un libro, esto es, contenido, edad e intereses del lector, diseño y legibilidad de la obra, etc.

Las herramientas bibliográficas forman parte también del entorno de trabajo personal, permitiendo incorporar rutinas que facilitan el trabajo de investigación y un uso de las fuentes más eficiente:

• Insertar citas permite crear notas con el formato correcto en el trabajo de investigación.

• Añadir bibliografía permite marcar un libro o un artículo para su inclusión en el trabajo que se esté realizando.

• Crear bibliografía elabora una bibliografía sobre la base de los libros y artículos que han se han citado o marcado en el área de trabajo personal. Esta característica también da la opción de incluir libros o artículos que se han resaltado, anotado o agregado al estante personal de libros aunque no se hayan citado en el trabajo.

2.3. EBRARY

La idea básica de Ebrary (http://www.ebrary.com) es la de permitir que cualquiera pueda hojear el texto completo de un libro gratuitamente, como haría en cualquier librería o biblioteca, y cobrar solo cuando se decida comprar el libro o parte del libro.

Ebrary, lo mismo que ocurría con Questia o Safari, incorpora igualmente un conjunto de herramientas de trabajo personal que convierten la fuente en algo que sobrepasa la mera herramienta de información y consulta. Además de permitir la organización de los resultados de investigación en carpetas y de ofrecer la posibilidad de compartirlas, ofrece la posibilidad de exportar los registros a Endnote/Citavi y a Refworks. Posibilita las opciones de marcado, resalte, anotación, etc. de los textos y de elaboración de una bibliografía en diferentes formatos con las obras existentes en el área de trabajo personal. Una de las prestaciones más interesantes es la posibilidad de emplear un conjunto de herramientas de búsqueda (Info Tools) que permiten enlazar con otros muchos recursos al tiempo que se lee un texto (diccionarios, enciclopedias, páginas web, definiciones, localizaciones de autor, biografías, noticias, vídeos, imágenes y exportación del registro de la obra que se está consultando).

2.4. AMAZON

En el ámbito no académico destaca esta empresa, con 1 millón de títulos en su base de datos, como paradigma de los desarrollos de personalización de la información para el usuario. Amazon ya ofrecía, en su plataforma convencional de venta de libros, la posibilidad de opinar sobre estos, puntuarlos, conocer las revisiones sobre las obras encontradas que han realizado otros lectores, etiquetar la obra, participar en los foros de discusión sobre la misma que se puedan haber originado o crear una nueva discusión, leer las notas que los lectores efectúan desde su Kindle (Highlights), recibir recomendaciones de obras a partir del historial de búsquedas, que Amazon guarda, etc. Ahora ha dado un paso más permitiendo una mayor personalización del uso de la plataforma a través del sitio Kindle Amazon.com. Con esta herramienta la socialización de la lectura y la intervención sobre las obras alcanza un mayor nivel. El usuario a través de su cuenta personal puede anotar las obras que lee, publicar las notas a través de la plataforma, seguir a alguien, es decir, conocer lo que va anotando y publicando cualquier persona que suscite el interés del lector a medida que va elaborando sus notas, conocer los pasajes que más se han subrayado o resaltado. Cuando un libro se marca como leído, a través del recurso Daily Review se puede acceder a las ideas más destacadas del mismo, elaboradas a partir de las anotaciones que se han efectuado.

Amazon ofrece una prestación adicional a la lectura de una obra y la intervención sobre ella, es la de la autopublicación. Con CreateSpace Amazon permite la publicación de una obra para cualquier persona que se registre con una cuenta personal. Una de las opciones más interesantes de esta herramienta consiste en la posibilidad de seguir el proceso de creación de las obras de otros autores a medida que se van elaborando (Preview Gallery) y poder opinar sobre ellas, creando con ello una comunidad de lectura colaborativa permanentemente activa. Finalmente en esta vía de integración de servicios de intercambio de información, lectura y recomendación, Shelfari (http://www.shelfari.com/), adquirida en el año 2008, permite una vinculación completa entre las prestaciones de lectura social y los libros electrónicos de la base de datos de Amazon.

2.5. BARNES AND NOBLE

Con un millón de títulos en el mercado, algunos de carácter exclusivo, esta empresa ha optado también por la inclusión de herramientas de personalización de la plataforma que trascienden la mera consulta de las fuentes de carácter tradicional. La plataforma permite la creación de una estantería personal, revisar la obra, puntuarla, etiquetarla, compartir los comentarios con otros usuarios y utilizar las redes sociales para efectuar apreciaciones sobre las obras. Al igual que Amazon, Barnes and Noble ha incorporado un sistema de autopublicación, Pub It, desarrollada para que editores independientes y autores puedan distribuir digitalmente sus obras a través de la tienda eBookstore de B&N. Los títulos se incorporan directamente a la eBookstore, uno de los mayores catálogos de contenidos digitales del mundo. Cada e-book está disponible para la venta entre las 24 y las 72 horas después de haberse subido el archivo a la tienda. El formato estándar es el ePub. Si los archivos están en Microsoft Word, TXT, HTML o RTF, la plataforma los convertirá a ePub sin coste adicional alguno.

2.6. GOOGLE BOOKS

Google Books permite crear una biblioteca personalizada en la que se puede organizar, crear reseñas, puntuar y buscar una selección de libros. Estas colecciones se publican online, por lo que puede acceder a ellas desde cualquier lugar donde disponga de acceso a la cuenta de Google. Las estanterías cuyo estado es «público» están disponibles para aquellos que conocen la URL de la colección. A través del programa de afiliación Google los autores pueden subir sus libros y darles visibilidad y proyección a través de las herramientas que el sistema pone a su disposición como Adword. A través de la aplicación Readum, plugin disponible para Mozilla, cualquier intervención sobre un libro de Google Books puede ser compartida en las cuentas de usuarios de Facebook o Twitter.

Google, además, se ha incorporado a finales de 2013 al sector del libro educativo, ampliando el área de influencia que venía teniendo a través de Google Books y uniéndose al reducido conjunto de los grandes integrado por Apple, Microsoft y Amazon. Google ofrece un servicio de compra y el alquiler de libros de texto digitales a través de Google Play.

La compañía ha llegado a acuerdos con Mc Graw Hill, Macmilan, Pearson, Wiley y Cengage Learning. Google anunció reducciones de precios de hasta un 80% en comparación con los libros en papel. Los libros electrónicos se sincronizarán en Android, dispositivos iOS y ordenadores. Los estudiantes podrán comprar los libros de texto digitales o alquilarlos durante 6 meses.

Las plataformas de carácter científico han ido incorporando un conjunto de aplicaciones que favorecen la sociabilización de las intervenciones de usuario en el uso de las mismas, permitiendo el marcado, el resaltado, las anotaciones, las exportaciones de registros o la incorporación de las mismas a las redes sociales. En este sentido han asimilado modos de trabajo propios de las revistas científicas (Torres-Salinas, 2008; Jacsó, 2011), sobrepasando a veces las aplicaciones de estas, en el sentido de que en algunos casos (Barnes and Noble, Amazon) han creado entornos de creación editorial completos. Esta dinámica es fruto de un trabajo continuado, como muestran los estudios sobre aplicaciones 2.0 en el ámbito editorial, de los grupos editoriales y de la investigación en aplicaciones (Safari Labs, Lexile, etc.). La colaboración, coparticipación, intervención de las redes sociales y otras opciones propias de la lectura social dotan a las monografías de un valor, una visibilidad y una capacidad de proyección completamente nuevas que favorecen el objetivo inicial de toda obra científica, la comunicación de la misma. Los libros se transforman y renuevan adhiriéndose a los cambios que la tecnología y las prácticas de escritura y lectura van demandando, aunque en el ámbito académico estos revisten un carácter dispar. Todavía existen numerosas plataformas y sitios que adolecen de un carácter conservador y rígido en el que únicamente se contempla la oferta de resultados de búsqueda sin otras prestaciones que las clásicas. Pero estos casos serán cada vez más infrecuentes como demuestra el cambio de mentalidad que implican los desarrollos en las propias aplicaciones de lectura como Readmill, Kobo Reading Life, iBooks, etc. que incorporan prestaciones de carácter colaborativo plenamente integradas en diversas redes de consulta y descarga de obras.

Las grandes plataformas de libros electrónicos de carácter académico, como las observadas —Safari, Questia y Ebrary— han incorporado un conjunto de herramientas que las dotan de valor añadido permitiendo una mayor granularidad en la intervención de los usuarios gracias a prestaciones personalizadas que posibilitan una mayor visibilidad de los recursos y un intercambio de información entre usuarios más fluido. La integración multimedia que presentan las mismas alimenta igualmente una mayor interoperabilidad.

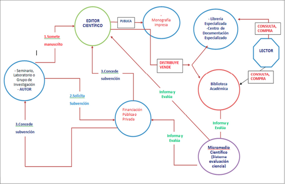
El circuito de la edición tradicional donde el editor es la vía inexcusable para la transmisión del texto se modifica para incorporar nuevas funciones que incorporan al usuario en el proceso

ECOSISTEMA_005.tiff 

Fig. 2-4 Cadena tradicional de la edición científica

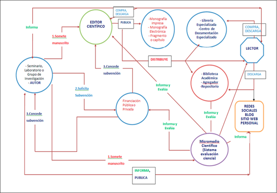
ECOSISTEMA_006.tiff 

Fig. 2-5 Cadena de la edición científica electrónica

La incorporación del usuario a través de sistemas de lectura social es una vía de obligado recorrido para las editoriales universitarias. La lectura social puede revestir varias formas de representación. Siguiendo la clasificación de Stein (2010)[1], las más características serían las siguientes:

• Primera categoría:

– Hablar cara a cara con amigos y conocidos sobre un libro.

– Subcategorías:

Fuera de línea (offline), informal, asincrónica, efímera.

– Detalles:

Hablar sobre lo que estamos leyendo es una conducta bastante común en ciertos estratos sociales. Sin embargo, ya sea en línea en salas de chat, o fuera de línea, estas conversaciones casuales tienden a agotarse rápidamente y rara vez van más allá de aspectos superficiales. Sirven de «pegamento social» y para el intercambio intelectual rápido entre los participantes.

• Segunda categoría:

– Hablar en línea sobre un libro.

• Subcategorías

– En línea (online), informal, sincrónica o asincrónica, persistente.

• Detalles:

– Desde que las personas comenzaron a comunicarse en línea, hablaron sobre libros.

– Al principio, estas conversaciones tenían lugar en salas de chat sincrónicas, pero luego se comenzaron a desarrollar diferentes sitios especializados para los lectores. Ejemplos: Shelfari, Goodreads, LibraryThing, y las páginas de evaluación de Amazon.

– También pueden incluirse los blogs literarios y la herramienta Zotero, que es utilizada ampliamente por académicos.

– Los marcadores sociales como Reddit, Digg, Delicious, son una manera cada vez más popular de recomendar textos y comentarlos en la red.

Todos estos sitios y herramientas permiten crear y compartir listas comentadas (annotated) de lo que han leído; escribir amplias reseñas e involucrarse en conversaciones asincrónicas más profundas y con más matices, sobre libros específicos, o sobre temas más generales aplicables a géneros particulares.

– Las redes sociales generalistas, como es el caso de Facebook, ofrecen muchas funcionalidades centradas en el lector, como los sitios especiales «dedicados al lector».

– Algunas de estas funcionalidades se han empezado a trasladar a los lectores de e-books. Por ejemplo, pueden mandarse recomendaciones o citas dentro del mismo libro. Está el caso de Kindle, que permite mostrar al lector pasajes que han sido resaltados por otros lectores. Es un ejemplo de conexiones sociales de bajo nivel (sobre todo porque son anónimas) que tienen lugar dentro del libro electrónico. También la aplicación Kobo para PlayBook (de Blackberry) combina de manera efectiva un e-book con la mensajería instantánea, que se usa para conversaciones generales.

• Tercera categoría:

– Hablar sobre un libro en un aula o en un grupo de lectura.

• Subcategorías

– Fuera de línea (offline), formal, sincrónica, efímera.

• Detalles:

– Las conversaciones formales de duración más extensa tienden a ser más enriquecedoras/intensas que las conversaciones ad hoc de la Categoría 1. El hecho de sostener en las manos el libro sobre el que se está hablando permite que las personas animen/aviven su conversación con citas leídas en voz alta al grupo. También le otorga a esta conversación un nivel de especificidad que no está disponible para la Categoría 1. Si bien la especificidad asociada con la cita es teóricamente posible en el caso de los intercambios asincrónicos de la Categoría 2, la incomodidad de las complejas conversaciones en línea hace que estas sean generalmente mucho menos específicas o profundas. Hay una enorme cantidad de información que se transmite en una conversación fuera de línea a través del lenguaje corporal y del tono de voz que en la actualidad no está disponible en línea. A menos que hayan sido grabadas o vídeograbadas, estas conversaciones por lo general no se archivan para futura referencia.

– También hay grupos de lectura asincrónicos, organizados en listservs (listas de distribución de correos) como pynchon-l.

• Cuarta categoría:

– Entablar una conversación en los márgenes del libro (electrónico).

• Subcategorías:

– En línea (online), formal, sincrónica o asincrónica, persistente.

• Detalles:

– Cuando ponen un margen dinámico en la página de un libro, las personas pueden entablar conversaciones profundas y extensas.

– CommentPress, DigressIt y Book Glutton son tres de los primeros ejemplos de lo que ocurre cuando los lectores pueden dejar comentarios adjuntos a párrafos, páginas y capítulos específicos, o a temas definidos por el usuario, que atraviesan la obra completa.

En contraste con los blogs, en los que los comentarios aparecen debajo del texto del autor, en CommentPress y plataformas similares los comentarios del lector se colocan en el margen derecho. Este diseño hace que la conversación forme parte integral del texto; de hecho se extiende la noción de «contenido» para incluir la conversación que se va creando.

CATEGORÍA

Lugar

Temporalidad

Nivel de formalidad

Nivel de persistencia

1. Conversación informal cara a cara

Fuera de línea

Sincrónica

Informal

Efímera

2. Conversación informal en línea

En línea

Asincrónica

Informal

Persistente*

3. Conversación formal cara a cara

Fuera de línea

Sincrónica

Formal

Efímera

4. Conversación formal en los márgenes

En línea

Sincrónica o asincrónica

Formal

Persistente

Tabla 2-1 Matriz de la taxonomía (resumen)

* Nota de Stein: Aunque la gente espera que sus contribuciones en los sitios web queden archivados «para siempre», la dificultad de encontrar un comentario específico hace que esta categoría sea más efímera que persistente.

De cualquier modo el camino emprendido es inexcusable para todas las editoriales académicas y únicamente aquellas que se vayan adaptando a la nueva filosofía de trabajo prevalecerán como tales. Las editoriales han de mentalizarse de que el libro como objeto ha devenido libro como servicio. El cambio del núcleo de atención del soporte al contenido representa un cambio sustancial en todo el proceso. Mientras que el enfoque impreso ofrece un producto final, un objeto que cierra el ciclo de intervención editorial, el enfoque digital ofrece un servicio que no concluye con la publicación de la obra sino que con esta inicia un sistema de intervenciones que favorecen su inserción en un contexto académico y científico más amplio. Y para alcanzar estos fines el sector editorial académico ha de emprender algunos cambios irrenunciables:

En primer lugar ha de situar al lector-comprador-usuario como eje de sus actuaciones, lo que representa un cambio en el contrato intelectual con los autores a los que es necesario implicar en el proceso de renovación de contenidos y de adaptación al nuevo entorno digital. Una de la equivocaciones de los servicios de publicaciones es la de entender que la función de autoría concluye con la entrega del manuscrito, cuando, al contrario, esto constituye solo la primera parte del proceso.

Por otra parte han de integrar una parte de sus contenidos para el acceso en abierto, con objeto de incrementar la circulación de los mismos y favorecer el tráfico hacia la editorial, que seguirá comercializando aquellos que ofrecen valor añadido.

El paso más complicado es mentalizar a los lectores de las bondades de los nuevos soportes y de las soluciones que entrañan, pues todavía existen serias reticencias a la aceptación de los mismos como útiles de trabajo incontrovertibles.

Lepi (2012) recoge en un estudio 10 razones por las cuales los alumnos son reticentes a la adaptación de los libros de texto electrónicos.

1. Los libros que necesitan no están disponibles en formato digital. La oferta es escasa y aunque existen algunos de los que necesitan, los estudiantes adoptan la solución de todo o nada, esto es, cogen todos los libros en el mismo formato. En ocasiones esta precariedad de títulos ocasiona que los estudiantes no se molesten en buscar los títulos disponibles.

2. El precio. Tanto los contenidos como los soportes siguen resultando caros, sobre todo para un entorno que está acostumbrado a la compra-venta o alquiler de textos usados. En ocasiones los libros electrónicos son más baratos pero los dispositivos de lectura, principalmente las tabletas, son caros, por lo que el precio, considerado globalmente, ejerce un efecto disuasorio.

3. El formato. A diferencia del material impreso, los libros de texto electrónicos están sujetos a las restricciones del DRM y del formato por lo que no se pueden prestar, revender, ni utilizar en el mismo modo que sus correlatos analógicos.

4. Comentarios y anotaciones. Aunque la mayoría de los libros electrónicos vienen equipados con un conjunto de herramientas que permiten a los estudiantes marcar, subrayar, tomar apuntes, y explorar a través de notas, definiciones y demás, estos no están acostumbrados al uso de las mismas. Prefieren libros tangibles que puedan subrayar y anotar en los márgenes. Incluso temen que podrían perder sus notas.

5. Los libros digitales pesan demasiado. El tamaño en gigas de los libros es elevado por lo que ocupan mucho espacio y requieren dispositivos de lectura con gran capacidad, con lo cual se encarece considerablemente el precio de los mismos. Además por su naturaleza multimedia están previstos para ser leídos en tabletas, más caras que los dispositivos de tinta electrónica.

6. Hay mejores opciones digitales. Los estudiantes encuentran que muchas de las versiones de los libros de texto convencionales son meras reproducciones de los textos impresos con imagen y sonido añadidos, cuando para eso pueden encontrar mejores versiones en la red, sin necesidad de recurrir a los materiales del libro de texto electrónico.

7. Prácticas de lectura y consulta. Muchos de los estudiantes actuales están acostumbrados al libro en papel, con el que crecieron y desarrollaron sus estudios, por lo que no están dispuestos a efectuar el cambio. Se trata de una cuestión puramente generacional que se resolverá cuando las nuevas generaciones vayan accediendo a la universidad.

8. La experiencia de lectura y asimilación de textos. La lectura en textos digitales difiere considerablemente de la de los textos en papel obteniendo, según algunos estudios, peores resultados en lo relativo a la memorización y compresión de los textos.

9. Dificultades de búsqueda de los textos. Los estudiantes se quejan de la dificultad para encontrar los textos que les pueden interesar, convirtiendo la búsqueda de los mismos en una especie de caza del tesoro. La existencia de una oferta muy fragmentada, de plataformas de diversa naturaleza y de formatos propietarios, solo utilizables en algunos dispositivos, complica la interoperabilidad y visibilidad de los libros de texto electrónicos.

10. Los estudiantes esperan más de las ediciones digitales. Los estudiantes de hoy en día están habituados al uso de herramientas digitales que les permiten compartir todo, desde las fotos de su café de la mañana a sus notas de clase. Cuando utilizan un dispositivo de lectura electrónica esperan obtener lo mismo. Las restricciones y la falta de herramientas sociales en los libros de texto electrónicos son un argumento disuasorio para su uso. Lo que los estudiantes buscan es la posibilidad de integración social de las aplicaciones de lectura, así como la posibilidad de compartir y aprovechar las herramientas basadas en la web, y no solo las de lectura.

Las dificultades no son en modo alguno insalvables y constituyen una hoja de ruta para avanzar en modelos de negocio razonables y acordes con los presupuestos de la edición electrónica.

NOTAS

[1] Traducción y resumen del artículo de Stein de Nora Kaplan.