Antes de poder realizar un examen fiable de un circuito de alumbrado, en este caso, de un vehículo, es necesario afianzar una serie de conceptos para que se comprenda el funcionamiento y comportamiento de los elementos que componen el circuito de alumbrado.
Los conceptos que a continuación se describen son de gran importancia, ya que no se puede comprender el funcionamiento del alumbrado de un automóvil sin ellos.
Empezaremos con algunos conceptos físicos importantes para saber medir magnitudes dentro del campo de la fotometría y pasaremos por los principios básicos de funcionamiento de los faros. Es importante saber por qué la lámpara está situada en una determinada posición y hacia dónde apunta, además del comportamiento del haz de luz proyectado por los faros.
La disposición de los distintos elementos que componen un circuito de alumbrado y su accionamiento será otro de los temas más importantes de este capítulo, así como el reconocimiento de ellos.
Finalmente, se verán algunas averías típicas del sistema de alumbrado, no sin antes apuntar las normas básicas de seguridad que deberemos seguir al disponernos a su reparación. Para ello, se recordará la utilización de aparatos de medida tales como el polímetro, con el que se podrán medir y comprobar los elementos que intervienen en el circuito de alumbrado.
El término fotometría tiene varias acepciones, dependiendo del campo de la ciencia donde estemos, con lo que su significado variará dependiendo de si hablamos de astronomía o de óptica. En el caso que nos ocupa, definimos fotometría como la rama de la óptica que fundamentalmente se encarga de la medida de la iluminación y de su intensidad, provocada por fuentes luminosas.
No toda la luz emitida por una fuente luminosa, por ejemplo, una bombilla, es percibida por el ojo humano, ni toda la energía consumida por esa fuente se transforma en luz. Para controlar esta serie de parámetros, es necesario establecer nuevas magnitudes con las que se puedan realizar mediciones correctas.
La magnitud en la que se mide el flujo luminoso (Φ) es el lumen (lum), a la relación entre el Watt y el lumen se la llama equivalente luminoso de la energía y equivale a:


El flujo luminoso nos dice la cantidad de luz que emite una fuente de luz. Dependiendo del tipo de fuente, la luz se emitirá en todas las direcciones o en una dirección determinada, por ejemplo, una bombilla emitirá la luz en todas las direcciones del espacio y un proyector lo hará solo en una dirección. Esta claro que es necesario saber cómo se distribuye el flujo luminoso en cada dirección mediante la intensidad luminosa (Ι), cuya unidad es la candela (cd).

La iluminancia se mide en:


La luminancia mide la luz que llega al ojo emitida por una fuente de luz, o por un objeto que la refleja. Esta cantidad de luz se mide en:

Aunque también se pueden encontrar otras unidades como el stilb o el nit:


Como ya sabemos, la energía consumida por una lámpara no es transformada en luz en su totalidad: una parte se transforma en calor, otra en radiaciones que no son percibidas por el ojo humano (rayos ultravioleta o infrarrojos) y el resto en luz visible.


Recuerde
No toda la luz emitida por una fuente luminosa, es percibida por el ojo humano.
Por lo tanto, solo tenemos una porción de energía útil para la iluminación. Podemos decir entonces que cuanto mayor sea el rendimiento de una lámpara, mejor será la lámpara y menor será el consumo.


Actividades
1. Relacionar las siguientes unidades de medida con su magnitud.
|
ln/W |
|
lum/m2 |
|
lm·s |
|
cd/m2 |
|
lum |
|
cd |
2. ¿Qué flujo luminoso desprende una lámpara halógena de 70 W colocada en el faro derecho de un vehículo? ¿Se podría colocar otra de menor potencia y que emitiera el mismo flujo luminoso?
El alumbrado de haz asimétrico es el modo en el que se dispone el alumbrado de cruce o corto alcance.
Los faros son los encargados del alumbrado exterior del vehículo, mediante lámparas que son similares a las empleadas en el alumbrado domestico. Estas lámparas son pequeñas ampollas de vidrio a las que se les ha hecho el vacío y se han rellenado de un gas inerte (nitrógeno, argón, neón). El filamento de la lámpara es de tungsteno o wolframio. Los terminales están aislados y unidos a un material cerámico y al casquillo, que constituye el soporte de la lámpara.
Las lámparas se clasifican por su tamaño, por la forma de la ampolla, la potencia, la forma del casquillo y la tensión de funcionamiento, que actualmente es de 12 V.
Los faros deben cumplir dos misiones: por un lado, deben proporcionar luz suficiente para que la conducción sea segura, quedando bien iluminada la calzada y el arcén no muy lejos del vehículo. Por otro lado, se debe evitar el deslumbramiento a los conductores que circulan en sentido contrario. Esto lo causa la intensidad de la luz.
Para conseguir que la carretera quede suficientemente iluminada y la conducción sea segura a una determinada velocidad, se colocará una lámpara en el interior de la parábola que forma el reflector del faro. El filamento de la lámpara debe coincidir con el foco geométrico de la parábola. De esta forma, el haz de luz que se proyecta lo hará de forma paralela.
El foco de la parábola es, por definición, el punto geométrico para el que los rayos reflejados son paralelos.

Colocando de esta forma el filamento, se consigue que el haz de luz reflejado alcance su distancia máxima, consiguiendo la luz de carretera.
Si el filamento se coloca delante del foco geométrico de la parábola, el haz de luz proyectado será convergente. Si, por el contrario, el filamento se coloca detrás del foco geométrico de la parábola, el haz proyectado será divergente.

El alumbrado de carretera es demasiado potente y llega a deslumbrar a los conductores de sentido contrario, con lo cual, es necesario el alumbrado de cruce o de carretera.
Vehículo con luz de carretera
El alumbrado de cruce o de carretera se crea a partir de otro filamento, colocado, esta vez, en la posición adelantada al foco geométrico, donde el haz reflejado será convergente. Este filamento lleva incorporado en la parte inferior una pantalla que impide que la luz se refleje por la parte inferior, por lo que el haz reflejado es cortado por la mitad, proyectándose solo la mitad superior, que alumbra hacia abajo y a una distancia menor.


Para que el aprovechamiento de la intensidad lumínica sea el máximo posible, en el alumbrado de cruce se dispone de un haz asimétrico. Esta forma de disponer el alumbrado de cruce se consigue dando una pequeña inclinación a la pantalla colocada debajo del filamento de cruce. El haz proyectado se levanta de esta forma en unos 15º a la derecha desde el centro. De esta forma, el carril derecho queda bien iluminado y permite que los que circulan en sentido contrario no sean deslumbrados.

Como ya se ha dicho, los faros son los encargados de proporcionar el alumbrado exterior, ya que es necesario, para la conducción, ver y ser vistos.
En cuanto al funcionamiento del faro, la luz es emitida por una lámpara y reflejada por un reflector de forma parabólica, cuya superficie es cuidadosamente pulida y protegida con un barniz anticorrosivo.

Recuerde
El filamento de la lámpara está colocado en el foco geométrico, en el caso de la luz larga o de carretera, y adelantado al foco geométrico, en el caso de la luz corta o de cruce.
El haz proyectado en el caso de la luz de carretera es de gran intensidad y paralelo. Esto provoca el deslumbramiento a los vehículos que circulan en sentido contrario. Para evitar el deslumbramiento y que el haz de luz se extienda por toda la carretera, el cristal o tulipa que recubre el foco esta tallado con formas de prismas triangulares. Con esto se consigue desviar el haz de luz hacia abajo y el esparcimiento del mismo en el plano horizontal.

4.1. Disposición de los faros
Los faros se sitúan en la parte delantera del vehículo en número de dos generalmente y a una altura de entre 0,50 y 1,20 m del suelo.
Existen varios tipos de disposición de faros:
Disposición de dos faros
Disposición de faros normales más faros de largo alcance
Disposición de faros cuádruples
Faros con doble reflector
Faros agrupados
Faros de altura reducida

Sabía que...
Aunque hoy no se pueda imaginar otra tecnología que no sea la eléctrica, en los inicios del automóvil, los faros eran simplemente una linterna que utilizaba la luz de la llama de una vela, o bien de una lámpara de petróleo o bien de acetileno.
El uso de las lámparas de halógeno en lugar de las lámparas convencionales se debe al aumento en estas de la energía luminosa. Para luz de carretera, se consiguen 1200 lm, frente a 700 lm de las lámparas convencionales, y para la luz de cruce, las lámparas de halógeno proporcionan 750 lm, con respecto a los 450 de las convencionales.
Para que se produzca un aumento en la potencia luminosa de una lámpara, basta con aumentar la temperatura de funcionamiento. Pero la geometría de las lámparas convencionales no permite el aumento de la temperatura de funcionamiento y, por consiguiente, la intensidad luminosa.
Las lámparas halógenas tienen una geometría apta para el aumento de temperatura, con lo cual, su intensidad luminosa es muy superior. Esto conlleva un aumento del consumo de energía y de la vida útil.
Otra característica de la lámpara de halógeno es la ausencia de ennegrecimiento, lo que garantiza la misma potencia luminosa durante toda la vida útil de la lámpara.
Lámpara halógena de doble filamento
El extremo de la ampolla de la lámpara está recubierto por una pintura especial de color negro. Esta zona tiene una influencia directa sobre la temperatura interior de la ampolla.
Según sea la forma de la ampolla, el número de filamentos y la situación de los mismos, existen los siguientes tipos de lámparas.

Nota
Otros tipos de lámparas que se utilizan son las de alto rendimiento luminoso, que alcanzan distancias de hasta 140 m. Con esto se aumenta la seguridad durante la conducción. Este tipo de lámparas son las lámparas de xenón, que actualmente se vienen utilizando en vehículos de alta gama, aunque cada vez se utilizan más en todos los tipos de vehículos.

En el interior de la ampolla de lámparas de xenón se encuentra el gas xenón y halogenuros metálicos. Estas lámparas funcionan por descarga de gas. Para el accionamiento de la lámpara se necesita un dispositivo electrónico que deberá llevar el vehículo que utilice este tipo de lámparas. Este las encenderá y controlará su arco.
El sistema electrónico controla y eleva la tensión entre dos electrodos que existen en el interior de la ampolla. Entre estos electrodos se crea un arco de luz gracias al gas xenón y la gasificación de los halogenuros metálicos. La luz que genera el arco puede llegar a los 30.000 V. Estos electrodos, que se alojan en el interior de la cámara creada por una ampolla de vidrio, son los que provocan el arco, generado por una corriente alterna de 400 Hz, que crea una reactancia.

El encendido de la lámpara se realiza con una corriente algo menor, durante aproximadamente 3 s, aumentando la intensidad de la corriente con la intención de que alcance su máxima claridad con un retardo mínimo de 0,3 s. Este es el motivo de que no se utilicen para luces de carretera.
En la actualidad se utilizan faros bi-xenón para eliminar este defecto. Esto se logra gracias a la intervención de un obturador mecánico, también llamado shutter, cuya posición es conmutada por un electroimán.

El obturador mecánico se mueve, actuando directamente sobre la lámpara de descarga de gas, y lo hace de adelante hacia atrás, cubriendo una parte del haz proyectado y provocando que la lámpara bascule sobre un eje de arriba hacia abajo, modificando así la trayectoria del haz hacia abajo para conseguir la luz de carretera. Para accionar la luz de carretera, el mecanismo obturador se mueve, dejando pasar todo el haz de luz y haciendo de nuevo bascular la lámpara hacía arriba.


Aplicación práctica
Nos encontramos ante una lámpara halógena fundida. El dueño del coche nos ha pedido que las cambiemos todas porque dice que iluminan poco y que le gustaría que le instalaran unas que produzcan más luminosidad. ¿Qué tipo de lámpara le colocaría al vehículo?
SOLUCIÓN
En primer lugar, se comprobaría el tipo de lámpara que tiene colocada. Con esa información, se sabrá la potencia de la lámpara. Una vez reconocida, se le instalaría el tipo de lámpara halógena H4 con una potencia superior a la que tenía puesta, que seguramente sería la de menor potencia de la gama. Si con estos cambios no es suficiente, se tendrá que revisar el circuito.

Actividades
3. ¿El encendido de una lámpara de descarga se produce directamente? ¿Por qué?
4. ¿Se podría colocar una lámpara de doble filamento en un punto más retrasado al foco geométrico de faro? ¿Y una lámpara de un solo filamento? ¿Por qué?
Las luces de posición, de stop y marcha atrás no son las componentes de un circuito, sino luces que indican la posición y la intención de alterar el sentido normal de circulación. Cada una de estas luces tiene un circuito independiente y un accionamiento distinto.
7.1. Luces de posición
Las luces de posición son las que advierten de nuestra presencia en la carretera a vehículos que circulen por ella y a peatones que circulen por el arcén o acera.
Las luces de posición se activarán automáticamente cada vez que se accionen las luces de carretera o de cruce, mediante un mecanismo incorporado en el vehículo. Estas deberán ser blancas o amarillas, en la delantera, y rojas, en la trasera.
Las luces de posición deben cumplir las siguientes funciones:
Luz de posición
La lámpara utilizada para las luces de posición son las llamadas piloto. Este tipo de lámpara utiliza un único filamento y una ampolla de forma esférica que se alarga en la unión con el casquillo, siendo este metálico con dos tetones, que son los que se encargan de encajar en el portalámparas.
Estas lámparas se utilizan tanto para posición, como, para marcha atrás, stop, etc. En el caso de luces de posición, se utilizan potencias de 5 o 6 W.
7.2. Luces de stop
Las luces de stop o de freno son las encargadas de advertir, a los vehículos que circulan detrás, de que se ha accionado el freno de servicio.
El sistema consiste en una o varias luces rojas, de mayor intensidad que las de posición, que se encienden cada vez que se utiliza el freno de servicio.
Las motocicletas utilizan una y el resto de vehículos, una a cada lado, aunque la normativa vigente exige una tercera luz de freno situada en la parte central del vehículo en un plano superior a las otras dos.
Luz de freno

Nota
El tipo de lámpara que se utiliza es similar a las de posición, con la ampolla alargada y unas potencias de 15,18 y 21 W.
7.3. Luz de marcha atrás
La luz de marcha atrás se accionará siempre que se sitúe la palanca de cambios en la posición de marcha atrás y su función es iluminar la calzada y advertir a los demás usuarios de que el vehículo está circulando en ese sentido.
Deben llevar la luz de marcha atrás solo los automóviles, aunque se puede emplear en triciclos y cuadriciclos, remolques y semirremolques, nunca los motocultores.
El vehículo deberá ir equipado con una o dos luces que utilizarán una lámpara similar a las anteriores.
Luz de marcha atrás
Las luces de intermitencia o indicadoras de dirección son las luces ubicadas en la delantera, trasera y laterales del vehículo, de color naranja y que sirven para indicar, al resto de vehículos, que se tiene la intención de cambiar de dirección. Se accionan mediante una palanca situada en el lado izquierdo del volante, teniendo dos posiciones: arriba, accionando el lado derecho; y abajo, accionando el izquierdo.
La función intermitente de estas lámparas se realiza mediante un relé mecánico o electrónico que provoca que el circuito abra y cierre a través de un contacto magnético, consiguiendo un ritmo constante en la intermitencia de las lámparas.
Luz intermitente y mando de accionamiento
La instalación de faros adicionales está sujeta a la normativa vigente europea, la cual nos indica que podemos instalar faros adicionales de largo alcance y antiniebla.
En cuanto a los faros adicionales de largo alcance, la normativa marca que solo se podrán colocar en vehículos automóviles en un número máximo de 2 o 4, dependiendo del tipo de vehículo. Se instalarán en la parte delantera del vehículo de forma simétrica y en el mismo plano.
En el caso de los faros antiniebla, la normativa marca el número máximo de dos, que se instalarán en la parte delantera del vehículo, en la parte baja, a no menos de 250 mm del suelo, ya que se busca una luz baja y cercana al vehículo.
En cualquiera de los dos casos, la instalación de los faros adicionales se realizará de forma semejante. Siempre que se realice un consumo extra de energía, es necesario colocar un relé, ya que, de no usarlo, las consecuencias en el circuito de alimentación pueden ser el sobrecalentamiento o la pérdida de interruptores.
Lo primero es proporcionar corriente al relé, lo que se realizará mediante un cable que estará conectado directamente a la batería, intercalando un fusible aéreo de 20 A a la salida 30 del relé. Para el accionamiento es necesario un switch o interruptor y una luz indicadora. Desde la salida 85 del relé, conectaremos el switch y el indicador. La otra conexión del indicador irá a masa y la otra conexión del switch se conectará a la caja de fusibles.
A partir de aquí, ya podemos abrir o cerrar el circuito.
Pasamos a instalar los faros, los cuales estarán conectados a masa en una de sus salidas y, por la otra, estará conectada a la salida 87. La salida 86 del relé se conectará a masa.


Importante
Antes de conectar los faros, desconecte la batería para evitar accidentes.

Actividades
5. Enumerar todos los tipos de encendido de luces exteriores que debe tener un automóvil.
6. Enumerar los elementos necesarios para el montaje de unos faros auxiliares.

Aplicación práctica
Un cliente nos pide que le hagamos a su coche una puesta a punto para la ITV. Como sabemos, en la ITV nos van a revisar el alumbrado exterior del vehículo y nos harán que pongamos en marcha todas las luces exteriores del automóvil. ¿Qué luces no dirán que accionemos?
SOLUCIÓN
El técnico de la ITV nos dirá que encendamos todas las luces exteriores del alumbrado, empezando por la parte delantera y repitiendo el proceso en la trasera. Nos pedirá que encendamos las luces de posición, cruce y carretera. Si nuestro vehículo cuenta con alumbrado auxiliar, ya sea antiniebla o carretera, nos dirá que lo accionemos, además de las luces indicadoras de dirección, es decir, los intermitentes y las luces de emergencia, que aunque son las mismas, su accionamiento es distinto. Una vez comprobada la parte delantera, pasamos a la trasera, en la que las comprobaciones son las mismas con la suma de la luz de freno, marcha atrás y antiniebla trasera, además de las luces de matrícula, que sería un error que no funcionaran junto con las luces de posición.
Los circuitos de alumbrado tienen la misión de proporcionar la luz suficiente para garantizar que la conducción sea segura.
Para la correcta descripción del tema, se va a separar la instalación de alumbrado en distintos circuitos, dependiendo del tipo de alumbrado:
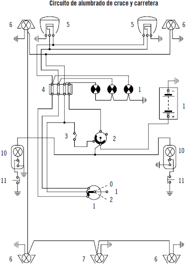
10.1. Circuito de alumbrado de cruce y carretera
El circuito de alumbrado de cruce y carretera es el encargado de proporcionar corriente eléctrica a los faros y dar suministro a las luces de cruce y de largo alcance.
Se alimenta mediante una batería, que aprovisiona al circuito cuando lo acciona a través de un interruptor y un conmutador de luces, situado normalmente a la izquierda en el volante o la consola. El circuito va protegido por fusibles calibrados según la intensidad de servicio. El accionamiento de las lámparas está señalizado por un indicador situado en el cuadro de mandos.
Su funcionamiento comienza accionando en primer lugar las luces de cruce que se activan a través de un conmutador. Cambiando de posición, se activan las luces de carretera, para lo cual el conmutador mantiene el contacto en las luces de cruce y activa las de carretera. El circuito se completa con los indicadores correspondientes de cada encendido en el cuadro de mando y las conexiones a masa de cada faro.

10.2. Circuito de alumbrado antiniebla
Este alumbrado está compuesto por los faros antiniebla traseros o delanteros y traseros que están destinados a que la visibilidad mejore en caso de inclemencias meteorológicas.
El circuito de antiniebla está protegido por un fusible de 15 amperios que se aloja en una caja eléctrica. Desde la caja se alimenta el circuito, llegando en primer lugar al interruptor multifunción, el cual se encarga de activar los faros delanteros y/o los traseros. Desde este interruptor se activan simultáneamente los indicadores correspondientes en el cuadro de mando.
Este interruptor cuenta con dos salidas: una para las luces traseras y otra para las delanteras.
El circuito de luces traseras se alimenta, como se ha dicho, por una de las salidas del interruptor multifunción. Este circuito consta de un relé que, cuando está en la posición de reposo, alimenta las luces traseras y, cuando se activa, estas siguen funcionando además de activar las antiniebla. El circuito se cierra conectando las luces y el relé a masa.


Nota
El circuito de luces delanteras es alimentado desde el interruptor multifunción y se activará si las luces de posición están en activo. El circuito se cierra conectando las luces a masa.
10.3. Circuito de alumbrado de posición y matrícula
Las luces de posición se encienden conjuntamente con las de matrícula. Este circuito está unido al circuito de cruce y largo alcance.
La alimentación se realiza con el accionamiento del circuito a través del mando, que es el mismo que el de las luces de cruce y carretera. Este accionamiento activa el conmutador que da servicio a las luces de posición, matrícula y el correspondiente indicador en el cuadro. A su vez, este conmutador activa el conmutador del circuito de cruce y largo alcance. El circuito se completa con la conexión a masa de las luces de posición.

10.4. Circuitos de maniobra e intermitencias
Este circuito abarca las luces intermitentes indicadoras, luces de freno y luces de marcha atrás.
Circuito de luces de freno


Actividades
7. En papel milimetrado, dibujar un croquis del circuito de marcha atrás y freno.
8. En papel milimetrado, dibujar un croquis del circuito de cruce y carretera, y otro con el circuito de intermitente.


Aplicación práctica
En un circuito de intermitencias, a su criterio, ¿cuál es el elemento más importante?
SOLUCIÓN
Lógicamente las lámparas, ya que sin ellas no se cerraría el circuito. No obstante, otra respuesta válida sería el relé de intermitencias, ya que, es el que tiene la culpa de que se produzca la intermitencia.
La instalación del alumbrado de un vehículo está alimentada directamente por la batería (cuando el motor está apagado), con una tensión de 13,2 V si la batería está al 100% de su capacidad.
Si el motor está en marcha, el circuito de alumbrado es alimentado por el generador eléctrico, que además carga la batería. Este generador transmite al circuito una tensión o corriente de 14,3 V aproximadamente. Nos encontramos entonces con unas condiciones de servicio ligeramente distintas.
Se puede decir que las lámparas de este circuito pueden trabajar con unas tensiones que difieren un 10% aproximadamente unas de otras. Esto se traduce en la intensidad lumínica, es decir, a mayor intensidad menor será la luz que transmiten.
Como consecuencia de este fenómeno se ha comprobado que aumentando un 10% la tensión, se aumenta un 20% la intensidad lumínica. Por el contrario, al calentar más el filamento como consecuencia del aumento de tensión, se reducirá su vida útil. Para ello, los filamentos se calibran para una tensión superior a la de servicio.
Por esta razón es importante evitar las caídas de tensión y un elemento de riesgo son los conductores que alimentan las lámparas, ya que, si no está bien calculada su sección, pueden provocar estas caídas de tensión y, con ello, una disminución de la luminosidad, en el mejor de los casos, o el calentamiento de los cables por el efecto Joule, hecho que provocaría que la instalación se inflamara, con el consiguiente peligro de incendio del vehículo.

Aplicación práctica
Nos encontramos ante un coche calcinado fruto de las llamas. El seguro ha llamado a un perito, ya que el dueño del coche dice que han sido unos vándalos los que se lo han incendiado y quiere que el seguro cargue con el arreglo. Por el contrario, el perito dice que no, que se debe a un fallo eléctrico. ¿Qué tipo de fallo?
SOLUCIÓN
Si el incendio no ha sido provocado por unos vándalos, lo más probable es que la instalación eléctrica del alumbrado del vehículo, concretamente los cables que conducen la electricidad, estuvieran deteriorados y, por el calentamiento que sufren debido a la resistencia que ofrecen a la electricidad, se sobrecalentaran y fundieran el revestimiento que tienen, provocando así un chispazo que ha derivado en el posterior incendio. Los cables se han podido calentar por un mal cálculo de la sección.
El alumbrado de un vehículo cuenta con numerosas ayudas dispuestas para ejecutar acciones que de otra forma tendría que realizar el conductor. Algunos ejemplos de estas acciones serían el encendido automático de las luces de posición, el encendido automático de las luces de cruce o el cambio automático al alumbrado de carretera.
A continuación, se presenta una referencia básica de los principales elementos:
Consiste en un dispositivo electrónico conectado a las luces de posición y alumbrado de cruce y carretera, que las pone en marcha cuando el nivel de luz ambiental baja de un valor establecido previamente.
Hay que tener en cuenta una serie de medidas para que el encendido automático de las luces sea correcto:
El encendido automático del alumbrado obedece a un sensor de luminosidad que, dependiendo de la cantidad de luz ambiental, emite una señal de tipo análoga. Entonces interviene un microprocesador que se encarga de transformar la señal emitida por el sensor de análoga a digital.
La señal emitida por el sensor es un voltaje que tendrá mayor o menor valor en función de la luz ambiental que recibe. El microprocesador que transforma la señal en digital, previamente comparada la señal análoga con valores registrados, aporta un valor de luz ambiental. Simultáneamente, el microprocesador, en función de los valores obtenidos, activará los elementos de potencia, como el transistor o relé, que accionará los diferentes circuitos.
Los elementos de potencia son los encargados de poner en funcionamiento los circuitos de alumbrado, tras recibir la orden del microprocesador. Dichos elementos serán un relé y un transistor.
El relé de 12 V y 10 A tiene un contacto NA y otro NC, con lo cual, actúa de conmutador en el accionamiento del alumbrado de forma manual o automática. Como se ha dicho, el relé recibe la orden a través del transistor 3904.


Nota
Lógicamente, el relé y el transistor deberán estar debidamente protegidos por los fusibles y conectados a masa.
El avisador acústico de luces encendidas es un sistema que emite una alarma si el conductor sale del vehículo parando el motor y dejando las luces encendidas. El sistema consta de dos circuitos:

La primera parte del sistema la forma un circuito temporizador en el que se integran dos transistores capaces de cambiar su estado de estable a inestable, permitiendo de esta forma alimentar el resto del circuito por un tiempo determinado cuando se pulsa el interruptor. El tiempo de carga del condensador depende del valor de la resistencia y del condensador, Rb y C respectivamente.

El accionamiento de la sirena se realiza mediante un circuito similar al anterior. En este caso, no tendrá pulsador, ya que será alimentado por el circuito temporizador.
Esta parte del circuito dependerá de dos resistencias y dos capacitores, que se irán alternando los transistores. Esto provocará la intermitencia del sonido, formando un ciclo. El tiempo de actividad de cada transistor dependerá, como en el anterior, de los valores de Rb y C.



Sabía que...
Durante la guerra de 1939-1945, Francia e Inglaterra adoptaron las luces amarillas, para distinguirse de los vehículos enemigos.
El cambio automático de luces de carretera a luces de cruce se realiza por medio de una célula fotoeléctrica situada en la parte delantera del vehículo y que, dependiendo de la cantidad de luz que reciba, transmite una señal al microprocesador, que la interpretará, mandando a su vez una señal a un conmutador, que ejecutará el cambio de luces.
Cuando la LDR no recibe luz, el valor de su resistencia es alto, en cuyo caso el transistor T1, que tiene un potencial menor, permite el paso de la corriente. El transistor T2 alimenta al relé cambiando su posición al alumbrado de carretera. De esta forma, la alimentación desde la batería llega a dicho alumbrado.

Cuando la LDR recibe luz, el valor de su resistencia disminuye, provocando el cambio de posición en el relé, al no recibir corriente su bobina, con lo cual la alimentación desde la batería llegará a las luces de cruce.
Las fotorresistencias, también llamadas células fotoeléctricas, fotoconductores, fotorresistores, etc., en definitiva, resistencias dependientes de la luz (LDR), son básicamente resistencias en las que su valor cambia dependiendo de la luz ambiental que reciban. A mayor luminosidad, menor será el valor de su resistencia y viceversa.
Fotorresistencia LDR
Los valores de las LDR pueden oscilar desde los 50 ohmios, cuando la intensidad lumínica sea máxima, hasta alcanzar varios megaohmios.

Es interesante destacar que la variación en la resistencia no es inmediata. El cambio de un valor a otro puede tardar 0,1 segundos. Es por eso que este tipo de células no se utiliza en situaciones de alta precisión.
Como se ha explicado con anterioridad, los faros proyectan un haz de luz que, en función de que sea luz de cruce o luz de carretera, tendrá un determinado alcance.
El alcance de los faros vendrá dado no solo por el tipo de lámpara, sino por el modelo de coche, el tipo de faro, etc.
La comprobación de los faros se puede realizar de forma manual o mecánica. Esta última se realiza mediante un regloscopio.
La medición mediante regloscopio se realiza proyectando el haz sobre la pared interior del regloscopio, donde aparecen marcadas unas líneas, a las cuales se debe ajustar la proyección.
Regloscopio, aparato de medida para el calibrado de las luces
La comprobación manual se realiza mediante un sencillo procedimiento: colocamos el vehículo lo más próximo a una pared lisa y de color claro, encendemos las luces de cruce y carretera y marcamos en la pared una cruz que coincida con los centros de los faros.

Importante
Estas marcas deben coincidir en la misma horizontal, el vehículo debe estar en un pavimento plano y perpendicular a la pared, además deberá estar con una carga habitual y con los neumáticos a la presión normal de servicio.
Después de hacer la marca en la pared, el vehículo debe retroceder 7,5 m de forma horizontal y, colocando en la posición “0” el mando de regulación de altura de faros del interior del vehículo, se proyectarán las luces de carretera y se marcarán en la zona más iluminada. Esta nueva marca debe coincidir en su eje vertical con la primera. El eje horizontal de estas nuevas marcas deberá estar 4 o 5 cm por debajo de las iniciales.
Como último paso, se cambiará a la iluminación de cruce, realizando el mimo proceso. En este caso, las marcas horizontales deben bajar de 17 a 18 cm, coincidiendo en todo momento el eje vertical.

Tanto en la comprobación manual como en la mecánica, si tras esta es necesario realizar alguna corrección, se realizará ajustando los tornillos dispuestos en los faros para tal fin, siendo, para el reglaje vertical, el tornillo “d”, y para el horizontal, el “c”.


Aplicación práctica
Antes de pasar la ITV el cliente nos pidió que le hiciéramos una puesta a punto en el alumbrado de su coche. En el taller disponemos de todas las herramientas necesarias para ello. Explique las herramientas a utilizar y, en caso de realizar algún reglaje, explíquelo brevemente.
SOLUCIÓN
Para hacer un reglaje de las luces del vehículo debemos utilizar la herramienta llamada regloscopio, con la que se comprobará si el alumbrado está bien graduado. De no ser así, el procedimiento para graduar su altura es mediante unos tornillos de regulación (horizontal y vertical), con los que cuentan los faros en su parte trasera y mediante los cuales conseguiremos colocar el haz de luz en el punto exacto.

Actividades
9. ¿Cuándo se activa el sistema de aviso de luces encendidas? ¿Por qué? Dibujar un croquis del circuito.
10. Explicar el procedimiento de verificación de faros de forma manual sin la utilización de regloscopio.
Las causas por las que se puede verificar el alumbrado de un vehículo se concentran en dos grupos: debido al mantenimiento normal del vehículo o debido a averías.
En el caso del mantenimiento, la revisión se realizará sobre todos los elementos que componen el circuito de alumbrado, desde la tulipa del faro hasta el mando de accionamiento, comprobando que todo esté en perfecto estado, de modo que se reduzca la posibilidad de fallos inesperados.
En el caso de que ocurra una avería, se comprobarán que todas las luces funcionan correctamente, atendiendo a que se accionen con el mando correspondiente, que su intensidad sea la adecuada, etc.
18.1. Fallo en una lámpara
En el caso de que alguna de las luces no se encienda o funcione de forma defectuosa, se procederá a encontrar la causa, procediendo en primer lugar a comprobar que la lámpara no esté fundida. De ser así, se acaba la búsqueda, pero en caso de que la lámpara esté bien, se comprobarán los fusibles. Mediante estas dos acciones se puede encontrar la mayoría de las averías de alumbrado.

Nota
En caso de no encontrarse con ellas, procederemos a comprobar el circuito de alumbrado con un polímetro.
Polímetro
El polímetro es el aparato encargado de realizar la medición de tensión (V), intensidad (A) y resistencia (Ω) dentro de un circuito.

Antes de iniciar una medición con el polímetro, es conveniente recordar cómo se deben medir las magnitudes, dependiendo de si es tensión, intensidad o resistencia y si estamos en corriente continúa o alterna:



18.2. Medidas de precaución
Antes de comenzar a examinar el circuito, se deben tomar una serie de medidas de precaución con las que, además de evitar accidentes, se evitarán posibles daños colaterales a componentes eléctricos o electrónicos. Las medidas de precaución son:
Una vez descartadas las lámparas y fusibles, se realizará la comprobación al resto del circuito. Será necesario disponer del esquema del circuito, ya que es muy útil para descartar partes del circuito que no intervengan. Por ejemplo, si la avería es en un faro, se puede descartar el lado que sigue con luz.
La comprobación se realizará siempre del final del circuito (lámpara) al principio, se irán haciendo las correspondientes comprobaciones por tramos, descartando de esta forma los que tienen tensión.
Siguiendo con el ejemplo anterior, si lo que pasa es que solo se enciende la luz en un faro, la avería no va a ser del mando, ya que un lado sí tiene luz. Entonces el problema estará a partir de este punto.
Si el problema es que no encienden ninguna de las luces de cruce y sí el resto, cabe pensar en un fallo del mando. La avería estará situada entre el mando y la caja de fusibles.
Si el fallo se produce en todas las luces, el problema lo encontraremos en el tramo entre el mando y el borne de la batería.
18.3. Fallo de intensidad lumínica
Nos podemos encontrar con un fallo de intensidad lumínica, para lo cual se revisará la intensidad con la ayuda de un fotómetro y si la intensidad es baja se podrá proceder con las siguientes acciones.
Se cambiará la lámpara, ya que puede ser la causante del problema debido a un desgaste natural. Si esto no es suficiente, se examinarán los reflectores, que tienen que estar perfectamente pulidos y libres de polvo.

Nota
Si aún persiste el problema después de estas medidas correctoras, el fallo se debe a una caída de tensión.
18.4. Fallo por caída de tensión
Para comprobar un fallo por caída de tensión necesitamos el polímetro. Con la rueda selectora colocada en voltios, se medirá la caída de tensión entre el borne positivo de la batería y la entrada a la lámpara.
La medición no debe superar 0.3 V, y si así ocurriera, indicaría que hay resistencias de contacto en las conexiones, las cuales se tendrían que revisar. En las conexiones, la caída de tensión tiene que ser 0 V.
Si los valores obtenidos son correctos, antes de lanzar un juicio sobre la instalación, se deberá comprobar la conexión de las masas. Para esta comprobación, nuevamente se medirá la caída de tensión entre el borne negativo de la batería y la conexión a masa de la lámpara. La medición tiene que ser 0 V, o de lo contrario hay conexiones a masa en mal estado que habrá que limpiar o sustituir.
18.5. Fallo en el mando de luces
Mando de accionamiento de luces y de intermitentes
El borne de 5 salidas es el de alumbrado y el de 4 el de intermitentes.
El borne es donde se conecta el cable de alimentación. El resto son las salidas para los distintos circuitos de alumbrado, cruce y carretera.
Para comprobar el correcto funcionamiento de las distintas posiciones, comprobaremos la continuidad. Si alguna de las posiciones falla, el mando estará defectuoso y habrá que cambiarlo.

Aplicación práctica
Tenemos un fallo eléctrico en las luces de posición del lado derecho y hay que corregirlo para pasar la ITV. Explique el proceso.
SOLUCIÓN
Antes de verificar los circuitos nos vamos a detener y vamos a descartar posibles fallos.
El primero en descartarse es el fallo del mando, ya que si no, no funcionaria ninguna luz.
El fallo desde la alimentación de la batería hasta el mando también se descarta por las mismas razones.
Si el encendido de la parte izquierda funciona, lo mas probable es que el fallo este desde el faro hasta el fusibles.
Una vez centrados en los tramos que hay que verificar, procedemos desde la bombilla hacia atrás, comprobando en primer lugar el estado de la bombilla y fusibles. Descartado esto, comprobamos los elementos del circuito con el polímetro y teniendo en cuenta las normas básicas de seguridad, para evitar accidente y posibles.
Como se ha explicado con anterioridad, el conmutador es lo que provoca que se apaguen y enciendan las luces con la repetición de un ciclo.
El circuito consta de un conmutador de tres posiciones de las cuales una es posición de reposo y las otras dos las correspondientes a la indicación de izquierda y derecha. El conmutador lo alimenta el relé de intermitencias, que consta de tres bornes: el indicado con el signo (+) es donde se conecta el positivo de la batería, los bornes restantes alimentan al conmutador y al indicador del cuadro respectivamente.
Con los contactos del conmutador abiertos, la corriente llega hasta el conmutador de intermitentes, que alimentara las luces del lado correspondiente, según el lado que este activado.


Nota
La intermitencia se produce, como se explicó anteriormente, gracias al relé de intermitencias.
La central electrónica de intermitentes es una central electrónica o relé electrónico. El relé puede tener tres o cuatro salidas, según el modelo, que a continuación se detallan:
El funcionamiento de un relé electrónico es muy simple. En su interior se ubica un circuito con temporizador, que alimenta la bobina de un relé electromagnético común. Cuando el relé se encuentra en una de sus posiciones de accionamiento, el temporizador alimenta el relé electromecánico de forma intermitente, con lo cual, los contactos abren y cierran repitiendo el ciclo y proporcionando a las lámparas intervalos de corriente, lo que se traduce en luz intermitente.

Este dispositivo se intercala en el circuito de intermitencias descrito anteriormente. Elementos como el conmutador de intermitencias o la central electrónica, son los mismos con la diferencia que su alimentación se puede ejecutar por dos caminos.

En este primer capítulo se han visto las unidades de medida de la luz emitida por una fuente de luz y los distintos tipos de fuente que se pueden utilizar para el alumbrado de un vehículo.
Se ha estudiado cómo los faros proyectan la luz y las características que deben cumplir para que la proyección en luces de cruce y carretera no provoque el deslumbramiento de los vehículos que circulan en sentido contrario.
Se han estudiado todos los tipos de circuitos que integran el alumbrado exterior de un vehículo, sus componentes y la misión particular de cada uno de ellos. Conociendo estos elementos, se ha visto cómo comprobar su funcionalidad y el modo de solucionar algunos de los fallos más frecuentes que se pueden dar en el alumbrado exterior del vehículo.
De forma muy básica nos hemos introducido en la electrónica de los vehículos que comandan elementos que son de ayuda a la conducción, conociendo de esta forma el funcionamiento básico de las acciones automáticas, en cuanto a alumbrado exterior.
Con los conocimientos adquiridos, el alumno debe ser capaz de conocer cada componente que integra el alumbrado del vehículo, así como la misión que cumple cada uno y la posible forma de solucionar una avería en el alumbrado.

1. Indique si las siguientes afirmaciones son verdaderas o falsas:
a. La potencia consumida se destina a luz visible.
b. La potencia consumida se destina al calentamiento de la bombilla y a la luz visible.
c. La potencia consumida se divide a partes iguales en luz visible, perdidas de calor y perdidas por radiación.
d. La potencia consumida se divide en luz visible, perdidas de calor y perdidas por radiación.
2. El haz asimétrico es:
3. El tallado que tienen las tulipas de los faros se hace para...
4. Indique si las siguientes afirmaciones son verdaderas o falsas:
a. El extremo de la ampolla de una lámpara de halógeno está pintado de negro para que no deslumbren.
b. Las lámparas de halógeno tiene una tensión de encendido distinta a la de servicio.
c. Las lámparas de halógeno se ennegrecen con el paso del tiempo.
d. La lámpara de halógeno es más duradera y proporciona mas luminosidad.
5. Las luces de posición se encienden siempre...
6. Las luces de frenado tienen un interruptor que esta accionado por...
7. El accionamiento de las luces antiniebla delanteras forma parte de...
8. Para medir una resistencia debo de utilizar...
9. ¿Qué unidades se deben medir en serie?
10. El componente que manda impulsos para que se enciendan las luces automáticamente es:
11. Indique si las siguientes afirmaciones son verdaderas o falsas:
a. Si se produce un fallo en una lámpara lo primero es revisar la bombilla y los fusibles y después comprobar con el polímetro.
b. Si se descarta el fallo del mando de accionamiento se debe comprobar el circuito desde la lámpara hacia atrás.
12. El accionamiento de las luces de emergencia lo realiza...
13. Si en un fallo de luces no se enciende ninguna, se debe a...
14. En una caída de tensión se comprueba la tensión de entrada a la lámpara y el valor obtenido es correcto, se pasa a comprobar la masa y el valor es correcto. ¿Qué valor es el de la masa?