Capítol I

Universitats i recerca científica a Catalunya (1985-2015). Els principals àmbits d’actuació

Introducció

Les tres dècades que s’analitzen en el llibre constitueixen un període històric clau. Són els anys en què es va definint el que acabarà sent el sistema universitari i de recerca català, tal com el coneixem avui dia. Com s’ha dit, es tracta d’un període d’expansió i de creixement de l’estat del benestar a Catalunya i al conjunt de l’Estat. El creixement està planificat des de les instàncies governamentals i universitàries però, alhora, no se’ns escapa que s’hi afegeixen factors de caire incrementalista, interessos particulars o dinàmiques de poder i d’influència del propi món acadèmic i científic. Així, la construcció del sistema universitari i científic català s’apropa més a la imatge d’un patchwork que no pas a la d’un projecte estratègic ben dissenyat i desenvolupat sota unes directrius netament racionals.

Dit això, a Catalunya s’ha consolidat un model propi d’universitats i recerca. A diferència de la resta d’Espanya, on podem parlar més aviat d’un conjunt d’universitats en el territori en base a unes directrius polítiques i legals, a Catalunya s’ha consolidat un veritable sistema universitari i de recerca diferenciat. Un entramat dens d’organitzacions, programes i acords polítics diversos ha acabat confegint un sistema amb característiques pròpies i diferenciades de la resta de l’Estat. Es tracta d’un sistema que podem considerar plenament homologable al de qualsevol altra sistema universitari i científic dels països europeus.

El sistema català s’ha anat desenvolupant en bona part mitjançant amplis acords, fruit del treball entre governs, administracions i els propis directius i gestors de les universitats. En són bons exemples la feina de coordinació al si del Consell Interuniversitari de Catalunya (CIC) i, més recentment, l’Associació Catalana d’Universitats Públiques (ACUP), o programes com les proves i els mecanismes d’accés a la universitat o l’adaptació a l’Espai Europeu d’Educació Superior. Però també hi ha hagut moments durs de desacord en matèria de política universitària i científica. Un exemple del que diem és la creació de la Universitat Pompeu Fabra l’any 1990 i la posterior creació de les universitats de Girona, Lleida i Rovira i Virgili l’any 1991, que van comportar polèmiques i debats sobre la conveniència de posar en marxa nous projectes institucionals o de revertir aquests recursos en les universitats ja existents, en aquell moment en clar procés de massificació. La creació de nous centres de recerca ha estat també un altra episodi no exempt de discrepància en bona part de l’entorn acadèmic. D’altres moments complexos s’han viscut amb la programació de noves titulacions a les distintes universitats, on les raons més objectives s’han barrejat de vegades amb interessos particulars, siguin acadèmics, territorials o polítics.

Malgrat tot, és cert que amb el pas dels anys s’han anat teixint complicitats en l’esfera política del país (i alhora amb l’entorn acadèmic i científic) per tal de deixar l’educació superior i la recerca al marge de la disputa dels partits. Així, es va consolidant la tendència a tractar l’educació superior i la recerca com a polítiques públiques que requereixen estabilitat i constància. Una de les proves del que diem és la certa continuïtat de les polítiques que trobem al llarg dels diferents mandats polítics, sota les presidències de la Generalitat de Jordi Pujol (CiU, 1980-2003), Pasqual Maragall (PSC, 2003-2006), José Montilla (PSC, 2006-2010) i Artur Mas (CiU, 2010-2016) i els consellers Andreu Mas-Colell (CiU), Carles Solà i Ferrando (ERC), Manuel Balcells (ERC), Joan Manuel del Pozo (PSC), Josep Huguet (ERC), Andreu Mas-Colell (CiU), en un segon mandat, i Jordi Baiget (CiU-PDeCat).

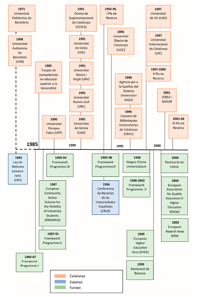
Podem assenyalar l’any 1983, amb l’aprovació de la Llei de Reforma Universitària, i l’any 1985, amb el traspàs de les competències en matèria d’educació superior i universitats a la Generalitat, com els anys més significats per l’inici d’una nova política universitària a Catalunya, lligada al desenvolupament de la jove democràcia, la consolidació de l’estat de les autonomies i una aposta per universitats democràtiques, modernes i obertes a Europa i al món.

Pel que respecta a l’àmbit científic, les dues dates més significades són l’any 1986, amb l’aprovació de l’anomenada Llei de la Ciència pel conjunt de l’Estat, i l’any 1992, quan el Tribunal Constitucional va resoldre el recurs d’inconstitucionalitat interposat per la Generalitat i el Parlament de Catalunya el mateix 1986 contra l’esmentada llei. El Tribunal reconeixia la capacitat de planificació general del sistema científic de l’Estat en un sentit ampli i impedia explícitament la transferència a la Generalitat dels recursos i centres d’R+D de titularitat estatal a Catalunya. Aquesta decisió del Tribunal comportarà l’inici d’una política científica pròpia per part de la Generalitat.

El gràfic adjunt mostra les principals fites cronològiques en la construcció del sistema universitari i científic català al llarg de les tres dècades, amb referències també a moments significats pel conjunt de l’Estat i de la Unió Europea. El sistema universitari català culmina la seva fase de consolidació l’any 2003 amb l’aprovació de la Llei d’Universitats de Catalunya i el reconeixement de la darrera universitat que conforma el sistema, la Universitat Abat Oliba, de titularitat privada i amb un nombre d’estudiants reduït.

Principals fites del període 1985-2015

9788491803744_C101.jpg 

9788491803744_C102.jpg 

Font: Elaboració pròpia.

El quadre següent mostra les principals magnituds del sistema universitari català, completat amb les dotze universitats i amb les dades del curs 2015-2016. S’observa com es tracta d’un sistema majoritàriament públic, ja que la gran majoria d’estudiants ho són a les universitats públiques, incloent en aquest grup la Universitat Oberta de Catalunya (UOC).

Principals dades i magnituds de les universitats catalanes

9788491803744_C103.jpg 

*Dades curs 2015-16, **dades curs 2017-18, ***número d’estudiants de màster, ****curs 2013-14, + estudiants residents a Catalunya.

Pel que fa als centres de recerca CERCA, el quadre reflectit a les pàgines 131-133 del llibre conté la informació bàsica dels centres: any de creació, figura jurídica i pressupost.

El capítol analitza les principals funcions del sistema universitari i científic català i s’organitza, d’aquesta manera, en cinc grans apartats. A continuació es descriuen breument els principals continguts de cada un d’ells.

1) La formació i la docència universitària.

Es descriuen les grans tendències en matèria de docència i formació en aquests tres decennis: l’extensió i la democratització de l’ensenyament superior, el rendiment dels estudiants i l’eficiència del sistema, la integració en l’Espai Europeu d’Educació Superior, la qualitat universitària i la universitat al llarg de la vida. Finalment, s’analitzen tres aspectes específics: l’ocupabilitat i la formació pràctica dels estudiants, la formació de doctors i la seva valoració social i la innovació docent i la formació a distància. L’apartat acaba amb un recull dels principals reptes presents i futurs que demanden la transformació del model formatiu davant un canvi d’època.

2) La recerca científica.

Es relacionen les principals etapes de la política científica a Catalunya en aquests anys, així com els actors institucionals que hi participen. Es descriu la construcció del sistema de centres de recerca CERCA i s’aporten dades i evidències dels principals resultats i impactes de la recerca científica catalana.

3) La innovació, la transferència i la tercera missió universitària.

Consta de tres parts: en la primera es descriu i analitza la transferència de tecnologia i el foment de la innovació en les universitats catalanes, fent esment de les principals polítiques a Europa, Espanya i Catalunya, així com dels principals programes públics de foment i els resultats. En la segona part es descriu la responsabilitat social de les universitats, per acabar amb un tercer apartat sobre els impactes socioeconòmics de les universitats i la recerca públiques.

4) La internacionalització.

Es descriuen els processos d’internacionalització de les universitats catalanes i les principals polítiques públiques i institucionals de promoció de les relacions internacionals. Així mateix, s’aporten evidències dels resultats més significatius sobre la capacitat d’internacionalització de les universitats i centres de recerca.

5) L’organització, la gestió i els recursos del sistema universitari i científic.

Es tracta de l’apartat que analitza les capacitats internes i els inputs del sistema: l’organització, la gestió i els recursos. S’hi tracta la transformació que suposà la Llei de Reforma Universitària, l’autonomia universitària a Espanya, el govern de les universitats, el retiment de comptes, la gestió i la seva professionalització, la gestió de la complexitat i l’eficiència, la Llei d’Universitats de Catalunya i les grans magnituds de les plantilles del personal docent i investigador (PDI). Així mateix, s’analitzen els principals paràmetres i magnituds del finançament universitari i de la recerca en aquests tres decennis.

Així mateix, com hem dit, s’han analitzat amb més detall un total de deu programes o institucions que s’han considerat destacats per la seva importància o el seu impacte en aquests tres decennis. Els destacats es recullen al final de cada un dels apartats i són els següents:

Agència per a la qualitat del sistema universitari de Catalunya (AQU Catalunya).

Proves d’accés a la universitat (PAU).

Institució Catalana de Recerca i Estudis Avançats (ICREA).

Grans instal∙lacions científiques.

Suport als grups de recerca catalans (SGR).

Pla de Doctorats Industrials.

Global University Network for Innovation (GUNi).

Consorci de Serveis Universitaris de Catalunya (CSUC).

Plans d’Inversions Universitàries (PIU).

Contractes-programa Generalitat-Universitats i finançament per objectius.

Per a cada un dels destacats es duu a terme una descripció general, s’assenyalen els principals resultats i es fa una valoració final.

1. La formació i la docència universitària: extensió, europeïtzació i diversificació

1.1. Introducció

La formació universitària a Catalunya ha sofert canvis qualitatius i quantitatius més que destacables en els darrers trenta anys (1985-2015). Com a mostra, una dada impactant: Catalunya és el país de l’OCDE amb més estudiants universitaris on els progenitors dels quals no tenen estudis universitaris. Tan sols aquesta evidencia ja demostra la força del canvi sociològic produït al nostre país en tan sols unes dècades. L’educació superior s’ha convertit en un destí cada cop més estès entre els joves catalans (i també, com veurem, cada cop més entre els no tan joves).

Les universitats han diversificat les seves ofertes formatives i s’han integrat en els darrers anys del període, no sense dificultats i mancances, en l’anomenat Espai Europeu d’Educació Superior. Així mateix, l’avaluació i l’assegurament de la qualitat s’han estès també per tot el panorama de l’educació superior i s’ha professionalitzat mitjançant l’Agència per a la Qualitat del Sistema Universitari de Catalunya (AQU Catalunya) i les unitats, programes i estratègies de les universitats. El personal docent i investigador s’ha professionalitzat i acreditat, tot i les dificultats creixents dels joves per consolidar una carrera professional estable.

Com analitzem en el capítol corresponent i al llarg del llibre, aquests tres decennis destaquen per l’eclosió de la recerca científica al nostre país. La ciència catalana se situa en posicions destacades a Europa en un temps rècord i amb uns recursos encara escassos en la comparativa europea. Aquest fet, sens dubte extremadament positiu, ha comportat en alguns moments relegar la docència i la formació universitàries a un segon pla. Els incentius acadèmics i el reconeixement social s’han situat clarament en l’àmbit de la recerca científica, i en ocasions la docència ha estat vista com una tasca que cal complir més per obligació que per convicció. La famosa accepció de ‘càrrega docent’, molt estesa en la gestió universitària, és una mostra del que diem. Tot plegat ha tingut també un reflex en les modestes iniciatives d’innovació i millora docent que, tot i existir, s’han concentrat en determinats grups i persones motivades per la formació i la docència.

Això no obsta per reconèixer que la universitat catalana, en aquests anys, ha comptat amb grans professors: mestres que han creat escola, que han construït departaments universitaris de qualitat contrastada, i que han transmès la passió per aprendre als seus alumnes. I també és cert que, malgrat tot, en els darrers anys del període la formació universitària ha rebut una major consideració entre els diferents agents: les pròpies universitats, els departaments i facultats, els equips acadèmics, l’Administració de la Generalitat, l’Associació Catalana d’Universitats Públiques i AQU Catalunya. La formació de ciutadans i professionals és, sens dubte, l’activitat de major responsabilitat de les universitats, i a poc a poc se situa de nou en l’eix estratègic de la política universitària.

En aquest capítol, forçosament breu, es destaquen alguns dels aspectes més significatius de la docència i la formació universitària al nostre país. En primer lloc, el que anomeno «les grans tendències dels tres decennis», que són al meu parer:

L’extensió i democratització de l’educació superior (que inclou l’equitat i l’accés).

El rendiment dels estudiants i l’eficiència del sistema universitari.

La integració en l’Espai Europeu d’Educació Superior.

La qualitat universitària (avaluació, retiment de comptes, valor afegit i perills de la burocràcia).

L’oferta formativa cada cop més diversificada. La universitat al llarg de la vida.

Així mateix, el capítol inclou l’anàlisi de tres aspectes específics rellevants en aquests anys: l’ocupabilitat i la formació pràctica dels estudiants, la formació doctoral i la seva valoració social i, finalment, la innovació docent, la formació a distància i el cas singular de la UOC. Tanquen el capítol dos destacats annexos on s’analitzen, per la seva importància, AQU Catalunya i les Proves d’Accés a la Universitat (PAU).

1.2. Les grans tendències dels tres decennis

1.2.1. L’extensió i democratització de l’educació superior

La característica més definitòria de l’educació superior catalana en aquests trenta anys ha estat la seva espectacular extensió. És el que alguns autors denominen, amb encert, la democratització de l’educació universitària.

En aquests anys es crea i consolida un autèntic sistema universitari, amb el pas de tres a dotze universitats, amb una oferta que s’estén per tot el territori. L’extensió del sistema i, sobretot, la creació de noves universitats han estat motiu de força polèmiques i posicionaments polítics. Alguns polítics i acadèmics criticaven la creació de noves universitats i, per contra, defensaven l’assignació de major recursos a les universitats existents. El debat ha estat intens, sobretot en el moment de creació de les noves universitats, en especial amb la creació de la Universitat Pompeu Fabra (1990) i amb la posterior creació de les universitats de Girona (1991), Lleida (1991) i Rovira i Virgili (1991).

S’argumentava que hi hauria massa institucions universitàries per a un país de tamany mitjà com Catalunya. Però és igualment cert que aquest debat s’ha dissipat amb el pas dels anys i amb la consolidació del sistema universitari català. Les dades aportades, per exemple, per F. Xavier Grau mostren una comparativa interessant respecte a d’altres sistemes universitaris europeus: Catalunya disposa d’una universitat pública de recerca per cada 927.030 habitants, quan països com Franca en té una per cada 568.466, Dinamarca una per cada 562.724 habitants i Portugal una universitat per cada 744.807 habitants, per esmentar diferents models i països (vegeu gràfic en el Capítol II, apartat 1, escrit per Francesc Xavier Grau i Vidal).

L’evolució del número d’estudiants universitaris catalans ha estat, així, la mostra sociològica de major impacte durant aquests tres decennis: tan sols els estudiants a les universitats públiques han passat de ser 108.729 el curs 1984-1985 a ser 144.471 el curs 2015-2016.

Des de la seva creació, les noves universitats de Girona (UdG), Lleida (UdL) i Rovira i Virgili (URV) han absorbit el 60% del creixement d’estudiants des del curs 1992-1993 fins al curs 2015-2016: així, en aquests cursos la UdG ha passat de 6.608 a 14.564 estudiants, la UdL de 8.456 a 9.149 i la URV de 8.633 a 13.040 estudiants. De fet, es posicionen com a universitats amb el tamany mitjà en nombre d’estudiants respecte les universitats europees.

El gràfic següent mostra l’evolució de la població de 18 a 24 anys i els estudiants matriculats en universitats presencials (per tant, exceptuant la UOC). Les dades trasllueixen el canvi sociològic espectacular que hem vist: en aquests tres decennis es dobla el número de joves que accedeixen a l’educació superior: aproximadament del 20% al 41%.

Gràfic 1. Evolució de la població de 18 a 24 anys i estudiants matriculats en universitats presencials. Catalunya

9788491803744_C104.jpg 

Font: Generalitat de Catalunya. Secretaria d’Universitats i Recerca.

En aquesta línia, l’estudi Equitat en l’accés i en la inserció professional dels graduats universitaris de Troiano, Torrents i Sánchez-Gelabert (2016) mostra com entre els anys 2002 i 2014 augmenta significativament la taxa d’accés a la universitat dels fills de pares amb estudis obligatoris o menys.

Gràfic 2. Taxes d’accés a la universitat dels fills de pares amb estudis obligatoris o menys

9788491803744_C105.jpg 

Font: Equitat en l’accés i en la inserció professional dels graduats universitaris, de Troiano, Torrents i Sánchez-Gelabert, Grup Recerca Educacio i Treball (GRET). 2016

Finalment, el gràfic següent mostra la població de 30 a 34 anys amb estudis de nivell terciari a Catalunya, Espanya i la Unió Europea entre els anys 2001 i 2014, exemplificant un cop més una millora intensa de la formació de la principal cohort del mercat laboral.

Gràfic 3. Percentatge de població de 30 a 34 anys amb estudis de nivell terciari

9788491803744_C106.jpg 

Font: Generalitat de Catalunya. Secretaria d’Universitats i Recerca.

Una altra característica que ens mostra l’amplitud en l’oferta de l’educació superior a Catalunya és l’extens ventall de titulacions que s’oferten cada any al si del sistema (graus, màsters i doctorats, a més de l’oferta no oficial de les universitats i fundacions universitàries). De fet, l’evolució de l’oferta de titulacions universitàries en el període 2005-2006 a 2015-2016 demostra com l’oferta de les noves titulacions de grau i màster, fruit de la integració a l’EEES, està plenament implementada i s’ha mantingut l’heterogeneïtat.

Quan parlem de l’extensió de l’oferta formativa del sector de l’educació superior, cal fer un esment especial a una característica definitòria del model català i del conjunt de l’Estat. A Catalunya i a l’Estat s’ha consolidat un sistema que s’anomena unitari d’educació superior, a diferència d’altres països on l’oferta és binària. En aquests països coexisteixen dos models: el de l’educació superior universitària i el de l’educació superior no universitària, gestionada per d’altres institucions. És el cas, per exemple, d’Alemanya i dels Països Baixos.

Quadre 1. Evolució de l’oferta de titulacions universitàries

9788491803744_C107.jpg 

Font: UNEIX.

En el cas català, un sistema unitari ha significat una certa uniformització dels estudis superiors, quan en ocasions els estudis són clarament diferenciats atenent, per exemple, al seu grau de professionalització i també a la intensitat de la recerca associda. En aquesta línia, seria molt oportú de cara al futur del sistema educatiu del país abordar amb serenitat aquest debat amb tots els sectors implicats i reflexionar si convé mantenir un sistema unitari d’educació superior o podria ser més adequat un sistema binari on es diferenciessin els tipus d’estudis d’acord amb el seu grau de professionalització i la seva intensitat en recerca.

En aquesta línia, cal remarcar també que al llarg d’aquests anys ha estat molt present el debat sobre si caldria instaurar un mapa de titulacions d’educació superior des d’instàncies com el Consell Interuniversitari de Catalunya (CIC). Es tracta d’un debat recorrent al llarg dels anys, on s’hi troben posicions dispars: des de les posicions més extremes (qui defensa que no cal un mapa de titulacions i és més convenient deixar en mans de l’autonomia universitària l’oferta de títols i, a l’altra extrem, qui creu que el sistema necessita un mapa de titulacions top-down) fins a posicions intermèdies que miren de combinar les virtuts de l’autonomia i de la planificació conjunta del sistema universitari.

Lluny d’estar resolt, aquest és un debat (acadèmic i de política universitària) que ha estat present al llarg dels anys i que ressona amb més o menys força segons el moment, sovint a partir de debats i propostes concretes d’unes o d’altres universitats, en àrees com la medicina, la veterinària, les enginyeries o els estudis en filologia, per posar alguns exemples específics d’aquests anys.

1) Equitat i sistema de beques i ajuts als estudiants universitaris.

Com sabem, la formació en un sentit ampli és un factor determinant de progrés individual i social. Així ha estat al conjunt de l’Estat i a Catalunya, on específicament l’educació superior ha permès millorar les capacitats personals i professionals d’una part cada cop més significativa dels joves. Accedir a la universitat i graduar-se ha estat per a molts joves i per a moltes famílies una aspiració i un reconeixement de millora de les capacitats personals. Alguns estudis recents ens demostren aquesta funció d’ascensor social de l’educació superior a Catalunya.

Per exemple, podem esmentar els estudis de Martínez-Celorrio i Marín a «Crisi, descens social i xarxes de confiança» (2016), i el ja esmentat Equitat en l’accés i en la inserció professional dels graduats universitaris, de Troiano, Torrents i Sánchez-Gelabert (2016). D’acord amb l’article de Martínez-Celorrio, «L’excel∙lència acadèmica és majoritàriament d’origen popular» (2017), publicat al Diari de l’Educació,

«la majoria demogràfica de les primeres generacions universitàries i els seus bons resultats d’accés han fet democratitzar també l’antiga concepció elitista de l’excel∙lència acadèmica (...). En termes globals i agregats, només el 29% de les notes altes de selectivitat (entre 8 i 10) procedeixen d’universitaris que tenien pares també universitaris. El 71% de l’excel∙lència acadèmica d’entrada a la universitat procedeix d’alumnes de primera generació. Més concretament, el 28% d’aquests entrants excel∙lents tenen pares amb estudis secundaris, un 31% tenen pares amb estudis bàsics i el restant 12% tenen pares que no van acabar ni els estudis primaris. Entre els que van obtenir notable a la selectivitat (de 7 a 7,9) es repeteix la mateixa distribució social de procedència.»

En aquesta línia, una de les polítiques clau per al foment de l’equitat i la igualtat d’oportunitats és la política de beques i ajuts als estudiants. Les dades ens indiquen que Espanya segueix estant a la cua d’Europa pel que fa al sistemes de beques i ajuts als estudiants universitaris, malgrat els esforços duts a terme pels diversos governs. Cal, així, una priorització major i més recursos per dotar amb suficiència les beques i ajudes als estudiants, entre les quals caldria desenvolupar les beques-salari.

La competència sobre la política de beques universitàries no ha estat en aquests anys traspassada a la Generalitat de Catalunya, malgrat diverses sentències del Tribunal Constitucional que així ho han determinat. Un article detallat sobre les competències, els conflictes i les sentències del Tribunal Constitucional és el de Roser Martí i Encarnació Grau, «L’evolució del règim general de foment de l’estudi en el sistema educatiu espanyol i el traspàs de les beques i dels ajuts a la Generalitat de Catalunya» (2011). D’acord amb l’article, i a partir de l’anàlisi de les principals magnituds del sistema, es poden desgranar els següents trets:

a) Les beques i els altres ajuts arriben a una proporció d’estudiants cada vegada menor i aquesta tendència s’intensifica a Catalunya.

b) Els recursos que reben els estudiants del sistema català són sensiblement inferiors al seu pes en el conjunt del sistema universitari espanyol.

c) El sistema no assoleix la suficiència, és a dir, l’import de les beques i dels ajuts no cobreix la major part dels costos associats a l’activitat de l’estudiant.

d) La proporció d’estudiants becats respecte dels matriculats ha disminuït molt significativament, ja que ha passat en els darrers anys del 21,18% al 19,4%, la qual cosa implica una reducció del 10%, mentre que al conjunt de l’Estat espanyol la proporció s’ha mantingut.

e) La situació de les beques a Catalunya es veu perjudicada per un nivell de vida més elevat que a la mitjana de l’Estat.

El Reial Decret 14/2012 del Govern espanyol va donar la possibilitat a les comunitats autònomes de fixar els preus de la matrícula d’acord amb una forquilla que havia de situar-se entre el preu de la matrícula del curs 2011-2012 i com a màxim un preu que representés el 25% del cost de la matrícula per als crèdits matriculats per primera vegada als graus i als màsters que condueixen a professions regulades. Aprofitant aquest marge que per primer cop tenia la Generalitat per fixar polítiques de preus pròpies es va dissenyar l’actual model de preus per renda.

Aquest model de tarifació ha implicat que les rendes altes paguin més, però també que les rendes baixes paguin menys, en funció dels sis llindars de renda establerts. És el que es coneix com a sistema de preus per renda i beques Equitat. L’increment dels preus en les rendes altes ha permès generar uns majors ingressos per a les universitats, imprescindibles per garantir la seva estabilitat pressupostària després de les dures reduccions de la transferència pública que havia calgut fer.

D’acord amb la informació i les dades facilitades per la Secretaria d’Universitats i Recerca de la Generalitat, un efecte colateral del Reial Decret 14/2012 ha estat en les beques que atorga el Ministeri d’Educació i que financen la totalitat de la matrícula dels estudiants, ja que a Catalunya, l’Estat només cobreix la beca fins als preus de la matrícula del curs 2011-2012. Per tant la beca de l’Estat només cobreix el 60% de la matrícula, havent d’assumir el sistema universitari el diferencial fins a cobrir el preu total de la matrícula. La Secretaria d’Universitats i Recerca estima aquest cost que ha d’assumir la Generalitat en més de 30 M€ anuals.

En aquest sentit, Catalunya, amb el 16,2% dels estudiants de l’Estat rep l’11% dels imports de les beques salari. Els criteris de renda que estableix a Catalunya el Ministeri d’Educació no s’adeqüen a la realitat catalana; per exemple, per a una família de quatre membres tenir garantida la beca salari implica tenir una renda inferior a 13.900 € nets, i segons l’IDESCAT menys del 6% de les famílies catalanes de quatre membres estan per sota d’aquest llindar. Els càlculs indiquen que en justícia almenys 5.800 estudiants més haurien de gaudir de la beca compensatòria (situació de pobresa extrema) i 8.000 estudiants més haurien de gaudir de la variable (incloent els de la beca compensatòria que gaudeixen per definició les dues). La beca Equitat reserva un tram als estudiants que, complint els requisits econòmics del Ministeri d’Educació, queden amb la beca denegada per motius acadèmics: 6.000 estudiants queden sota aquest paraigua.

2) Un sistema d’accés integrat i eficient.

Les Proves d’Accés a la Universitat (PAU, conegudes també com a Selectivitat) i la Preinscripció Universitària regulen el sistema d’accés a les universitats catalanes. El seu objectiu principal és assegurar la igualtat d’oportunitats en l’ingrés a la universitat i alhora garantir uns nivells suficients de coneixements als futurs universitaris. Donada la seva rellevància al llarg d’aquests anys, li hem dedicat un destacat annex al final d’aquest apartat (vegeu pàgines 109 a 116).

Com hem vist, l’accés creixent i sostingut de la població catalana als estudis universitaris (ja evident a mitjans dels anys seixanta del segle XX) va fer necessari establir un marc regulador amb aquesta doble funció d’igualtat i transparència per una banda, i per una altra de garantia en l’assoliment de determinats coneixements i competències considerats necessaris per accedir a l’educació superior.

El traspàs de les competències en matèria universitària per part de l’Estat a la Generalitat de Catalunya l’any 1985 va comportar la necessitat de regular un sistema d’accés comú per a totes les universitats, que s’inicià el mateix curs 1985-1986. La creació de l’Oficina de Coordinació, l’Oficina de Preinscripció Universitària i el Decret de regulació de l’accés de l’any 1990 són els principals pilars del sistema. És oportú, en aquest sentit, destacar dos fets rellevants en tot aquest procés: d’una banda, l’estreta, franca i permanent col∙laboració entre les diverses universitats catalanes i la pròpia Generalitat, que ha comportat eficàcia, eficiència i estabilitat en tots aquests anys; de l’altra banda, l’assegurament de la igualtat d’oportunitats, mitjançant un sistema ben mesurat, organitzat i transparent.

Milers de joves (i no tan joves, en la modalitat d’accés per a persones majors de 25 o de 40 anys) fan anualment les proves corresponents, obtenen les seves qualificacions i fan les preincripcions amb una garantia d’igualtat, transparència i mercès a la col∙laboració interinstitucional que hem esmentat. És oportú reconèixer la bona feina i l’eficiència any rera any. Les incidències han estat poques i normalment ben resoltes, tot tenint en compte la magnitud del procés i la tasca delicada de dissenyar les proves, els continguts, la correcció, les reclamacions, la preinsripció i, finalment, l’assignació de plaça i la matriculació. A l’últim, també cal destacar com a certament positiva la implicació en el procés dels centres de l’ensenyament secundari i del seu professorat.

Aquesta valoració positiva del sistema d’accés a la universitat catalana no obsta per ser més crític en alguns aspectes que caldria millorar. De vegades s’ha manifestat que es tracta d’un sistema que ordena i classifica els estudiants aspirants a accedir a la universitat. El percentatge d’aspirants que no supera les proves és baix i, per tant, el sistema més aviat ordena la població segons les qualificacions que han obtingut en les PAU i els dos anys de batxillerat. Posteriorment serà el criteri d’oferta-demanda (oferta de places públiques en els diferents estudis universitaris versus la demanda dels aspirants) qui determini finalment el grau d’accés.

El recent debat sobre la necessitat d’establir algun tipus de normativa/exigència específica per a alguns estudis (com és el cas dels estudis de formació de mestres) obre un camí interessant en què cal aprofundir: ajustar proves a perfils/estudis específics, avaluar competències més vinculades a les necessitats formatives actuals i adaptar de forma permanent el sistema i les proves en un món en contínua i ràpida transformació.

1.2.2. Rendiment dels estudiants i eficiència del sistema

L’extensió de l’educació superior al nostre país en aquests anys ha suposat la diversificació creixent del perfil de l’estudiant universitari. Del perfil clàssic de l’estudiant majoritari (el jove que acaba els estudis de batxillerat i continua els estudis a la universitat), hem passat a una major diversificació. Un estudi interessant en aquesta línia és el de Martínez, Pons i Díaz, «La dedicació dels estudiants i l’eficiència del sistema universitari» (2016). D’acord amb aquests autors, ja no podem parlar en els darrers anys d’un perfil d’estudiant universitari català, sinó de diferents.

La mitjana dels estudiants catalans ja no és tan jove (al voltant dels 26 anys, i un de cada tres estudiants és més gran de 25 anys), el seu accés es diversifica (prova d’accés per a majors, accés creixent d’estudiants provinents de la Formació Professional), i les situacions familiars i personals es diversifiquen (estudiants treballadors que estudien per tant a temps parcial, substrats socials diferenciats, etc.).

D’acord amb Díaz, Martínez i Pons,

«el sistema universitari no pot analitzar la seva eficiència al marge de les noves dedicacions dels estudiants i de les condicions per estudiar. Només un de cada tres estudiants es dedica a temps complet als estudis, i els casos en què es produeix una simultaneïtat d’estudi i ocupació parcial o intermitent van guanyant pes. Els nostres estudiants dediquen el doble de les hores de dedicació a les classes que a l’estudi i, en canvi, els paràmetres europeus mostren que les hores de dedicació a l’estudi haurien de ser el doble de les de dedicació a les classes» (2016, pàg. 543).

En aquesta línia, caldrà estudiar amb molta cura els efectes que la crisi economicofinancera dels darrers anys està tenint en el perfil del l’estudiant.

L’estudi de Martínez, Pons i Díaz és interessant també perquè proposa analitzar l’eficiència del sistema universitari català en un sentit ampli. Per als autors

«l’eficiència està condicionada per múltiples factors (...) està relacionada amb la proporció de situacions de desafecció, absentisme o abandonament. (...) L’eficiència també està relacionada amb la possibilitat que tots els estudiants que reuneixin bones condicions acadèmiques tinguin l’oportunitat d’accedir al sistema universitari; amb la qualitat de la formació i l’aprofitament màxim del talent dels estudiants; amb aspectes relatius als costos del sistema, i també amb la qualitat de la gestió de la universitat, especialment en el seu vessant academicodocent i d’estudiants» (2016, pàg. 544).

I, així mateix, expressen que

«l’eficiència del sistema universitari té a veure no solament amb els resultats del rendiment dels estudiants, sinó també amb les tres fases del pas dels estudiants a la universitat: l’accés i l’inici dels seus estudis, durant el procés formatiu i la seva vinculació a la universitat i en el moment de finalitzar els estudis i incorporar-se al mercat de treball, i probablement també amb el grau de satisfacció dels estudiants amb els estudis cursats i la universitat on s’han graduat» (2016, pàg. 544).

L’estudi de Martínez, Pons i Díaz intenta mesurar, amb indicadors específics, aquestes tres fases relacionades amb el rendiment dels estudiants i l’eficàcia i eficiència del sistema universitari. Una dada significativa que ens reafirma en una realitat coneguda és la de que existeix una relació clara entre el nivell d’estudis de la mare i el percentatge d’estudiants amb estudis postobligatoris completats. Així, a mesura que s’incrementa el nivell d’estudis de la mare, la proporció de joves que completen els estudis postobligatoris augmenta notablement: es passa d’un percentatge del 54,1% en els nivells més baixos al 91,4% en els nivells d’estudis més alts de la mare. La dada ens reafirma, pel que aquí ens interessa, que el nivell de formació dels progenitors és ja un filtre més que significatiu en els estudis universitaris previs.

Com bé diuen els seus autors,

«les barreres socials que es detecten provenen ja de l’ensenyament previ a la universitat i s’accentuen en aquest sistema» (2016, pàg. 555).

De fet, aquesta dada, referida a la formació prèvia a la universitat, es confirma durant la realització dels propis estudis universitaris. Així, segons els autors,

«Les dades (...) mostren que, efectivament, hi ha una relació molt clara entre la nota d’accés i la taxa de rendiment i, al mateix temps, també amb el nivell d’estudis de la mare» (2016, pàg. 550).

I la relació és també molt clara entre la nota d’accés i la taxa d’abandonament. L’abandonament dels estudis universitaris per part d’una franja significativa d’estudiants ha estat una realitat molt present al nostre país. Un fet que s’ha concentrat sobretot en determinats estudis i de forma alarmant al llarg del primer curs universitari. De fet, s’han pres diverses mesures per mirar de reduir els percentatges d’abandonament, tals com el reforç de professorat en aquest primer any d’estudis, la millora en la informació i l’orientació als estudiants o el replantejament acadèmic d’assignatures i metodologies. Un estudi interessant en aquest sentit és el de Gairín i Figuera i L’abandonament dels estudiants a les universitats catalanes (2010).

Cal dir també que en el darrers cursos, en el context del desplegament dels nous estudis de grau i de màster adequats a l’Espai Europeu d’Educació Superior (EEES), els resultats acadèmics dels estudiants han millorat. El paper central que ara es vol atorgar a l’estudiant i la innovació en les metodologies i pràctiques docents han ajudat en bona mesura a la millora dels resultats acadèmics. La taxa de rendiment acadèmic ha anat millorant en els darrers cursos com es pot apreciar en els següents dos gràfics, que corresponen als estudis de grau i als estudis de màster de les universitats públiques catalanes. Una millora que s’ha produït, així mateix, en totes els àmbits acadèmics: humanitats i arts, ciències socials i jurídiques, ciències, ciències de la salut, enginyeries i arquitectura. La millora més substantiva s’ha produït en els àmbits dels estudis de salut i en els de les enginyeries i arquitectura.

Com també mostren els gràfics, una part destacada (vers el 50%) dels abandonaments dels estudis de grau al primer curs acaben significant després un reingrés a d’altres estudis universitaris. Així, no es tracta en sentit estricte d’un abandonament dels estudis universitaris, sinó d’un canvi d’estudis universitaris un cop acabat el primer curs de grau. Aquest fet ens enllaça amb una característica del sistema universitari català que caldria analitzar amb cura i millorar: es tracta dels sistemes d’informació i d’orientació als estudiants que inicien els estudis universitaris.

Informació i orientació que es produeixen mitjançant diversos canals i iniciatives (jornades de portes obertes, xerrades a instituts, informació extensa a les webs i xarxes socials, Saló de l’Ensenyament anual i d’altres fires, activitats acadèmiques universitàries amb estudiants de la secundària obligatòria, batxillerat i formació professional) però que requereixen un major esforç i sobretot una orientació més personalitzada. L’augment i la major especialització dels títols de grau és un factor que afegeix complexitat. L’estudiant jove, davant el gran creixement de l’oferta acadèmica universitària i la seva especialització, es troba sovint atordit i té dificultats per conèixer els objectius, continguts i sortides professionals dels estudis. En aquest sentit, es fa necessari millorar i ampliar els sistemes d’informació i sobretot els sistemes d’orientació més personalitzada.

Una iniciativa interessant en aquesta línia és l’anomenat Grau Obert que ha impulsat la Universitat Pompeu Fabra fa molt pocs anys. Aquest obre la possibilitat que un estudiant de nou ingrés que no sap amb certesa quins estudis vol cursar, faci una tria d’assignatures més oberta entre diferents titulacions, amb la guia d’un orientador. Aquest primer any i primer trimestre del segon any amb diverses assignatures de diferents graus de la universitat és totalment convalidat a efectes acadèmics i permet a posteriori que l’alumne decideixi, amb major informació i coneixement, quin grau seguirà cursant.

En aquesta línia, seria molt necessari explorar altres vies de flexibilitació de l’oferta d’estudis per tal que l’estudiant pugui construir-se un itinerari formatiu més a mida i més personalitzat atenent als seus objectius i orientacions de futur. Així, l’anomenada personalització de l’educació esdevé plenament necessària en el context universitari català. Una anàlisi aprofundida i interessant respecte la personalització de l’educació en general es troba al capítol de César Coll: «La personalització de l’aprenentatge escolar: un repte indefugible», a Reptes de l’educació a Catalunya. Anuari 2015 (2016).

Gràfic 4. Abandonament del sistema universitari català. Taxa d’abandonament dels estudis a primer curs (estudis de cicles i de graus)

9788491803744_C108.jpg 

Font: UNEIX.

Gràfic 5. Abandonament del sistema universitari català. Taxa d’abandonament dels estudis a primer curs (estudis de màster)

9788491803744_C109.jpg 

Font: UNEIX.

1.2.3. La integració a l’Espai Europeu d’Educació Superior: llums i ombres

La Magna Charta Universitatum, signada per un conjunt d’universitats europees el setembre de 1988, ha definit el que ara coneixem com l’Espai Europeu d’Educació Superior (EEES), també anomenat procés de Bolonya. Tot i que entremig hi ha hagut diverses convencions i declaracions que plantejaven la necessitat d’una política europea en matèria d’educació superior que vetllés per l’equivalència de continguts i potenciés la internacionalització de les universitats, no va ser fins el juny de 1999 que es va fer pública la Declaració de Bolonya.

Aquesta, signada per 29 països europeus, va iniciar un procés entre els diferents governs, amb la participació activa d’un considerable entramat d’actors implicats en el món universitari, per arribar a consolidar l’any 2010 l’EEES. En l’actualitat, el procés compta amb la participació de 47 països d’arreu del continent europeu. La Declaració de Bolonya no és una política europea com a tal, sinó un acord intergovernamental segons el qual els estats signataris es comprometen a reformular el sistema universitari sense renunciar a les seves competències en matèria de continguts, organització i promoció cultural i lingüística.

La implantació de l’EEES no es va construir i consolidar amb la Declaració, sinó que en successives conferències ministerials (Sorbona 1998, Bolonya 1999, Praga 2001, Berlin 2003, Bergen 2005, Londres 2007, Lovaina 2009, Budapest-Viena 2010) s’ha avaluat allò realitzat i definit les línies de futur. Durant tot aquest procés ha estat significativa la participació de les mateixes institucions europees (Comissió i Consell d’Europa). Tot i no tenir competència política en l’esfera universitària, han aconseguit que l’agenda política europea destinés temps i recursos a la consolidació de l’EEES. En bona mesura és gràcies a aquesta implicació que actualment l’educació superior i la recerca constitueixi un dels àmbits més rellevants pel progrés d’Europa com a societat intensiva en coneixement.

Els principals objectius de l’EEES, presents des de la seva gestació fins a la seva implementació, se centren en l’adaptació del sistema de graus perquè sigui comparable entre països, amb dos cicles principals (grau i postgrau), en què el segon es divideix en dos nivells (màster i doctorat), sota un sistema d’acumulació i transferència de crèdits unificat (European Credit Transfer System, ECTS). Entre els objectius principals destaquen: promoure la mobilitat d’estudiants i personal docent i investigador entre els diferents països, situar l’aprenentatge al llarg de tot el cicle vital per millorar la competitivitat europea i la igualtat d’oportunitats, potenciar el rol de les universitats al llarg de tot el procés de convergència i fomentar la llibertat de càtedra i l’autonomia i, finalment, fer de l’educació superior una responsabilitat pública.

Arreu d’Europa la implantació de l’EEES, en relació als objectius presentats, ha suposat un canvi en l’orientació dels estudis universitaris mitjançant un profund procés d’adaptació per part dels alumnes, personal docent i personal de gestió. Tot i que aquest procés d’adaptació no ha estat absent de veus crítiques, la seva implementació s’ha realitzat correctament i suposa una oportunitat d’apertura de les universitats europees en l’esfera internacional.

Un dels canvis més significatius que s’ha produït metodològicament ha estat l’aplicació d’una nova orientació docent. Els alumnes passen a constituir el centre del procés d’aprenentatge mitjançant un nou model d’ensenyament. Els docents se centren en la transmissió d’habilitats i competències a l’alumne. Per altra banda, l’aplicació del sistema de crèdits ECTS estipula en 60 crèdits la càrrega lectiva total d’un estudiant a temps complet en un curs acadèmic amb una dedicació de 40 hores setmanals entre classes, seminaris i hores d’estudi. D’aquesta manera es calcula que un crèdit suposa per a l’estudiant un total de 25-30 hores de dedicació.

Per obtenir una titulació de grau cal que els alumnes hagin superat 240 crèdits i és indispensable la seva superació per l’accés als estudis de postgrau. El nivell de postgrau es divideix en dos itineraris consecutius: el màster i el doctorat. Els màsters han de tenir un mínim de 60 crèdits i estan focalitzats en una àrea d’especialització concreta sota tres orientacions (recerca, professionalització o totes dues). Els alumnes que vulguin continuar amb el doctorat estan obligats a haver superat els dos primers nivells amb un mínim de 300 ECTS.

Els sistemes d’avaluació de la qualitat són un altre dels grans canvis que l’EEES preveu per a l’articulació d’un nou sistema d’educació superior a Europa. Per tal d’aconseguir aquest objectiu es plantegen accions en tres àmbits diferents: les universitats i centres d’educació superior han de comptar amb mecanismes interns d’avaluació; a escala estatal (i en certs casos regional/autonòmica) s’han creat agències avaluadores que vetllen per la qualitat del conjunt dels programes, institucions i títols del país; i s’ha perseguit la cooperació entre les diferents agències de qualitat mitjançant la creació de xarxes entre països (per exemple la European Network for Quality Assurance in Higher Education (ENQUA) o la Joint Quality Initiative).

L’adaptació del sistema universitari català a l’EEES comença a partir de la promulgació de la Ley Orgánica de Universidades (LOU), segons la qual l’Estat espanyol es compromet a transformar els elements necessaris del seu sistema d’ensenyament superior per integrar-lo a l’EEES. Sota aquesta lògica es promulguen tot un seguit de reials decrets destinats a reformular la metodologia docent i l’estructura dels estudis universitaris. Com a resultat d’aquestes transformacions, el 2001 es crea l’Agencia Nacional de Evaluación de la Calidad y Acreditación (ANECA), organisme responsable de l’avaluació de la qualitat del sistema universitari espanyol, en col∙laboració amb les agències de les comunitats autònomes allí on n’hi ha.

Recordem, en aquesta línea, que l’Agència per a la Qualitat del Sistema Universitari a Catalunya (AQU Catalunya) es va crear l’any 1996. L’any 2003 es va establir el sistema de qualificacions europeu i els crèdits ECTS. L’any 2005 s’estipulà la nova estructura dels ensenyaments universitaris, la qual establia que per obtenir el títol de graduat calia haver superat 180 o 240 crèdits ECTS (majoritàriament 240). Dos anys després es va crear la nova ordenació dels ensenyaments universitaris, és a dir, s’establia el procediment de verificació i acreditació que els diferents plans d’estudi haurien de superar. La institució encarregada de realitzar aquesta tasca és la mateixa ANECA, la qual cosa, com veurem a continuació, ha generat un seguit de crítiques. Finalment el 2011 es va publicar un nou Reial Decret per regular els estudis de doctorat amb la creació de les escoles de doctorat i tot un seguit de requisits i condicions en relació al procés d’aprenentatge i la seva supervisió.

En general podem afirmar que l’adaptació a l’EEES a Catalunya s’ha produït de forma satisfactòria. Tanmateix hi ha elements que presenten dèficits i que han estat objecte de diverses crítiques. És interessant observar que moltes d’aquestes crítiques es concentren en la mala gestió interna d’aquests canvis i no en els plantejaments del mateix EEES.

Una de les principals problemàtiques ha estat la decisió del govern central d’estructurar els dos primers cicles de formació superior en el conegut 4+1, quatre anys de grau i un de màster, quan pràcticament la resta de països europeus operen amb un 3+2. Aquest fet dificulta la mobilitat d’estudiants i professorat a altres universitats europees i redueix l’atractiu internacional de les universitats catalanes i de les del conjunt de l’Estat. En aquesta línia, és important destacar que al llarg del període de discussió sobre la nova configuració del sistema universitari espanyol adaptat a l’EEES, tant les universitats catalanes com la pròpia Generalitat de Catalunya van defensar reiteradament la fòrmula de crèdits per titulacions de grau i de màster majoritària a Europa.

Malgrat diversos intents, la posició catalana no va ser considerada i l’Estat, incomprensiblement, adoptà una fòrmula que de facto establia graus de quatre cursos i màsters d’un curs, model contraposat al de la gran majoria de països europeus. Aquesta decisió va comportar que molts títols universitaris amb una llarga tradició i molt ben valorats (per exemple, les enginyeries tècniques i diverses diplomatures de 3 anys de l’àrea sanitària i d’altres àmbits) passessin a ser de 4 anys.

Com s’ha comentat, un altre dels elements d’aquest procés que tampoc ha estat exempt de crítiques ha estat la mateixa ANECA. El fet que sigui l’òrgan destinat a l’avaluació dels plans d’estudis i del professorat ha generat certes problemàtiques. Disposar d’un sistema d’avaluació de la qualitat universitària unificat per a tots els graus, independentment dels àmbits de coneixement, genera serioses dificultats per part de les universitats per exercir la seva autonomia (element rellevant en tot el procés de l’EEES). En altres paraules, l’extrema regulació exercida per l’ANECA ha generat que els continguts dels ensenyaments presentats en els plans d’estudis i elaborats per les mateixes universitats s’elaborin en consonància amb els criteris i orientacions plantejades per l’ANECA i no amb l’autonomia necessària per elaborar el pla d’estudis d’un grau determinat.

Finalment, un altre dels dèficits del sistema universitari espanyol que no és atribuïble a l’existència de l’EEES és la falta d’inversió en tot el procés de transformació del sistema universitari. En el cas català, tot el procés s’ha dut a terme sense cap mena de finançament específic per tal d’aconseguir els objectius que l’EEES planteja. De fet, en bona part del procés d’adaptació a l’EEES no només no hi ha hagut recursos extres sinó que s’han dut a terme reduccions significatives dels pressupostos públics a les universitats.

Com bé sabem, la implantació de l’EEES a Catalunya i al conjunt de l’Estat va estar envoltada de polèmiques, debats socials i protestes estudiantils en els primers anys. Sota la consigna de «No a Bolonya» i «No a la privatització de les universitats», els moviments estudiantils més actius es van posicionar en contra de l’adopció de l’EEES a Espanya. En el seu moment, va sobtar el paral∙lelisme defensat pels estudiants entre l’EEES i la privatització de la universitat. És cert, però, que part de la confusió era deguda a l’escassa informació sobre què era i què significava la integració a l’EEES. Per aquest motiu, durant varis anys tant l’Administració de la Generalitat com les pròpies universitats i institucions, com l’ACUP, van dur a terme esforços per tal d’informar detalladament del perquè del procés i dels seus components bàsics.

Ara per ara, el procés de convergència s’ha dut a la pràctica amb normalitat: el sistema universitari català, com el del conjunt de l’Estat, es troba integrat en l’EEES, i totes les titulacions hi están plenament adaptades. Tot i això, cal destacar que, malgrat que el marc legislatiu va obrir la via al disseny d’estudis de grau de 180 ECTS, les mateixes universitats de l’Estat s’han resistit a l’aprovació de propostes d’estudis de 180 ECTS, presentades en gran part a proposta d’universitats catalanes.

1.2.4. La qualitat universitària: avaluació, retiment de comptes, valor afegit i perills de la burocràcia

El govern de la Generalitat i el propi sistema universitari català comencen a mostrar interès per analitzar la qualitat institucional i acadèmica a la dècada dels noranta del segle XX. L’impuls decidit, però, de la cultura de l’avaluació i de la qualitat es dóna als primers anys del segle XXI. De fet, aquesta tendència es correspon amb l’auge del paradigma de la nova gestió pública (New Public Management) i de l’extensió de la cultura de la qualitat al món empresarial.

La nova gestió pública pretén transformar les administracions públiques situant el ciutadà al centre de la seva acció, reformant les estructures públiques per fer-les més àgils, eficaces i eficients; així mateix, pretén introduir, allà on sigui adient i factible, mètodes i pràctiques empresarials per a la millora d’allò públic. I participa del corrent de la cultura de la qualitat empresarial: mesurar, avaluar l’activitat empresarial de qualsevol tipus i sector i assegurar sistemes integrals de qualitat que permetin la competitivitat empresarial. És, doncs, en aquest context on neix i es desenvolupa la cultura de la nova gestió pública a les universitats catalanes i l’assegurament i avaluació de la qualitat.

L’altre gran corrent d’aquests anys és el del retiment de comptes dels organismes públics i la seva actuació. El món anglosaxó n’és el principal artífex mitjançant els conceptes d’accountability i de value for money. En aquesta línia, al món universitari en general, i al català en particular, guanya cada cop més pes la importància de retre comptes de l’activitat universitària davant la societat, atenent a la seva funció pública i a l’ús de recursos públics. Tot plegat s’esdevé en un context de crítica generalitzada a la gestió dels organismes públics (lentitud, burocràcia, inadaptació al canvi i a les noves necessitats) i, específicament, a una crítica velada al món universitari, amb qüestions sobre si hi ha massa universitats, si la universitat pública és massa lenta i burocràtica, si és endogàmica i poc transparent o si la formació dels estudiants universitaris és la que requereixen els nous temps.

Al llarg dels anys noranta, i sobretot durant els primers anys del segle XXI, es dissenyen i consoliden a les universitats catalanes estratègies, plans i unitats per a l’assegurament de la qualitat, per a l’avaluació i per al retiment de comptes. S’instauren sistemes de garantia interna de la qualitat a totes les institucions i es desenvolupen i s’apliquen metodologies específiques com les normes ISO, el sistema de qualitat de la European Foundation for Quality Management (EFQM) i d’altres. Cal posar de relleu que en el cas català, el Govern va copsar de seguida la necessitat de desenvolupar sistemes de qualitat i d’avaluació universitària i de fet va liderar l’estratègia. El pas més decisiu va ser la creació d’AQU Catalunya que al llarg d’aquests vint anys ha actuat d’impulsora i catalitzadora de bona part dels programes i activitats d’assegurament de la qualitat.

En tot aquest procés s’han conjuminat dos fets en l’àmbit universitari i públic català que han facilitat les estratègies d’assegurament de la qualitat i la transparència. En primer lloc, les universitats catalanes i AQU Catalunya (des del seu naixement) han gaudit d’una tradició de col∙laboració internacional més que destacable. Això ha facilitat en bona manera el coneixement i la introducció de metodologies i aproximacions d’altres països i sistemes universitaris a Catalunya. AQU Catalunya va ser la primera agència de qualitat universitària de l’Estat i, alhora, membre fundadora de la xarxa europea d’agències de qualitat universitàries (ENQA).

Així mateix, avui dia acull el secretariat de la International Network for Quality Assurance Agencies in Higher Education (INQAAHE), que engloba unes 300 organitzacions de qualitat en l’educació superior d’arreu del món. Les universitats, al seu torn, disposen d’una extensa xarxa de col∙laboracions internacionals i aquest fet els ha permès connectar-se al món també en l’àmbit de la gestió de la qualitat i l’avaluació universitària. D’altra banda, el sistema universitari català ha sabut construir, en les darreres dues dècades, sistemes d’informació i indicadors clau pel conjunt del sistema. I ho ha fet a partir de la col∙laboració franca i estable entre les pròpies universitats, l’Administració de la Generalitat (i els seus diversos ens) i AQU Catalunya. Experiències com les bases de dades UNEIX, WINDDAT i els diversos portals de transparència i d’informació són bons exemples d’aquesta tradició i de la col∙laboració interinstitucional que clarament diferencia el sistema universitari català del de la resta de l’Estat.

Sens dubte, la cultura de l’avaluació de la qualitat, de la millora contínua i del retiment de comptes han permès al sistema universitari català fer un salt significatiu per a la millora acadèmica i de gestió. S’ha consolidat un sistema força transparent i basat en indicadors comunment acceptats. La informació disponible és amplíssima en l’actualitat, tant pel que fa als programes de formació, com a les pròpies institucions universitàries, com al professorat acreditat o per tot el que comporta la inserció professional dels graduats universitaris i d’altres paràmetres. I aquest èxit és degut principalment a la feina desenvolupada per AQU i per les estratègies de millora, avaluació i transparència de les pròpies universitats.

Tot això no obsta la crítica. Una crítica que, de fet, comparteix bona part dels sistemes universitaris d’arreu del món. Es tracta, d’una banda, del perill de la burocratització de l’avaluació de la qualitat i, lligada amb aquesta, de la pèrdua de valor afegit en els sistemes d’avaluació de la qualitat. Els processos d’avaluació o d’acreditació poden acabar comportant una càrrega burocràtica que aporti poc valor afegit i que, per tant, no és desitjable mantenir ni menys consolidar. Aquest fet també ha passat al nostre país i en aquest sentit cal estar en permanent alerta per tal d’aconseguir en tot moment que l’avaluació comporti valor afegit (informació, millores, reflexió estratègica, acció posterior) i no pas burocràcia ni autojustificació del propi sistema i els propis organismes que vetllen per la qualitat.

Atesa la importància de l’avaluació i la qualitat universitària en aquests anys, el present llibre dedica una anàlisi monogràfica sobre l’avaluació de la qualitat universitària, que ha elaborat qui va ser la primera directora i impulsora, Gemma Rauret Dalmau, (pàgines 330-353) i un destacat específic (pàgines 104 a 109).

1.2.5. Una oferta formativa cada cop més diversificada. La universitat al llarg de la vida

Com hem dit, una de les tendències amb major força en els estudis universitaris durant aquests decennis ha estat la seva expansió i diversificació. Al llarg d’aquests anys, l’oferta d’estudis universitaris ha crescut no només en nombre com hem vist, sinó sobretot en varietat i atenent a públics, necessitats i demandes molt diverses.

En aquesta línia, la universitat catalana ha intentat donar resposta a la consolidació progressiva del que coneixem com a paradigma de «la formació al llarg de la vida», que constitueix una característica definitòria de la societat i l’economia del coneixement. L’antiga concepció d’una formació que culminava a l’educació superior és ja clarament caduca. Una època de canvis i de transformacions radicals en els àmbits econòmic, del treball, social, cultural i tecnològic implica, cada cop més, la necessitat de la formació permanent, sigui personal, professional i vinculada a determinada trajectòria dins una empresa, organització o projecte propi. La formació ja no se circumscriu a una determinada edat (la infància i la joventut) sinó que forma part de les nostres vides a totes les edats i en totes les nostres activitats, aspiracions i trajectòries.

Les universitats catalanes, al llarg d’aquests decennis, han anat incrementant substancialment l’oferta de formació continuada. A tall d’exemple, només a les universitats públiques catalanes, durant el curs 2014-2015, més de 40.000 estudiants es van matricular als diversos cursos de màster i diplomes de postgrau ofertats per les pròpies universitats o per les seves fundacions o organismes per a la formació contínua.

La força creixent de la formació contínua a les universitats catalanes es mostra també en d’altres programes i iniciatives, com són les següents:

La formació a mida per a empreses i organitzacions de tot tipus. Ja sigui per iniciativa de les pròpies universitats, ja sigui sota la demanda de determinada empresa, sector o organització, s’han anat dissenyant programes de formació específica. Durant el curs 2014-2015, a les universitats públiques catalanes s’han ofert més de 400 programes que van ser seguits per prop de 15.000 professionals d’arreu del país.

La formació en terceres llengües per a estudiants i ciutadans interessats en aprofundir en determinades llengües estrangeres. Així mateix, cursos hispànics i de llengua catalana per a estudiants i ciutadans d’altres països. Al llarg del curs 2014-2015, més de 20.000 estudiants van seguir cursos de llengües estrangeres a les universitats públiques catalanes, uns 3.500 d’estudis hispànics i més de 4.000 de cursos de català.

Programes de formació, seminaris i cicles de conferències per a la gent gran, anomenades Aules de la Gent Gran, Universitat a l’Abast, Universitat de l’Experiència, etc. Durant el curs 2014-2015, gairebé 10.000 persones van dur a terme aquesta formació a les universitats públiques catalanes.

El cursos d’estiu o universitats d’estiu, amb una àmplia varietat de temàtiques i ofertes de formació per a un públic molt heterogeni.

Els programes de formació anomenats Study Abroad, que atreuen estudiants dels Estats Units i d’altres països a Catalunya, per tal de realitzar mòduls formatius adaptats a les seves necessitats així com el coneixement del país i la seva cultura. Durant el curs 2014-2015, gairebé 4.000 estudiants d’altres països van dur a terme programes d’Study Abroad organitzats per les universitats públiques catalanes.

Tot plegat ha rebut denominacions diverses, com la Universitat al Llarg de la Vida o la Universitat Permanent. Com a factor més destacable, demostra que les universitats tenen encara un gran camí a recórrer per atendre necessitats i demandes creixents d’una població que vol o necessita més formació al llarg de la seva trajectòria vital i professional.

De vegades, la millora i innovació docents s’han donat amb major intensitat en aquest tipus de formació més especialitzada i més a mida, ja que es vol atendre adequadament interessos i demandes diverses i en un règim de semimercat, on es produeix la competència amb d’altres universitats, institucions o empreses formadores.

1.3. Aspectes específics a destacar

1.3.1. L’ocupabilitat i la formació pràctica dels estudiants universitaris

Sovint s’ha criticat a les universitats en general, i especialment a les catalanes i a les del conjunt de l’Estat, d’impartir uns estudis excessivament teòrics; de fomar en àmbits fonamentalment acadèmics i poc en les vessants més aplicades; de no orientar-se cap a la formació en competències i habilitats.

El debat és intens i no resolt: ¿cal formar als estudiants universitaris per a una professió? ¿Cal preparar-los de cara a la seva inserció professional/laboral? ¿No és millor assentar una bona formació teòrica i unes capacitats d’anàlisi que després puguin aplicar on correspongui al llarg de la seva vida personal i professional? ¿Formem professionals o formem persones i ciutadans? ¿Hem de formar per a l’actual context social i econòmic o hem de preparar els professionals del demà? Aquestes i d’altres qüestions properes han estat fruit de debats intensos i apassionats al llarg d’aquests decennis, i de fet ho segueixen sent ara com ara. De fet, recentment la temàtica ha estat objecte d’anàlisi a la Memòria Econòmica de Catalunya que cada any publica el Consell General de Cambres de Catalunya i se’m va convidar a escriure’n una reflexió que duu per títol «Les interrelacions entre universitats i empreses a Catalunya: el capital humà com a factor clau de progrés i de competitivitat» (2017).

Seguint el fil de l’article, podem afirmar que en el context català, les interrelacions entre universitats i empreses no han estat senzilles ni fluides. En part, una certa introspecció de cada món n’ha estat el motiu. Però alhora és cert també que a les darreres tres dècades s’ha dut a terme un esforç gens menyspreable per obrir espais de col∙laboració. S’han posat en marxa projectes conjunts i s’han facilitat eines. Des de la política universitària, s’han escoltat cada cop amb més força les demandes i les necessitats de les empreses i les institucions: per exemple, en el disseny de les titulacions, en la formació pràctica dels estudiants, en la participació de professionals en la funció docent universitària o en diversos fòrums de debat econòmic i social, d’inserció professional i d’avenç tecnològic.

En la línia del foment de la col∙laboració entre empreses, institucions i universitats a Catalunya, en els darrers anys s’han desenvolupat diversos programes i iniciatives rellevants. De fet, podem afirmar que avui el sistema universitari català és, en el context de l’Estat, el que més i millor s’ha orientat al món empresarial i institucional de tot tipus, grandària i sector. De forma molt esquemàtica, es descriuen a continuació cinc programes o iniciatives que treballen en aquesta direcció i que comencen a donar fruits certament positius.

1) Els estudis d’inserció professional d’AQU Catalunya.

L’Agència per a la Qualitat del Sistema Universitari de Catalunya, en col∙laboració amb els consells socials de les universitats públiques catalanes, les universitats privades i els centres adscrits, desenvolupa des de fa anys una iniciativa pionera a l’Estat i a Europa per estudiar la inserció laboral dels graduats universitaris. Es tracta d’una àmplia enquesta als titulats universitaris recents que té per finalitat oferir dades sobre la qualitat de la seva inserció laboral. En l’actualitat podem afirmar que ha generat una de les bases de dades més extensa i representativa d’Europa. L’enquesta pregunta sobre factors relacionats amb l’ocupació (vies d’inserció, àmbit laboral, ocupació/atur, etc.), la qualitat de l’ocupació (funcions que s’exerceixen, estabilitat, retribucions, etc.) i la satisfacció sobre els estudis universitaris realitzats (competències adquirides, mobilitat, intenció de repetir els estudis, etc.).

S’han dut a terme sis enquestes completes als graduats universitaris. Les enquestes es duen a terme cada tres anys i la darrera ha estat la de l’any 2017. Només en aquesta darrera s’han enquestat 27.715 persones, xifra que representa el 48,1% de la població de referència. Així mateix, de forma complementària, es duu a terme una enquesta als doctors graduats a les universitats catalanes, de la que ja s’han fet quatre edicions i la darrera ha estat també la del 2017. Entre les quatre edicions realitzades s’han seguit gairebé 5.000 doctors i doctores.

Finalment AQU Catalunya, en col∙laboració amb la Fundació La Caixa i la Generalitat de Catalunya, ha dut a terme una primera edició d’un estudi sobre la inserció laboral dels graduats universitaris des de la perspectiva dels ocupadors (2015). L’estudi ve a completar l’enquesta triennal d’inserció laboral dels graduats i dels doctors, i pretén conèixer la percepció dels ocupadors (empreses, institucions, administracions, etc.) respecte a les competències i la formació universitària dels titulats recents. A més d’una enquesta general per al conjunt dels sectors econòmics, s’han dut a terme enquestes adaptades a la funció pública, l’ensenyament, la medicina i la infermeria. L’enquesta tindrà també continuïtat amb una segona edició per als anys 2017-2019, on s’ampliaran a setze les enquestes sectorials.

Els informes d’inserció laboral es completen amb dades obtingudes del sistema d’informació UNEIX de les universitats catalanes i la Secretaria d’Universitats i Recerca de la Generalitat, i amb dades de l’Institut Nacional d’Estadística (INE). Tot plegat constitueix una base de dades i un conjunt d’informació periòdica de gran vàlua per conèixer i analitzar la inserció professional dels universitaris i la percepció dels ocupadors.

Una de les dades que millor il∙lustra el grau d’inserció laboral dels graduats universitaris és la taxa d’ocupació. A Catalunya, com més alt és el nivell educatiu, més alta és també la taxa d’ocupació i més baix és l’atur. La taxa d’ocupació de les persones amb educació superior gairebé duplica la de les que tenen estudis primaris. Segons ens mostra l’estudi, en els últims tres anys la taxa d’ocupació entre la població amb estudis superiors (cicles formatius superiors, graduats i doctorats) ha augmentat 5 punts percentuals fins a situar-se al 82%. Alhora cal mencionar que la distància existent entre els joves amb i sense estudis superiors s’ha reduït 3 punts percentuals (del 36% al 33% actual). Així i tot, aquesta diferència segueix estant lluny dels nivells anteriors a la crisi (23%).

Un altre element que cal tenir en compte per a una anàlisi completa de la inserció laboral dels graduats universitaris és l’adequació de les funcions a la feina. És a dir, la relació entre les tasques que desenvolupen en el seu lloc de treball i els estudis universitaris de partida. Tot i que existeixen diferencies en funció de l’àmbit de coneixement, podem afirmar que 7 de cada 10 graduats realitzen funcions relacionades amb les seves titulacions, 1 de cada 10 realitzen tasques de nivell universitari, tot i que no directament relacionades amb els estudis cursats, i 2 de cada 10 exerceixen funcions de nivell no universitari. Aquestes dades mostren una millora de 4 punts percentuals en comparació amb les dades de 2014. Sent les humanitats l’àmbit que té la menor proporció de funcions específiques (50%) en contraposició al de la salut (81%) que se situa al capdavant.

Una dada complementaria a les presentades fins ara fa referència a l’estabilitat laboral, en altres paraules, el tipus de contracte. Únicament el 48,8% dels graduats disposa d’un contracte indefinit als tres anys d’haver-se graduat. Si tenim en compte les dades del primer estudi (2001), s’ha produït un descens significatiu d’11 punts percentuals. Per contra, els contractes temporals se situen actualment en el 36,8%. Per tant, han augmentat 6,8 punts percentuals en relació a 2001. De nou, aquesta dada no es materialitza de la mateixa manera en tots els àmbits de coneixement. Les enginyeries i les ciències socials són els àmbits que disposen de més estabilitat laboral, mentre que les humanitats, les ciències experimentals i la salut són els àmbits que en gaudeixen menys.

Per altra banda, aproximadament el 80% dels recentment graduats ocupats a temps complet guanyen 24.000 € anuals o més; el 19,8% guanya menys de 15.000 € anuals. El tram salarial que ha gaudit d’un major ascens en relació a les dades de l’anterior estudi (2014) és el de més de 24.000 € anuals amb un increment de 5 punts percentuals fins a arribar al 42,9% actual.

Si volem captar tots els aspectes relacionats amb la inserció laboral dels graduats, no podem renunciar a analitzar la qualitat de la formació que reben els estudiants de grau. Quan als graduats se’ls hi demana que valorin la qualitat dels coneixements rebuts durant els seus estudis sembla existir un cert consens al voltant de la falta de formació pràctica. Mentre els graduats enquestats valoren amb un notable el nivell de formació teòrica (6,8), valoren amb un suficient el nivell de formació pràctica (5,7). Si en aquesta anàlisi incloem la utilitat de la formació i la comparem amb la formació rebuda, podem identificar com els idiomes, la informàtica, la presa de decisions i el lideratge són els elements que els estudiants valoren com més útils i que menys han estat treballats al grau. Malgrat tot, el 70,9% tornaria a triar els mateixos estudis si haguessin de començar de nou, especialment els graduats en l’àmbit de la salut (80%).

Aquest alt nivell de satisfacció amb els graus ens ajuda a entendre la continuació de les persones graduades amb la seva formació. La majoria dels graduats que continuen estudiant opten per cursar un màster (53,8%) o bé per fer cursos especialitzats (17,3%); el 4,3% fa una altra llicenciatura i, finalment, el 24,6% opta per no seguir estudiant. Des de l’any 2008 s’observa un increment de la proporció de persones titulades que duen a terme un màster en acabar la carrera. Sens dubte, això es deu a l’aparició dels màsters universitaris oferts a preu públic com a conseqüència de l’adaptació a l’Espai Europeu d’Educació Superior, que es van començar a implantar en el curs 2006-2007 però que van tenir una gran expansió a partir del curs 2008-2009.

Un estudi complementari als anteriors és «Ocupabilitat i competències dels graduats recents: l’opinió d’empreses i institucions» (2014). La població de referència ha consistit en 16.757 empreses relacionades amb l’activitat productiva a Catalunya. No s’han inclòs les empreses de les branques següents: administració pública, educació, cultura i recerca, i sanitat i assistència social. La mostra estudiada és de 1.325 empreses, és a dir, el 7,91% del total de la població amb un error mostral del 2,64%. El 66% de les empreses i institucions de la mostra prové de les borses de pràctiques i de treball de les universitats catalanes.

Entre els ocupadors de la mostra existeix un important consens (91%) en el fet que la titulació de grau (o equivalent) és un factor rellevant en la contractació de personal per les empreses. No obstant, altres titulacions universitàries superiors, com el màster o el doctorat, sembla que no gaudeixen del mateix suport. Només el 34% dels ocupadors de la mostra consideren la titulació de màster rellevant per a la contractació, mentre que el percentatge disminueix fins al 8% en el cas dels doctorats.

Els motius pels quals els ocupadors poden tenir dificultats en el procés de contractació són de diversa índole. Entre les empreses contractants de la mostra, la principal dificultat que s’han trobat en el procés de contractació és la manca de graduats amb les competències necessàries (60%) per desenvolupar la feina que ofereixen. Altres motius que han dificultat la contractació són la manca de titulats en un àmbit concret (30%) i la manca de sol∙licitants que acceptin el salari (20%).

Més del 60% de les empreses i institucions enquestades col∙laboren de manera freqüent amb les universitats a través de l’oferta de pràctiques per als estudiants de grau. Existeix un notable consens entre els ocupadors al considerar que el més eficient per millorar l’ocupabilitat dels graduats és la introducció de pràctiques en empreses com a part integral del pla d’estudis, així com incorporar classes pràctiques en els cursos de grau i màster.

A diferència de la percepció dels estudiants, com hem vist anteriorment, les competències amb què els ocupadors de la mostra estan més satisfets són les eines informàtiques, la responsabilitat a la feina, el treball en equip, la formació teòrica i la capacitat d’aprendre. En canvi, amb les que estan menys satisfets són el lideratge i les habilitats de negociació.

2) Les pràctiques professionals en el marc de l’Espai Europeu d’Educació Superior i els instruments d’orientació i inserció laboral.

Ara fa ja una dècada que es va iniciar el procés d’integració dels estudis universitaris de Catalunya a l’EEES. En aquests anys, la formació de caire més aplicat dels estudiants universitaris no ha parat d’incrementar-se, ja sigui per la via dels convenis de cooperació educativa, les borses de treball o d’altres instruments. De fet, les estades en empreses i institucions de tot tipus han doblat el nombre en els darrers anys amb el desplegament dels nous graus i màsters de les universitats catalanes. Amb les dades més recents de què es disposa, les pràctiques externes representen l’11,3% de les vies d’accés a la primera feina per part dels titulats (vegeu, en aquest sentit, l’estudi Indicadors de formació i docència de les universitats públiques catalanes. Informe 2016, de l’Associació Catalana d’Universitats Públiques, ACUP).

En les darreres dues dècades, pràcticament totes les universitats han posat en marxa diversos instruments i iniciatives per apropar els estudiants i els graduats universitaris al món del treball i a les demandes de les empreses. Instruments com les borses de treball i les oficines d’orientació i inserció laboral en són una bona mostra. Darrerament, mitjançant el Consell Interuniversitari de Catalunya (CIC) i el Servei d’Ocupació de Catalunya (SOC), s’ha promogut la inserció i la millora de l’ocupabilitat dels joves estudiants i graduats universitaris. En el marc del conveni entre el SOC, el CIC i les universitats, aquestes ha pogut enfortir i millorar els seus serveis d’orientació professional als estudiants i han atès en aquests darrers tres anys més de 18.000 estudiants.

3) El Pla de Doctorats Industrials.

El Pla de Doctorats Industrials, promogut per la Generalitat de Catalunya, en col∙laboració amb les universitats, constitueix un exemple interessant de treball conjunt entre les universitats, les empreses, les institucions i l’administració pública. Té com a finalitat potenciar la col∙laboració en matèria de recerca i innovació entre l’entorn acadèmic i les empreses a través de projectes de recerca col∙laboratius on hi hagi un interès comú i que seran objecte d’una tesi doctoral.

Els doctorands industrials, a diferència de la resta de doctorands, desenvolupen els seus projectes de recerca entre l’entorn empresarial i l’acadèmic, de tal manera que la seva tesi doctoral es duu a terme en un context real, i l’empresa o institució es pot beneficiar directament dels resultats de les seves recerques. Els projectes de doctorat industrial poden ser de qualsevol àmbit de coneixement i, tot i que majoritàriament es desenvolupen en l’àmbit de les enginyeries i les ciències, també n’hi ha de relacionats amb les ciències de la salut, les ciències socials i les humanitats. El pla es va posar en marxa l’any 2012 i ja compta amb cinc edicions al llarg de les quals s’han iniciat 437 projectes. Hi han col∙laborat les universitats i els centres de recerca catalans, conjuntament amb 294 empreses i institucions de totes dimensions i sectors.

La inversió públic-privada en R+D associada a aquests projectes ascendeix a 60,6 M, dues terceres parts dels quals provenen del sector privat. Una primera avaluació d’impacte recent del pla en aquests primers anys reflecteix uns resultats força positius, ja que augmenta de forma significativa l’ocupabilitat dels doctors i generen beneficis directes per a les empreses i el món acadèmic, sigui per la contractació dels doctors a les empreses i institucions, sigui per la protecció dels resultats mitjançant patents, etc. És, en aquest sentit, una bona mostra del treball estratègic conjunt que es pot desenvolupar entre universitats i empreses al nostre país (vegeu, per exemple, «Conectando formación, investigación e innovación» (2018), així com el destacat sobre el Pla de Doctorats Industrials, (pàgines 195 a 203).

4) El foment de la formació universitària dual.

La formació dual es presenta com una via de formació alternativa per millorar l’ocupabilitat, incrementar l’adequació entre les exigències de les empreses i la formació dels universitaris i aconseguir, finalment, una eficiència econòmica major i una millor integració social. De fet, la formació dual permet respondre als objectius tant de qualificació com de professionalització i constitueix una pedagogia sòlida que relaciona dos espais de formació (empresa/institució i centre docent) en un sol projecte formatiu. Com és sabut, a Catalunya i al conjunt de l’Estat s’ha iniciat en els darrers cursos la formació professional dual, però en altres països com Alemanya la formació universitària dual compta amb una oferta àmplia i diversificada. Fins i tot compta amb institucions que només imparteixen estudis universitaris en format dual.

D’acord amb l’informe Promoció i desenvolupament de la formació dual en el sistema universitari català (2015) de l’ACUP, entre els principis de la formació dual cal destacar els següents: reconèixer un temps únic de formació (dues seqüències que han d’estar coordinades i que han de ser complementàries i interactives entre entorn acadèmic i entorn professional); un pilotatge general del procés formatiu (estructurat, organitzat i coherent); un acompanyament mitjançant un sistema de tutories reconegudes (sota la doble tutoria d’empresa i universitat); un contracte de treball per a l’estudiant/aprenent (contracte específic entre empresa i estudiant/aprenent des de l’inici de la seva formació); i un reconeixement formal (que sanciona el conjunt de les seves competències professionals i no solament les seves capacitats tècniques).

Des de l’ACUP i des de la Plataforma Coneixement, Territori i Innovació s’ha promogut en els darrers anys la formació universitària dual. De fet, universitats com la de Lleida (UdL) han estat pioneres i estan impartint alguns graus i màsters en la modalitat dual, i de ben segur d’altres universitats catalanes ho faran en els propers anys, ja que permet un maridatge òptim entre la formació universitària i el context empresarial que exigeix agilitat i adequació a noves realitats socials (vegeu, per exemple «¿Es posible —y deseable— la formación universitaria dual?», 2017).

5) L’aprenentage-servei.

L’aprenentatge-servei és una metodologia educativa que es fonamenta en l’experiència de la participació social dels estudiants durant el seu procés de formació. En l’àmbit universitari contribueix a desenvolupar competències clau en un doble sentit: com a ciutadans compromesos i com a futurs professionals. Les universitats catalanes, encara de forma tímida però clarament creixent en els darrers anys, estan apostant per les experiències formatives de l’aprenentatge-servei. L’aprenentatge-servei es mostra com una dinàmica educativa de gran potencial i recorregut. Més enllà dels coneixements i la reflexió acadèmica dels estudiants, és desitjable que aquests visquin experiències reals de participació social, d’implicació directa en una intitució o organització de qualsevol àmbit, i que aquestes experiències s’insereixin en una dinàmica educativa i de reflexió que els fa créixer com a ciutadans i com a futurs professionals.

Com bé sabem per les evidències empíriques, tot allò que aprenem per la via d’una pràctica real té un impacte major en el nostre pòsit de coneixements, valors, habilitats i pràctiques. Reconeixem també la importància de les habilitats socials i emocionals i les competències metacognitives i regulatives. En el món complex i dinàmic en què vivim, en una societat cada cop més global i interdependent, la formació en valors, en habilitats socials i en competències es revela com un aspecte del tot rellevant per als estudiants i per al conjunt de la societat.

L’aprenentatge-servei s’ha conreat al si de les universitats catalanes principalment en determinades àrees acadèmiques i col∙lectius: serveis socials/graduats socials, educació/pedagogia, infermeria, suport a determinats col∙lectius en situació fràgil o desfavorida. Però és evident que es pot estendre, amb les adaptacions necessàries, a qualsevol àmbit, sector o col∙lectiu: des del medi ambient a les enginyeries, des de la política al món del dret i les regulacions jurídiques, per posar només alguns exemples. Així mateix, l’aprenentatge-servei té un recorregut interessant vinculat a les pràctiques externes o als treballs de fi de grau o de fi de màster. És interesant, en aquest sentit, consultar, entre d’altres, dues publicacions dels darrers anys: el llibre Construint vincles entre universitat i societat, de Escofet y Fuertes (2018), i «Aprendizaje-servicio y educación para la ciudadanía», de Puig, Gijón, Martin i Rubio (2011). A la primera publicació citada s’hi poden trobar vint experiències concretes d’aprenentatge-servei desenvolupades al si de les universitats catalanes en els anys més recents.

Sens dubte, la universitat catalana ha de seguir treballant, encara amb més decisió i esforç, en la línia de fomentar la formació pràctica dels seus estudiants, la formació en competències i la formació d’arrel social i compromesa amb la ciutadania. Però ja no es pot afirmar que les universitats viuen d’esquena a la societat i els seus plans d’estudi són només teòrics-acadèmics. La transformació de les universitats en aquests tres decennis s’ha dut a terme també amb l’aprofundiment en la formació pràctica i les habilitats i competències transversals.

1.3.2. La formació de doctors i la seva valoració social

La formació de doctors constitueix un aspecte clau en qualsevol sistema universitari i cientific avançat, una bona mesura de la salut d’un sistema universitari i científic. Els nous doctors aporten saba nova al conjunt de la societat i de l’economia, principalment a l’acadèmia i a la recerca científica.

D’acord amb els descriptors de Dublín, els doctors són professionals altament qualificats: professionals del coneixement amb una comprensió sistemàtica d’un camp científic, amb capacitat analítica profunda i amb rigor i metodologia científics. Així mateix, d’acord amb la Lliga d’Universitats Europees de Recerca (LERU), el doctorat forma persones que saben prendre riscos intel∙lectuals, i són critiques, creatives i autònomes per poder contribuir a la vitalitat de la societat i el seu futur (Informe LERU Delivering talent: Careers of researchers inside and outside academia [‘Repartint talent: Carreres d’investigadors dins i fora de l’acadèmia’] (2018).

Històricament, i aquest ha estat també el cas de Catalunya, la formació doctoral s’ha vist com la culminació de la formació per a la carrera acadèmica, per ocupar plaçes de professor o d’investigador a universitats i centres de recerca. Però en els darrers decennis ha guanyat rellevància la importància de formar doctors que, un cop graduats, exerceixen professionalment a les empreses, indústries o a qualsevol tipus d’organització o institució en què la creació de valor afegit i la innovació formen part de la seva raó de ser.

En aquests decennis, tant el Govern espanyol com la Generalitat de Catalunya i el conjunt d’universitats del país han fet una aposta clara per la formació doctoral i la lectura de tesis. Diversos han estat els programes de suport, principalment programes de beques predoctorals com el programa de formació de personal investigador (FPI), el programa de formació d’investigadors (FI) o els programes de formació i estades a l’estranger.

També la lectura de tesis doctorals en aquests anys ha fet una gran evolució. Així, mentre que en el curs 1984-1985 es van llegir 316 tesis doctorals a les universitats catalanes, el curs 1999-2000 ja es van llegir 1.060 i el curs 2015-2016 es va arribar a 3.342 tesis doctorals (tot i que cal tenir en compte que aquest curs es va llegir una quantitat extraordinària de tesis degut al canvi de marc legal). Les xifres, doncs, mostren l’augment espectacular en la formació de nous doctors i la lectura de tesis doctorals. Paradoxalment, aquests darrers cursos en què la graduació de nous doctors ha estat més intensa ha coincidit amb la crisi economicofinançera i la impossibilitat legal de reposar places de personal docent i investigador al conjunt d’universitats de l’Estat. En certa mesura, assistim en aquests darrers anys a un episodi de sobrequalificació vinculat en aquest cas a la formació doctoral. Tot i així, també és igualment cert que els índexs d’ocupació dels titulats doctors és altíssim, el més alt dels diferents graduats universitaris.

A partir del desplegament de l’EEES, el sistema d’estudis doctorals a Europa ha patit transformacions significatives. Aquestes no han succeït de manera sobtada sinó que s’han anat incorporant canvis incrementals. Cal destacar el rol que ha desenvolupat l’Associació Europea d’Universitats (EUA) amb l’elaboració de diferents informes sobre els estudis de doctorat que han servit de documents base per tals transformacions. Les successives declaracions europees han anat definint el paper que han de desenvolupar els estudis doctorals a Europa, posant especial interès en la mobilitat, l’obertura internacional, la innovació i la connexió amb la societat. No és fins a la declaració de Berlín (2003) que el nivell doctoral s’estableix com el tercer cicle de l’educació superior. D’aquesta manera la universitat i el doctorat, com a màxim nivell d’educació superior, adquireixen un rol crucial que connecta l’EEES i l’Espai Europeu d’Investigació (EEI) com a elements clau per a la construcció d’una societat intensiva en coneixement.

En l’àmbit estatal, el Reial Decret 99/2011 estableix els canvis en relació als estudis de doctorat. Presenta, en concordança amb les directrius europees, els nous requisits dels estudis doctorals, així com una nova organització que es concreta als estatuts de les universitats.

Una de les principals novetats que introdueix el Decret són les escoles de doctorat. Neixen com a unitats independents, creades per una o més universitats i amb la possible col∙laboració d’altres organismes, amb l’objectiu d’organitzar la gestió de tot el procés de doctorat. Alhora, busquen generar sinergies entre els diferents centres de recerca i entitats vinculades amb el desenvolupament i la innovació, tant a escala nacional com internacional per contribuir a la millora de la societat.

Al mateix temps, a diferència del que succeia amb anterioritat al Reial Decret, on els programes de doctorat eren gestionats únicament pels mateixos departaments universitaris, actualment aquests programes han de ser verificats i validats pel Consell d’Universitats i prèviament acreditats per l’ANECA, i han de comptar amb un coordinador acreditat prèviament per la seva experiència investigadora. Aquests programes es materialitzen en un seguit d’activitats que permetin als doctorands l’adquisició de les competències i habilitats necessàries per desenvolupar tasques de recerca. Amb tot i això, una de les característiques del decret és que incorpora la preparació dels doctorands en el mercat laboral més enllà de la docència universitària i la recerca acadèmica. En relació a les competències i seguint el plantejament de Nebot en el seu article «El desafío de los programas de doctorado» (2009), a grans trets podem distingir quatre grups de competències imprescindibles per la formació doctoral: disciplinàries, metodològiques, instrumentals o transferibles.

Les dades sobre Catalunya que ens aporta la Conferencia de Rectores de las Universidades Españolas (CRUE) en el seu informe La Universidad Española en Cifras (2017) ens mostren com Catalunya se situa com la comunitat de l’Estat amb més tesis llegides al curs 2015-2016. Amb 3.342 tesis, el 20,01% del total de l’Estat, es posiciona lleugerament per sobre de la comunitat de Madrid (19,61%). En canvi, si analitzem el nombre d’alumnes matriculats en programes doctorals, podem comprovar com Madrid (19.520) ha registrat en aquest mateix curs més matricules que Catalunya (16.100).

En el cas català, els àmbits de coneixement amb més volum de matrícules de doctorat han estat les Ciències de la Salut amb 4.593 matrícules seguides de les Ciències Socials i Jurídiques amb 3.160. Per contra, Ciències ha estat l’àmbit que ha registrat menys matriculacions de doctorat amb un total de 2.695. Tot i així, aquestes dades en relació a les tesis llegides per àmbits de coneixement presenten petites diferències. Tot i que les tesis en Ciències de la Salut segueixen sent les més llegides (991), les Enginyeries i l’Arquitectura són l’àmbit en què menys tesis es van llegir (525), precedides de les Arts i Humanitats (578).

Si seguim analitzant el nombre de matrícules per àmbit de coneixement, cal destacar que la distribució per sexe no és homogènia en tots els àmbits de coneixement. D’aquesta manera, les Enginyeries i l’Arquitectura són els àmbits de coneixement que més desigualtat de gènere presenten. Prop del 70% són homes, la qual cosa mostra la masculinització que pateix aquest àmbit. Tot i que amb valors inferiors, succeeix el mateix amb les Ciències de la Salut on les dones estan sobrerepresentades amb el 65% del total d’estudiants de doctorat.

Respecte a la procedència geogràfica dels alumnes, cal destacar la gran representació d’alumnat internacional en els programes de doctorat a Catalunya. Amb 4.471 alumnes internacionals, Catalunya se situa com la comunitat de l’Estat amb més representació d’alumnat internacional en programes de doctorat. De nou, és seguida per la comunitat de Madrid amb 3.265 matriculats. És especialment significativa la representació d’estudiants llatinoamericans (1.763) i europeus (1.430). Si incorporem les dades de l’alumnat autòcton (58% del total), les distribucions del 42% restant són: el 14,2% dels matriculats procedeix de la resta de l’estat, el 8,8% de països europeus i el restant 18,8% el representen alumnes d’altres continents, la qual cosa dóna fe de la capacitat actual d’internacionalització dels programes de doctorat de les universitats catalanes.

Una altra dada interessant, que mostra la creixent internacionalització de les universitats catalanes, és la del percentatge del personal docent i investigador (PDI) de les universitats catalanes amb tesi llegida en una universitat estrangera segons l’any de contractació (vegeu gràfic).

Gràfic 6. Percentage de PDI amb tesis llegides en una universitat estrangera segons l’any de contractació

9788491803744_C110.jpg 

Font: Generalitat de Catalunya, Secretaria d’Universitats i Recerca.

Tot aquest conjunt de dades certament positives sobre els estudis de doctorat i les tesis doctorals a Catalunya contrasta amb una evidència certament preocupant: l’escassa valoració social dels estudis de doctorat al conjunt de l’Estat i a Catalunya. La percepció social majoritària al nostre país associa, com hem dit, els estudis de doctorat com la formació prèvia per ocupar els diversos cossos i llocs de treball del personal docent i investigador de les universitats i els centres de recerca. Per contra, no es valora aquesta formació d’alt nivell per al reclutament i contractació de doctors a les empreses i institucions de tot tipus, en contrast amb d’altres països avançats.

Resseguint la meva publicació La tercera misión universitaria. Innovación y transferencia de conocimientos en las universidades españolas (2013), al conjunt d’Espanya tan sols el 18,9% dels investigadors amb títol de doctor desenvolupa la seva carrera professional en el teixit empresarial. Aquesta xifra augmenta lleugerament en el cas de Catalunya, però tan sols fins al 22,9%. Tot plegat contrasta amb una inserció professional en l’àmbit empresarial més gran a països com Dinamarca (36,9%), Estats Units (45,5%) o els Països Baixos (54,3%), per esmentar tres exemples.

Les empreses, de qualsevol sector i grandària, han d’apostar creixentment per la generació de valor afegit i per la innovació com a palanca de desenvolupament competitiu sostenible. I per aconseguir-ho, un dels factors crítics és el capital humà qualificat i l’atracció i retenció de talent. De fet, encara que parlem principalment del sector empresarial, també podem estendre aquesta realitat a qualsevol tipus d’organització que pretengui innovar i crear valor afegit a la seva activitat. El desajust clar entre la capacitat de formar i graduar nous doctors al conjunt de l’Estat i a Catalunya i la inserció dels doctors al teixit industrial i empresarial és un hàndicap molt destacat que mostra la feblesa del model econòmic.

D’acord amb l’esmentada publicació, els motius són diversos, però estan fortament correlacionats amb l’escàs reconeixement dels doctors per part de la societat, l’escassa inversió en recerca i innovació de les empreses espanyoles, les dèbils competències de gestió per part dels doctors i la dèbil translació dels resultats de la recerca científica de les universitats al sector empresarial. Al conjunt d’Espanya, el programa IDE (Incorporació de Doctors a Espanya) fou una primera iniciativa pública de foment de la inserció de doctors a les empreses. En aquesta línia, la seva avaluació va demostrar que el 91% de les empreses que participaven valoraven positivament l’aportació innovadora dels doctors i el 83% estaven satisfetes amb la qualitat de la formació dels doctors, destacant la capacitat d’autonomia i iniciativa, els coneixements específics i la capacitat d’aprenentatge.

La mateixa avaluació també va reflectir que la majoria de les empreses participants en el programa també ho era d’ajudes públiques a l’R+D. La continuïtat laboral dels doctors a l’empresa després del període de subvenció que finançava el programa fou elevada: tres de cada quatre doctors van continuar a l’empresa, i d’aquests el 82% ho va fer amb un contracte indefinit. El juliol de 2003, el 58% dels doctors continuava treballant a la mateixa empresa i el 80% ho seguia fent en el mateix sector empresarial.

Garcia-Quevedo i altres (2010) conclouen que aquestes empreses que cooperen amb les universitats i porten a terme activitats d’R+D (tenen un departament d’R+D; tenen una despesa significativa en R+D o tenen almenys un doctor en el seu equip de direcció) estan més disposades a valorar el nivell de formació de futurs treballadors i prefereixen que aquests tinguin un doctorat. Pel que fa a les característiques de les empreses, també s’evidencia que les que pertanyen a sectors d’alta tecnologia tenen més propensió a la contractació de doctors.

A Catalunya, el Pla de Doctorats Industrials, promogut per la Generalitat en col∙laboració amb les universitats del país, ha estat una iniciativa més que remarcable que de ben segur començarà a donar fruits pel que fa a la contractació de doctors a les empreses i organitzacions de tot tipus i a l’increment de la recerca aplicada i la innovació en el teixit empresarial.

Aquests programes de doctorat en col∙laboració constitueixen un bon exemple pràctic de concreció del «triangle del coneixement», on l’educació, la recerca i la innovació formen part d’una estructura comuna de desenvolupament d’habilitats i coneixements en la qual participen les universitats, les empreses i les institucions (Borrell-Damián, 2009; Thune, 2010).

1.3.3. La innovació docent a les universitats. La formació a distància i el cas singular de la UOC

La universitat catalana ha promogut la millora i la innovació docents. Ho ha fet, però, de forma tímida i sovint concentrada en determinats grups, unitats i persones preocupades per la formació i per com repensar la funció educadora a finals del segle XX i els inicis del segle XXI.

1) Iniciatives i organismes per a la millora i la innovació docents.

Al llarg d’aquests tres decennis s’han creat al si de les universitats catalanes unitats per al seguiment, l’avaluació i la millora docents. Des dels Instituts de Ciències de l’Educació fins a gabinets i unitats d’avaluació i innovació universitària com, per exemple, el Gabinet d’Avaluació i Innovació Universitària de la UB, creat l’any 1990. Però clarament s’ha consolidat una diferència considerable en la valoració de la docència i la recerca, amb una gran preeminència de la segona a l’hora d’avaluar els mèrits acadèmics a efectes de carrera i de selecció en els concursos d’accés a places docents.

D’acord amb Carrasco, De Corral i Tatjer,

«al nostre parer aquest és un gran repte de present. En definitiva, encara avui, apreciem un cert estancament del sistema, una mancança ja endèmica en el reconeixement de la docència, la formació i la innovació docents. Una de les finalitats essencials de la institució universitària, és a dir de l’ensenyament, segueix reclamant una major atenció política i pressupostària. No es pot esperar ni demanar que les universitats, per més que defensin la seva autonomia, afrontin totes soles un repte com aquest» (2018, pàg. 8).

Com hem dit, les universitats disposen d’Instituts de Ciències de l’Educació (ICE) o unitats de suport a la docència que treballen de manera multidisciplinària i transversal per impulsar la innovació de la docència, la promoció de la transformació dels processos de docència i aprenentatge, de recursos i eines per millorar la qualitat de l’ensenyament. Els ICE poden dur a terme les seves funcions en col∙laboració amb les facultats i escoles universitàries, departaments, instituts universitaris de recerca i altres unitats. També pot desenvolupar-les en col∙laboració amb altres institucions i organismes públics o privats.

La distinció Jaume Vicens Vives a la qualitat docent universitària es va crear l’any 1996 i té com a finalitat premiar l’excel∙lència en la docència universitària. Les candidatures les presenten els consells socials de les universitats públiques catalanes, o els òrgans equivalents de les universitats privades, i la proposta es tramita a través de la secretaria del Consell Interuniversitari de Catalunya (CIC). Les concessions de les distincions es lliuren en el transcurs de la inauguració del curs universitari, al mes de setembre.

Aquests premis poden atorgar-se a títol individual o a títol col∙lectiu. L’import ha estat de 20.000 € per a cada guardó. L’import de les distincions Jaume Vicens Vives s’ingressa en els pressupostos de les universitats corresponents, i s’ha de destinar a projectes d’innovació o de millora docent.

El Congrés Internacional de Docència Universitària i Innovació (CIDUI) és una realitat singular i significativa, un espai de col∙laboració interuniversitari, obert al conjunt d’universitats espanyoles i d’arreu del món. Està organitzat per les universitats públiques catalanes que s’hi han adherit progressivament. Amb el pas dels anys, les finalitats del CIDUI s’han concretat en les següents:

Fomentar l’intercanvi d’experiències de millora docent.

Impulsar la recerca i la innovació.

Fomentar un major rigor científic en l’àmbit de la docència.

Afavorir la cooperació entre les universitats en temes de qualitat docent.

Debatre a nivell acadèmic sobre la realitat i els reptes de les universitats.

Fomentar la internacionalització de les universitats públiques catalanes.

Des de l’any 2000 s’organitza bianualment el Congrés CIDUI en una universitat pública catalana. Així, fins avui, s’han celebrat deu congressos, amb un nombre creixent de ponències, comunicacions, debats i tallers que agrupen bona part de la comunitat universitària catalana, de la resta de l’Estat i d’altres països preocupada per la innovació i la millora docents. Els anys que no es celebra Congrés, s’organitza un Simposi internacional sobre qüestions rellevants de la innovació docent i la formació del professorat.

L’Associació Catalana d’Universitats Públiques, juntament amb la Secretaria d’Universitats i Recerca de la Generalitat de Catalunya (SUR), realitza des de fa dos anys un recull de bones pràctiques d’innovació docent de les vuit universitats públiques catalanes. S’hi mostren experiències que se centren en la docència, la recerca, la transferència de coneixement i la gestió dels propis centres educatius. Els casos escollits han estat valorats per un comitè científic format per experts en àmbits de la innovació docent, seguint uns criteris d’avaluació. S’han prioritzat aquells casos que:

Intenten donar solucions a problemes educatius detectats pel professorat.

Poden donar resposta a un projecte col∙lectiu i per tant afecten tot el centre o el seu entorn.

Fomenten el treball en equip i col∙laboratiu entre l’alumnat, el professorat, el centre i l’entorn.

Inclouen recursos nous i la utilització de les TIC.

Mostren noves maneres de relacionar la universitat amb el seu entorn.

Tot el material es publica en el portal de bones practiques d’innovació i millora docents de l’ACUP, que el gestiona i actualitza. Els àmbits en què es clasifiquen les experiències són quatre: metodologies innovadores, avaluació, TIC i espais de formació fora de l’aula.

Finalment, tot i quedar fora de l’espai temporal de l’estudi, cal fer una breu referència al Programa Margalida Comas, recentment creat a partir de la iniciativa del Consell Interuniversitari de Catalunya (Junta del CIC de juny de 2017). El seu nom reconeix la tasca de la pedagoga, biòloga i professora republicana de la Universitat Autònoma de Barcelona, Margalida Comas i Camps (1892-1972). La gènesi del Programa va ser el reconeixement de la necessitat de la coordinació de totes les iniciatives que es generen a les universitats catalanes després de l’adaptació a l’Espai Europeu d’Educació Superior. Així mateix, el Programa ha de contribuir a la política de promoció de la millora de la qualitat docent mitjançant la intervenció amb mesures específiques que la fomentin i reconeguin.

Diverses raons van aconsellar la creació del Programa. El creixement exponencial del coneixement i la seva ràpida obsolescència recomanen el desenvolupament d’estratègies educatives que superin el model tradicional d’aprenentatge memorístic. El canvi accelerat de les necessitats professionals urgeix l’existència de plans d’estudi flexibles adaptats a cada context. En aquest sentit, un ensenyament competencial és una estratègia alternativa a l’educació basada exclusivament en l’adquisició de coneixements. Aquesta formació ha de superar els límits tradicionals de les disciplines i afavorir la col∙laboració entre universitats i institucions. Finalment, el programa ha de contribuir a fer que les universitats catalanes esdevinguin en un futur proper referents de la docència en l’àmbit europeu.

2) L’impacte de les noves TIC a la formació universitaria. El cas singular de la Universitat Oberta de Catalunya (UOC).

Si un fet ha transformat al llarg d’aquests anys la formació universitària, deixant a banda la integració a l’Espai Europeu d’Educació Superior, ha estat l’impuls de les noves tecnologies de la informació i les comunicacions (TIC). Avui en dia ja no podem concebre un projecte universitari (en el nostre cas, el sistema universitari català i cada una de les seves institucions) sense incloure’n les capacitats i potencialitats de les TIC i sense tot un seguit de mecanismes i instruments per a la formació semi-presencial i fins i tot plenament on-line. Les universitats catalanes, amb ritmes i estratègies distints, han desenvolupat els seus campus virtuals i les seves eines tecnològiques per complementar la formació presencial. Sovint, l’ús de les noves TIC a l’educació s’ha fonamentat més com una eina de suport que com a palanca per a la transformació de com ensenyar i com aprendre. Aquesta ha estat també sovint l’aproximació de les universitats catalanes, que a poc a poc repensen les formes tradicionals de la docència universitària.

Un cas que mereix una atenció específica és el de la Univeritat Oberta de Catalunya, primera universitat on-line mitjançant l’ús intensiu de les noves TIC. La UOC va ser impulsada pel Govern de la Generalitat i creada mitjançant la Llei 3/1995, del 6 d’abril. El Govern decidí crear i posar en marxa la primera universitat on-line a partir de l’ús intensiu i extensiu de les noves TIC. D’acord amb la Llei de Reconeixement de la UOC:

«La Generalitat (…) conscient de la importància de dotar aquests estudis de la qualitat i del prestigi que exigeix l’ensenyament universitari, ha volgut que l’oferta d’ensenyament universitari a distància que cal crear es configuri d’acord amb la realitat social i cultural del país, amb les màximes garanties de qualitat didàctica i amb els mitjans tècnics més eficients, de manera que assegurin uns ensenyaments universitaris dotats del valor acadèmic i del reconeixement social que reclamen i mereixen, i que abastin així mateix les activitats d’extensió cultural i formació continuada i permanent inherents a tot projecte universitari. Fruit d’aquest procés, la Federació Catalana de Caixes d’Estalvi, la Cambra de Comerç, Indústria i Navegació de Barcelona, Televisió de Catalunya, SA, i Catalunya Ràdio, Servei de Radiodifusió de la Generalitat, SA, sensibles a les necessitats de la formació universitària a Catalunya, han mostrat llur voluntat de contribuir a promoure els ensenyaments a distància. L’actuació d’aquestes entitats, d’àmplia implantació a tot el territori i dotades d’un gran prestigi social, s’ha concretat en la Fundació per a la Universitat Oberta de Catalunya, entitat sense afany de lucre, constituïda mitjançant escriptura pública el 6 d’octubre de 1994, amb l’objecte de promoure la creació d’una universitat que imparteixi ensenyaments universitaris no presencials, per la qual cosa va crear la Universitat Oberta de Catalunya, mitjançant acord del Patronat de la mateixa data. La carta fundacional d’aquesta entitat incorpora la Generalitat al Patronat, de forma preeminent, a més de reconèixer que s’hi podrà adherir en qualitat de fundadora, si ho creu convenient, d’acord amb el que les lleis estableixin» (1995).

Així, doncs, no només es creava una universitat on-line, que volia ser pionera a Catalunya i a l’Estat, sinó que també la seva estructura jurídica era novedosa: una fundació privada sense finalitat de lucre, regida per un patronat format per ens públics i privats i amb la participació directa de la pròpia Generalitat. D’acord amb el preàmbul de la llei:

«Per a assegurar la viabilitat del projecte emprès per la Fundació amb les garanties damunt exposades, però sense que representi cap discriminació en els preus de matrícula, es considera necessari finançar majoritàriament amb recursos públics l’activitat universitària de la Fundació. L’aportació d’aquests recursos públics determina que la Generalitat, més enllà de vetllar pel compliment dels requisits establerts per la legalitat vigent per a la creació i el reconeixement d’una universitat privada, exigeixi garanties que avalin l’aplicació correcta d’aquests recursos públics. Així, doncs, s’estableix el control parlamentari de les activitats de la Universitat, la necessitat que el nomenament i el cessament de la màxima autoritat acadèmica de la Universitat siguin ratificats pel Govern, la presència d’una representació majoritària de l’Administració de la Generalitat en el Patronat de la Fundació i d’una representació de les universitats públiques catalanes en el Consell de la Fundació i l’exigència que el Govern de la Generalitat ratifiqui les normes d’organització i de funcionament de la Universitat i aprovi la composició i les funcions del Consell de la Fundació» (1995).

Com acabem de veure, doncs, la UOC presta un servei públic i es gestiona privadament mitjançant una fundació sense ànim de lucre. D’aquest model de governança se’n deriven tres característiques: la Generalitat subvenciona una part del pressupost; en segon lloc, la UOC aplica polítiques i normatives pròpies de les institucions públiques i, finalment, ha de retre comptes al Parlament de Catalunya cada any.

La UOC compta l’any 2018 amb uns 70.000 estudiants, majoritàriament catalans (uns 42.000) però també provinents de la resta de l’Estat (uns 19.000) i d’arreu del món, i manté projectes, acords i col∙laboracions amb universitats i institucions d’arreu. L’activitat d’aprenentatge és l’eix central del model educatiu de la UOC. Per a dur-la a terme, l’estudiant disposa de tres elements principals: l’acompanyament que proporciona l’equip docent, la col∙laboració del treball en xarxa i els recursos d’aprenentatge.

En aquesta línia, cal destacar el perfil d’estudiant de la UOC, certament diferenciat del de la resta d’estudiants de les universitats catalanes. Segons dades de la pròpia UOC, el 61% dels estudiants té 30 anys o més, i el 93% estudia i treballa. Per tant, un perfil majoritari d’estudiants d’edat madura (i inserida majoritàriament al mercat laboral) que vol millorar la seva formació i ho fa per la via de la formació on-line.

1.4. Reptes presents i futurs. La tranformació necessària del model formatiu davant un canvi d’època

En els darrers anys Catalunya, de la mateixa manera que la resta del món, s’enfronta a canvis socials, econòmics i tecnològics de gran abast que, sens dubte, tenen repercussió en l’educació superior i en la funció social de les universitats. Es tracta d’un cúmul de noves realitats externes, però alhora també de circumstàncies o tendències internes de les pròpies universitats que empenyen cap al canvi en les formes d’ensenyar i d’aprendre. De forma molt esquemàtica, les principals tendències són les següents:

Noves demandes i necessitats socials. Una societat en transformació que demanda a l’educació superior nous sabers, més interdisciplinarietat i graus de flexibilitat majors.

L’augment espectacular en el nombre d’estudiants al llarg d’aquests anys comporta una diversitat creixent en el perfil de l’estudiant universitari català. Per capes socials i diversitat cultural, per interessos i backgrounds sociològics, etc.

L’impacte de les noves tecnologies de la informació i la comunicació repercuteixen directament en l’educació superior. D’una banda, la informació i el coneixement es ‘democratitzen’ i són cada cop més a l’abast de tothom. D’altra banda, les universitats perden en certa mesura el monopoli del coneixement: internet, empreses de tot tipus, l’accés obert i fenòmens com la Wikipedia són bona mostra d’una autèntica transformació tecnològica, social i cultural. En aquest sentit, les formes tradicionals d’ensenyar i d’aprendre entren en qüestionament i s’han de repensar.

L’avenç d’una societat i d’una economia intensives en coneixement situen les universitats en una posició estratègica. El coneixement, la formació, el capital humà i el talent passen a constituir factors clau per a una societat avançada, de progres i competitiva. Així, les institucions universitàries veuen reforçat el seu rol social. La formació al llarg de la vida es consolida ja com un paradigma, donada la revolució científica i tecnológica i uns sistemes socials i de treball en permanent canvi.

Assistim a transformacions radicals en l’ambit tecnològic (big data, intel∙ligència artificial i robòtica, revolució digital, biotecnología, nous materials), en el mercat de treball, en les relacions socials; en definitiva, a un autèntic canvi d’època.

La internacionalització creixent de les esconomies i de les societats, que dilueix les fronteres nacionals i cada cop més els contextos locals de les universitats. Es creen rànkings universitaris internacionals, es mercantilitza la formació a escala internacional, augmenta en gran mesura la mobilitat d’estudiants i de personal docent i investigador.

Des d’una perspectiva universitària, el foment de l’anomenat Espai Europeu d’Educació Superior (EEES) força a repensar els sistemes universitaris nacionals i a unificar criteris i sistemes d’informació. Es pretén centrar el procés formatiu a l’entorn de l’estudiant i les seves competències i habilitats.

L’assegurament de la qualitat universitària s’aferma a poc a poc com una prioritat de governs i d’institucions universitàries, sobretot en la segona part d’aquestes tres dècades. La cultura de la qualitat i la cultura de l’avaluació i el retiment de comptes guanya terreny arreu. Es demanda major informació i indicadors fiables pel control i l’avaluació de les universitats, on la formació i la docència hi juguen un paper cabdal: avaluació de titulacions, de personal docent i investigador, informació sobre la inserció professional dels graduats, avaluació d’institucions com un tot.

Assistim a corrents de reforma educativa que posen en qüestió l’aprenentatge i la docència clàssica. Es tracta de moviments incipients amb impacte moderat a les universitats. Malgrat tot, també cal reconèixer que amb el pas dels anys guanya rellevància la voluntat de situar de nou la docència i la formació en una posició central de les prioritats de les universitats, tant per part d’aquests grups de millora o innovació educativa com des de les prioritats estratègiques institucionals.

Per tot això, la formació i la docència universitària hauran de ser repensades en profunditat. Caldrà, en els propers anys, aconseguir majors graus de flexibilitat i reduir rigideses i mecanismes uniformitzadors per tal que la formació sigui més adaptada a perfils i necessitats diverses. La pròpia transformació del món del treball exigirà majors graus de flexibilitat i d’adaptabilitat de les ofertes formatives. I cal ser conscients que, ara com ara, les rigideses i les normes uniformitzadores del sistema universitari espanyol i català no ajuden a caminar en aquesta direcció de flexibilitat i adaptabilitat.

Caldrà avançar en fòrmules més híbrides i més personalitzades: hibridació entre formació local i internacional, hibridació entre formació acadèmica i formació aplicada al lloc de treball, hibridació entre formació presencial i on-line, etc. (veure, per exemple, «El futur és la hibridació», Josep M. Vilalta (2013)).

Tot plegat també ens ha de fer reflexionar sobre quins han de ser els mecanismes i proves d’accés, posant l’accent en les competències. I en millorar substancialment la informació i l’orientació als estudiants, sigui abans d’escollir els estudis com en el seu accés i primers passos com al llarg dels estudis universitaris.

Finalment, com hem vist en aquest capítol, la formació contínua seguirà transformant els esquemes clàssics de les universitats i s’avançarà, també al nostre país, cap a una universitat permanent o al llarg de la vida.

DESTACAT 1

Agència per a la Qualitat del Sistema Universitari de Catalunya (AQU)

Descripció

L’Agència per a la Qualitat del Sistema Universitari de Catalunya es va crear l’any 1996 en ple procés de renovació de l’educació superior a Europa, en un moment en què es plantejava, tant a escala europea com espanyola i catalana, la necessitat de treballar per la millora continuada de la qualitat de l’educació superior i, al mateix temps, de retre comptes a la ciutadania sobre l’ús dels recursos públics en aquest àmbit.

L’AQU va ser la primera agència de qualitat de l’Estat espanyol i es va crear sota la forma de consorci entre la Generalitat de Catalunya i les universitats públiques catalanes. Amb l’aprovació de la Llei d’Universitats de Catalunya el 2003, el Consorci es va transformar en l’actual Agència, regulada per la Llei 15/2015 de 21 de juliol de l’Agència per la Qualitat del Sistema Universitari de Catalunya.

La raó de ser de l’Agència és garantir la qualitat de l’ensenyament superior i impulsar la seva millora a través de l’avaluació, acreditació i certificació de la qualitat dels ensenyaments, el professorat, els centres i els serveis.

Per assolir aquest objectiu AQU Catalunya duu a terme diferents activitats. En primer lloc, s’encarrega de l’avaluació de la qualitat institucional, a través de l’avaluació dels programes i de la qualitat institucional. L’avaluació dels programes es realitza dins el marc per a la verificació, el seguiment, la modificació i l’acreditació dels títols oficials (MVSMA) que s’ha implantat de manera progressiva des de 2011 per tal de dur a terme un sistema d’avaluació externa, cíclic i harmònic de les titulacions universitàries oficials a les universitats catalanes. A nivell institucional, AQU Catalunya ha ajudat a les universitats catalanes a dissenyar els Sistemes de Garantia Interna de la Qualitat (SGIQ) dels seus centres i ha desenvolupat un programa de certificació per avaluar-ne el desplegament i atorgar la certificació corresponent.

En segon lloc s’ocupa de l’avaluació del professorat, tant pel que fa a l’elaboració d’informes previs per a la contractació de professorat lector com a l’avaluació dels mèrits de recerca i gestió del PDI, o la certificació dels mecanismes utilitzats per les universitats per avaluar la qualitat dels mèrits docents del professorat universitari.

Una tercera línia d’actuació d’AQU Catalunya està relacionada amb la generació i la transferència de coneixement adreçades a la presa de decisions sobre el sistema universitari català. En aquest àmbit s’impulsen diferents estudis sobre l’impacte de la formació superior a Catalunya.

Entre els estudis realitzats per l’AQU destaca l’estudi d’inserció laboral dels estudiants universitaris, que permet a les universitats disposar de referents sobre la qualitat de la inserció dels seus graduats. La informació sobre la inserció dels graduats s’obté a través d’una enquesta, impulsada per les universitats públiques catalanes per mitjà dels seus consells socials, les universitats privades i 31 centres adscrits. És una de les més representatives i importants a Europa. Durant el 2017 s’ha dut a terme la sisena edició d’aquest estudi, per al qual s’han enquestat 27.715 persones (17.458 titulats de grau, 8.747 titulats de màster i 1.510 titulats de doctorat), xifra que representa el 48,1% de la població de referència.

Aquest estudi periòdic es complementa amb una altra enquesta adreçada a conèixer la percepció dels ocupadors respecte les competències i la formació universitària dels titulats recents. L’enquesta permet recollir una millor informació sobre les necessitats competencials de les empreses així com la satisfacció dels ocupadors amb el nivell dels graduats recents en relació a l’adquisició d’aquestes competències durant els seu període formatiu. La finalitat és que les universitats puguin desenvolupar polítiques de millora en el sistema universitari pel que fa a l’oferta acadèmica i als programes formatius, i acostar així la formació universitària a les necessitats del mercat laboral. Altres estudis realitzats per l’AQU en aquesta línia són les enquestes de satisfacció sobre graus i màsters, i la participació en l’enquesta Via Universitària impulsada per la Xarxa Vives.

AQU Catalunya gestiona el portal d’informes EUC (estudis.aqu.cat) des del que es donen a conèixer tots els resultats de les avaluacions de les titulacions universitàries de Catalunya així com els informes d’aquestes avaluacions i les dades de les enquestes coordinades per l’AQU.

Així mateix, des d’AQU es realitza el manteniment del WINDDAT, que recull indicadors homogenis de totes les universitats catalanes sobre els resultats acadèmics, el procés de preinscripció, la disponibilitat de recursos, el professorat, els ocupadors i la inserció laboral, entre d’altres.

Per últim, amb l’objectiu de garantir l’actualització constant dels seus serveis i la integració del sistema universitari català en l’EEES, AQU també treballa en clau europea, a través de la cooperació amb diferents institucions nacionals i internacionals d’avaluació de l’educació superior. És membre fundadora i de ple dret de l’European Association for Quality Assurance in Higher Education (ENQA), ha estat una de les tres primeres agències a ser inclosa en l’European Quality Assurance Register for Higher Education (EQAR), també és membre de la International Network for Quality Assurance Agencies in Higher Education (INQAAHE) que engloba unes 300 organitzacions de qualitat en l’educació superior a nivell mundial i en gestiona el secretariat des de 2013. En l’àmbit estatal, AQU és membre de la Red Española de Agencias de Calidad Universitarias (REACU).

Resultats

Al llarg dels anys, la plantilla de l’AQU ha anat creixent de manera sostinguda, passant de 14 professionals l’any 2003 a 41, que es mantenen més o menys estables des de l’any 2012. A aquesta plantilla estructural s’afegeixen alguns contractes temporals per donar resposta a projectes concrets. També ha crescut el pressupost, passant d’un pressupost de 2.264.922,46  en l’any 2003 a gairebé el doble, 4.043.210,30  en l’any 2016.

Dins l’àmbit de l’avaluació de la qualitat institucional AQU Catalunya avalua ensenyaments, centres, serveis i institucions universitàries catalanes. Des de l’any 2011 l’Agència centra la seva activitat d’avaluació en la verificació, la modificació, el seguiment i l’acreditació dels títols oficials. Al llarg dels anys, aquesta activitat ha anat variant, disminuïnt progressivament el nombre de sollicituds de verificacions i augmentant les modificacions, com a conseqüència dels processos d’acreditació de les titulacions.

Pel que fa a l’avaluació del professorat, des de l’any 2003 AQU realitza avaluacions prèvies als processos de selecció de professorat contractat de les universitats públiques catalanes per a les figures de lector, agregat i catedràtic, i des de l’any 2006 l’Agència avalua els mèrits individuals de docència, recerca i gestió del personal docent i investigador, funcionari i contractat, de les universitats catalanes.

En els darrers anys, les sollicituds d’avaluació han oscillat entre les 1.000 i les 1.500 anuals, i al voltant del 60% han estat valorades favorablement.

9788491803744_C113.jpg 

Font: Memòria d’activitats d’AQU Catalunya, 2016.

9788491803744_C111.jpg 

Font: Memòria d’activitats d’AQU Catalunya, 2016.

Valoració

L’existència d’una agència de qualitat en el sí del sistema universitari constitueix un element clau per promoure la cultura de l’avaluació i la millora contínua.

Des de l’AQU es garanteix la qualitat dels ensenyaments de les universitats, així com la qualitat del professorat tant en la seva activitat docent com investigadora.

Així mateix, l’AQU contribueix a l’homogeneïtzació dels indicadors utilitzats les universitats i permet disposar de dades comparables per a tot el sistema universitari i dins el marc europeu i internacional. D’aquesta manera, a través de les diferents activitats realitzades des de l’AQU es posa a disposició de la comunitat universitària informació rellevant per analitzar el seu funcionament, comparar-se amb d’altres universitats i, a partir d’aquesta anàlisi, millorar la seva activitat.

Per altra banda, els tallers de reflexió i debat organitzats per l’AQU amb les universitats catalanes, les comunitats autònomes, els experts internacionals i les institucions d’altres països proporcionen un espai de reflexió i anàlisi.

Menció especial mereixen les investigacions i estudis impulsats per l’AQU, com són les enquestes d’inserció laboral —referent a Europa— o els informes d’avaluació adreçats a les universitats, l’administració educativa, els agents socials i la societat en general.

Com ja s’ha manifestat anteriorment, l’avaluació de la qualitat, l’acreditació i la generació de dades i informes periòdics en l’àmbit universitari català i a partir de la bona feina d’AQU Catalunya i del conjunt d’universitats, ha comportat també una certa burocratització i una creixent gestió. Caldrà valorar amb molta cura quan les avaluacions, acreditacions i estudis són útils i generen valor afegit, i quan és millor no dur-les a terme perquè tensionen excessivament el sistema de treball de gestors i acadèmics de les universitats i no generen un valor afegit real i útil per a la millora.

DESTACAT 2

Proves d’Accés a la Universitat (PAU)

Descripció

El sistema d’accés a les universitats catalanes es regula a través de les Proves d’Accés a la Universitat (PAU) —també conegudes com a Selectivitat— i de la preinscripció universitària. Es tracta d’un sistema unificat d’accés a la universitat que, per una banda, assegura la igualtat d’oportunitats en el procés d’acreditació i ingrés a la universitat, i per l’altra garanteix que tots els futurs universitaris hagin assolit un determinat nivell de coneixements.

La necessitat de comptar amb un sistema que regulés l’accés a la universitat es va fer palesa a mitjans dels anys 60. Les causes de la massificació a les aules universitàries són múltiples i van des del creixement de la població, l’increment dels nivells educatius del país, l’augment generalitzat de la riquesa a les societats occidentals, l’augment de població femenina en els estudis post-obligatoris o la percepció creixent de la universitat com una via d’ascensor social i projecció professional. Per tots aquests motius, per primera vegada, la demanda va superar a l’oferta de places i es va posar de manifest la necessitat de regular l’accés a la universitat.

L’any 1974 es regulen les proves d’accés a la universitat per primer cop. Des d’aquest any, el sistema d’accés es va perfeccionant i modificant per adaptar-se a les necessitats del sistema universitari.

Són diversos els factors que fan evolucionar el sistema i que motiven les seves transformacions. La transferència de les competències en matèria universitària a la Generalitat de Catalunya són una d’aquestes fites, que porta a la regulació d’un sistema d’accés comú per a totes les universitats catalanes que es posa en marxa a partir del curs 1985-1986. Més endavant, amb la creació de l’Oficina de Coordinació de les PAU, l’Oficina de Preinscripció Universitària i l’aprovació, el 1990, del Decret que regula l’accés a les universitats catalanes, s’acaben de bastir els pilars mestres del sistema. Més recentment, la progressiva informatització del procés i la introducció d’eines telemàtiques per al registre dels estudiants i la consulta de resultats permeten agilitar notablement tot el procés, fent-lo més eficient.

Les PAU s’organitzen entorn a una sèrie de proves que regulen l’accés a la universitat. En funció del perfil de l’estudiant s’estableixen diferents tipus de proves, seguint-se un procediment diferent per als estudiants de batxillerat, els estudiants de Cicles Formatius o les persones majors de 25 anys o de 40 anys. En determinats estudis, com Educació Física, Educació Infantil, Traducció i Interpretació, i Cinema i Mitjans Audiovisuals, s’exigeix a més a més una Prova complementària d’Aptitud Personal (PAP) en què s’avaluen competències específiques relacionades amb el títol al que es vol accedir.

Les proves a les quals es presenta un major nombre de candidats són les que s’adrecen als estudiants de batxillerat. Aquestes proves es realitzen durant 3 dies i s’estructuren en una part comú i una de modalitat, en la qual l’estudiant ha d’escollir els continguts de la prova en funció del grau universitari que vol cursar.

Les notes obtingudes fan mitjana ponderada amb les notes de batxillerat (el 40% de la nota depèn de la qualificació de la fase general i el 60% de la nota mitjana de l’expedient acadèmic del batxillerat), de tal manera que per accedir a la universitat cal obtenir una puntuació igual o superior a 5 punts. A més, el resultat obtingut serveix per ordenar les sollicituds d’accés per a aquelles titulacions en què la demanda és superior a l’oferta de places. En aquests casos, l’accés es regula en funció dels resultats de les proves obtingudes per tots els que opten a un grau concret a través del que es coneix com a «nota de tall», que és la nota amb la qual ha entrat l’última persona a cada ensenyament. Aquesta nota depèn de les places que s’ofereixen, del nombre de sollicitants i de les notes dels sollicitants.

El sistema preveu la possibilitat de repetir les proves presentant-se a convocatòries successives. També preveu la possibilitat de fer una reclamació o demanar doble correcció dels exercicis en cas de no estar d’acord amb la puntuació obtinguda en una o més matèries.

Cada any es realitzen dues convocatòries de les proves d’accés, la primera al juny i la segona al setembre, celebrant les proves de manera descentralitzada a les universitats públiques catalanes.

Resultats

Actualment hi ha 159 tribunals de les PAU distribuïts per tot el territori català, la qual cosa dóna idea del dimensionament de les proves i de l’esforç organitzatiu que comporten.

Pel que fa a la participació a les PAU, el 2017 un total de 37.492 persones van realitzar les proves d’accés, representant el 88% de l’alumnat matriculat al batxillerat. Al juny és quan es genera la major mobilització: al 2017 el 86% dels qui es presenten a les PAU ho van fer al juny, mentre que el 14% es ho van fer al setembre. Per altra banda, el 89% dels qui es van presentar a les PAU les van aprovar, si bé la taxa d’aprovat és molt més alta al juny (92%) que al setembre (66%). La nota mitjana obtinguda per l’alumnat que es va presentar a les PAU al juny va ser de 6,4 i al setembre de 5,4.

9788491803744_C115.jpg 

Font: Estadístiques PAU, 2017.

9788491803744_C114.jpg 

Font: Estadístiques PAU, 2017.

Resultats de les PAU, 2017

9788491803744_C116.jpg 

Font: Estadístiques PAU, 2017.

Valoració

Les PAU i la preinscripció donen resposta eficient a una necessitat complexa com és la regulació del sistema d’accés a la universitat.

Es tracta d’un sistema que ha patit importants canvis i transformacions al llarg de la seva història, des que es va crear al 1974, i que s’ha anat perfeccionant de manera continuada al llarg dels anys.

Entre les principals fortaleses de les PAU hi ha la seva contribució al bastiment d’un sistema transparent, que garanteix la igualtat d’oportunitats en l’accés a la universitat, que permet regular de manera efectiva l’oferta i la demanda de places universitàries i tot això, amb una gestió àgil que permet complir uns calendaris molt ajustats minimitzant al màxim els errors, i comptant amb el consens i implicació dels diferents agents implicats.

La transparència és un dels requisits bàsics sobre el que se sustenta el sistema. Es tracta d’un procés amb una gran incidència en la vida de les persones, ja que del resultat de les PAU dependrà la carrera professional i, per tant, el futur d’una persona, i això fa que sigui imprescindible garantir la màxima transparència i claredat en tot el procés. Al llarg dels anys, s’ha aconseguit dissenyar un sistema clar i comprensible, conegut per tothom, sustentat sobre criteris homogenis i iguals per a tots els estudiants del país, i fonamentat en una normativa clara i accessible. Tot això va acompanyat d’un sistema d’informació i atenció al públic complet, que garanteix tant l’atenció personalitzada als estudiants que s’hi adrecen per aclarir dubtes o fer reclamacions com la informació i la difusió generalitzades a tota la població a través de formularis, díptics, espais web o fulletons.

Un altre aspecte clau de la preinscripció és la necessitat de regular de manera flexible l’oferta i la demanda de places universitàries tot garantint, per una banda, que el màxim nombre d’estudiants pugui accedir als estudis escollits en primera opció i, per l’altra, minimitzar l’oferta de places no cobertes. En aquest sentit, l’Oficina de Preinscripció Universitària realitza un esforç continuat per respectar al màxim les preferències expressades per l’alumnat en la seva selecció inicial durant el procés de preinscripció. I això es fa, de manera sostenible, a través d’un procés d’assignació de places que no posi en risc la capacitat de resposta de les universitats i que garanteixi el seu funcionament dins les disponibilitats de recursos humans i materials al seu abast.

En tercer lloc, el disseny de les PAU permet establir un mètode que garanteix l’accessibilitat de tothom a la universitat. El sistema de proves per modalitats, idèntic per a tot l’alumnat que desitja accedir a la universitat, garanteix la homogeneïtat en les vies d’accés, i mitiga la possibilitat que es produeixin discriminacions per motius econòmics o socials entre els estudiants. És evident que la igualtat d’oportunitats en l’accés a la universitat depèn de molts altres factors, com ara la preparació obtinguda en els centres educatius i, sobretot, el nivell sociocultural de l’alumnat, però comptar amb un únic sistema d’accés igual per a tothom permet assegurar que els criteris són homogenis i que no es produeixen discriminacions en el procés.

Un altre element fonamental per garantir l’èxit del sistema és la seva capacitat de gestionar tot el procés de manera eficient i dins un marc temporal molt concret. A partir del tret de sortida, que es produeix anualment entorn a la celebració del Saló de l’Ensenyament amb la publicació de la llista d’estudis de nou accés a les universitats catalanes, es posa en marxa un procés que finalitzarà amb l’assignació de places a tots els estudiants que ho han sol∙licitat. Això implica la realització d’una sèrie de passes que van des de la preparació de les proves, la seva realització, la correcció, la preinscripció universitària i l’assignació de places, de tal manera que al mes de juliol tots els estudiants que s’han presentat a les proves al mes de juny puguin anar de vacances sabent en quins estudis han estat admesos, en quina universitat i, en la mida del possible, havent tramitat la matrícula. Per garantir que tot aquest procés funciona correctament cal una coordinació molt estreta de tots els agents implicats i un sistema d’informació que, gràcies a la implantació de les eines telemàtiques, ha contribuït enormement a l’eficiència i agilitat del sistema.

També cal destacar el fet que el sistema de les PAU i de la preinscripció ha estat construït en base al consens i la participació activa dels diferents agents implicats. En el seu inici eren les tres grans universitats catalanes (la Universitat de Barcelona, la Universitat Autònoma de Barcelona i la Universitat Politècnica de Catalunya) qui pactaven els criteris i procediments d’admissió dels estudiants, però a mesura que es van anar creant, les noves universitats també es van anar incorporant al sistema. A més de les universitats, els centres de secundària també tenen una implicació molt activa en tot el procés, ja que participen en l’orientació i acompanyament de l’alumnat en els processos de matrícula de proves i de sollicitud de preinscripció. Els professors dels centres de secundària també participen, com a membres dels tribunals de les PAU, en la vigilància i en la correcció de les proves. Finalment, els representants dels estudiants també estan presents en el procés a través de les comissions de participació.

Malgrat la seva eficiència, utilitat i èxit actuals, les Proves d’Accés a la Universitat tenen encara camí per recórrer, per optimitzar el servei social que incideix en el creixement acadèmic i personal dels alumnes, i per tant en el seu futur individual i també col∙lectiu. D’una banda, cal analitzar si la gran dispersió d’assignatures actuals suposa un avantatge o un llast, atès que obliga els alumnes a triar entre moltes opcions diferents que no necessàriament es veuran reflectides en els estudis posteriors. D’altra, cal estudiar si la distribució d’assignatures entre la fase general i l’específica marcada per la normativa és la correcta, i si les assignatures de les quals cal examinar-se obligatòriament són les més adequades per valorar la maduresa intel∙lectual dels estudiants, que hauria de ser l’objectiu primordial de la prova.

2. La recerca científica: una història d’èxit

2.1. Introducció

En aquestes darreres dècades, arreu del món i específicament en el context europeu més proper, la recerca científica ha esdevingut una prioritat de primer ordre pels governs i per la pròpia Unió Europea. A escala europea, els successius Programes Marc de recerca i desenvolupament tecnològic han pretès fomentar la recerca d’excel∙lència, així com la innovació i la transferència al món empresarial. Arreu s’ha anat assumint progressivament que la recerca científica i el coneixement són vectors clau de progrés i de competitivitat dels països.

Del paradigma de la societat de la informació, analitzada per Manuel Castells en la seva trilogia La era de la información (1997-1998), es transita cap al paradigma de la societat i l’economia del coneixement. En aquest sentit, diversos experts posen de relleu la importància creixent que té, per a qualsevol país o economia, disposar d’un sistema robust de ciència i tecnologia, ja que són factors cada cop més determinants per assolir progrés social i competitivitat econòmica en un context globalitzat.

Probablement l’expressió política més rellevant en aquest sentit a escala europea va ser la de la Declaració de Lisboa de l’any 2000, que afirma la voluntat de convertir Europa en l’«economia basada en el coneixement més competitiva i dinàmica del món mitjançant un creixement econòmic sostenible amb més i millor treball i major cohesió social». En aquesta línia, la Comissió Europea va presentar l’any 2000 el projecte de creació de l’anomenada Àrea Europea de Recerca (European Research Area, ERA, en les seves sigles en anglès), que pretenia buscar una major cohesió científica, econòmica i social a Europa i augmentar l’impacte de l’activitat científica del continent i els seus països.

Just un any després de la Declaració de Lisboa, l’aleshores conseller d’Universitats, Recerca i Societat de la Informació de la Generalitat, Andreu Mas-Colell, pronunciava una conferència al Museu de la Ciència de Barcelona on afirmava que

«en el segle XXI la garantia d’una economia dinàmica i competitiva és disposar d’un sector d’R+D de primera línia» (2002, pàg. 11).

Espanya i Catalunya no són pas aliens a aquests corrents. Ja a primers dels anys vuitanta del segle XX comencen a prioritzar-se polítiques públiques orientades a la consolidació d’un teixit científic i tecnològic al conjunt de l’Estat espanyol. La Llei de Reforma Universitària (LRU) de 1983 i la Llei de Foment i Coordinació General de la Recerca Científica i Tècnica (Llei de la Ciència) de 1986 són el punt de partida, a escala espanyola, del que podríem anomenar polítiques públiques modernes en el foment de la recerca científica, la innovació i el desenvolupament tecnològic.

Des de la perspectiva competencial, l’article 9.7 de l’Estatut d’Autonomia de Catalunya de 1979 atribuïa a la Generalitat de Catalunya la competència exclusiva en matèria d’investigació, sense perjudici d’allò que disposa el número 15 de l’apartat 1 de l’article 149 de la Constitució espanyola, que atorga a l’Estat la competència exclusiva en el foment i la coordinació de la investigació científica i tècnica. L’any 2006 s’aprovava el nou Estatut d’Autonomia de Catalunya on, de fet, els canvis són pocs: l’article 158, que duu per títol «Recerca, desenvolupament i innovació tecnològica» classifica els subsectors materials integrats en aquesta matèria en dues categories, depenent de les potestats i funcions que pertoquen a la Generalitat: competència exclusiva i competència compartida (Grau i Corominas, 2006).

Podem afirmar, en aquest sentit, que el creixement sostingut i l’eclosió de la recerca científica al nostre país ha estat el fet més destacat en aquests tres decennis estudiats. La ciència ha experimentat a Catalunya un creixement molt significatiu, i els seus resultats, com veurem, són plenament homologables avui dia a escala europea, tant quantitativament com qualitativa. De fet, el que més destaca és la velocitat amb què s’ha fet aquesta transformació: d’un país on la recerca era escassa, testimonial, refugiada en pocs grups i persones, socialment molt poc valorada, hem passat a ser un país amb una recerca científica homologable a Europa en molts àmbits científics, amb un capital humà de primer ordre i uns resultats més que destacables. La manca de perspectiva històrica sovint no ens permet copsar-ho, però Catalunya, en matèria de recerca científica, ha passat d’un quasi desert a estar en la primera lliga internacional, esdevenint un sistema competitiu amb resultats més que satisfactoris.

El present capítol analitza en primer lloc les principals etapes d’aquestes tres dècades en matèria de política científica, així com els seus actors més destacats. A continuació, descriu les principals característiques en la contrucció del sistema de centres de recerca CERCA. Ho fa de forma breu, ja que el llibre hi dedica un capítol monogràfic escrit per Josep M. Martorell, qui va ser director general de Recerca de la Generalitat (veure pàgines 354 a 371). En tercer lloc, analitza els principals resultats i valoracions del model català de recerca. Finalment, s’adjunten tres destacats, que corresponen a la Institució Catalana de Recerca i Estudis Avançats (ICREA), a les grans instal∙lacions científiques i al suport als grups de recerca catalans (SGR). L’anàlisi de la política científica en aquests tres decennis es completa en el llibre amb un capítol monogràfic sobre la gènesi i els primers passos d’ICREA, escrit per qui va ser el seu primer director, Salvador Barberà (veure pàgines 372 a 378).

2.2. Les principals etapes i els actors de la política científica a Catalunya

2.2.1. Principals etapes

La construcció de la política científica a Catalunya en aquests decennis ha transcorregut per cinc etapes principals. Les descric breument a continuació, sense voluntat de ser molt exhaustiu ateses les limitacions de l’estructura del llibre.

1) Etapa 1 – Els primers passos de la política científica a Catalunya (1980-1985).

Tot i estar fora de l’anàlisi temporal del llibre, és convenient esmentar per la seva rellevància aquesta primera etapa de la política científica a Catalunya, a partir de la promulgació de l’Estatut d’Autonomia de 1979. L’Estatut establia en l’article 9.7 que Catalunya tenia competència exclusiva en matèria de recerca, sense perjudici del que disposa l’article 149.1.15 de la Constitució espanyola, el qual estableix la competència de l’Estat, també exclusiva, en matèria de foment i coordinació general de la investigació científica i tècnica. S’obria així una certa indefinició en matèria de política científica i tecnològica a partir de la multiplicitat efectiva d’actors institucionals.

En aquesta etapa es crea la Comissió Interdepartamental de Recerca i Innovació Tecnològica (CIRIT) com a organisme responsable de la planificació i la coordinació de la política científica catalana. Durant aquests primers anys, la Generalitat va crear alhora un seguit d’organismes en l’àmbit científic i tecnològic. Destaquem el Servei Geològic de Catalunya (1979), l’Institut Cartogràfic de Catalunya (ICC, 1982), el Laboratori General d’Assaigs i Investigacions (LGAI, 1984), l’Institut de Recerca i Tecnologia Agroalimentàries (IRTA, 1985), el Centre d’Informació i Desenvolupament Empresarial (CIDEM, 1985) i, uns anys més tard, l’Institut d’Investigació Aplicada de l’Automòbil (IDIADA, 1990).

La Generalitat contemplava en aquells anys el traspàs dels recursos estatals destinats al foment de la recerca i la transferència dels centres de recerca estatals radicats a Catalunya. A partir de l’any 1985, però, la tramitació al Congrés dels Diputats d’una llei de foment i coordinació de la recerca va fer desistir de la iniciativa de tirar endavant una llei catalana de planificació i foment de la recerca.

2) Etapa 2 – Lleis estatals, conflicte competencial i etapa d’interregne (1986-1992).

Un moment decisiu per al desenvolupament de l’anomenat sistema espanyol de ciència i tecnologia va tenir lloc amb la promulgació de la Llei Orgànica 11/1983 de Reforma Universitària. Es reconeix de forma explícita la importància de l’activitat investigadora universitària pel desenvolupament econòmic i social. Sobretot en els articles 11 i 45, i en els posteriors decrets que desenvolupen la Llei, es van establir les activitats de col∙laboració en projectes d’R+D entre empreses i grups de recerca universitaris.

El pas definitiu per crear el nou sistema espanyol de ciència i tecnologia fou la promulgació de la Llei de Foment i Coordinació general de la Investigació Científica i Tècnica de 1986, coneguda com a Llei de la Ciència. L’impuls de la Llei venia motivada en bona part per la incorporació progressiva de l’Estat a la Comunitat Econòmica Europea. La Llei establí un nou marc normatiu per a la definició, planificació, implementació i avaluació de la política científica i tecnològica a l’Estat espanyol. Un conjunt de regulacions complementàries (Llei 1986 de Patents i Llei 1987 de Propietat Intel∙lectual) van completar-ne l’arquitectura jurídica.

La Llei de la Ciència establia el desenvolupament de l’anomenat Plan Nacional de Investigación Científica y Desarrollo Tecnológico com a instrument de foment, coordinació i planificació de la recerca científica i tècnica, i creava alhora la Comisión Interministerial de Ciencia y Tecnología (CICYT) per a la seva execució i seguiment. Així mateix, es disposava la creació de dos òrgans consultius: el Consejo General de la Ciencia y la Tecnología i el Consejo Asesor para la Ciencia y la Tecnología.

El mes de juny de 1986, la Generalitat i el Parlament de Catalunya interposen un recurs d’inconstitucionalitat contra la Llei de la Ciència, en base a l’article 9.7 de l’Estatut d’Autonomia. El Tribunal Constitucional no es pronuncià fins sis anys més tard amb una sentència que impedia explícitament la transferència a la Generalitat dels recursos i centres d’R+D de titularitat estatal a Catalunya. De fet, tan sols l’any 1981 van ser transferides les competències en recerca agrària, com un àmbit dins les transferències en política agrícola. Aquest fet va permetre, com s’ha esmentat, la creació de l’IRTA. També es va transferir la competencia en oceanografia i en aquesta etapa també la Generalitat de Catalunya va ser gestora, per a tot l’Estat espanyol, del Programa de Química Fina.

Malgrat la sentència certament limitativa per a les aspiracions catalanes en matèria de política científica i tecnològica, la transferència de les competències i recursos en matèria d’ensenyament superior i universitats a la Generalitat va permetre la creació progressiva de nous centres de recerca. Es tractava habitualment de centres mixtos Generalitat-Universitat, que pretenien reforçar o impulsar determinades àrees científiques i tècniques.

3) Etapa 3 – Els fonaments d’una política científica pròpia a Catalunya (1992-2000).

La sentència del Tribunal Constitucional de l’any 1992 determina, sens dubte, l’activitat política a Catalunya en matèria de ciència i tecnologia. A partir d’aquest any, la Generalitat va iniciar un procés lent però decidit per fomentar directrius polítiques pròpies en matèria de ciència i tecnologia. En l’àmbit institucional, el mateix any es creava el Comissionat per a Universitats i Recerca com a organisme del Departament de Presidència responsable de la política universitària i de recerca i tecnologia. Amb aquesta decisió, es pretenia posar de manifest la voluntat explícita del Govern de la Generalitat per ser present en l’arena política de l’R+D i per desenvolupar mesures pròpies en matèria de ciència i tecnologia. El primer comissionat per a universitats i recerca va ser Josep Laporte, una figura molt respectada arreu i que havia estat conseller en diversos mandats. També en aquells anys es va crear la Direcció General de Recerca, on va ser nomenat Joan Albaigés, qui després va ser també comissionat.

La política pròpia s’instrumentalitzà amb l’aprovació del I Pla de Recerca de Catalunya (1993-1996) i el II Pla de Recerca de Catalunya (1997-2000). El I Pla de Recerca s’orientava més aviat cap a l’impuls d’accions complementàries i d’instruments tècnics, ja que era evident que tant el Govern central com la Unió Europea marcaven unes prioritats que incidien en bona mesura en l’activitat científica i en el desenvolupament tecnològic a Catalunya. El II Pla de Recerca recull iniciatives i instruments creats a l’anterior pla, tot i que es pot percebre una reorientació, si més no en les voluntats del document, per tal de fomentar els aspectes més vinculats a la transferència de coneixements, el desenvolupament tecnològic i la innovació, a partir de la suma d’esforços i capacitats del sector públic i el sector empresarial a Catalunya.

Com a programes del I Pla de Recerca de Catalunya destaquen la formació del personal investigador i l’increment d’equipament científic, el suport a grups de recerca consolidats, el foment de xarxes temàtiques i la creació de centres de referència. Pel que fa al II Pla de Recerca, com acabem de dir, es posa més l’accent en la recerca aplicada, l’aplicació tecnològica, la col∙laboració entre centres de recerca i universitats amb les empreses i l’intent d’inversió major dels sectors industrials i empresarials en la generació de nous productes i innovacions tecnològiques.

4) Etapa 4 – El gran impuls. La recerca científica, prioritat de Govern i estratègia nuclear d’universitats i centres de recerca (2001- 2010).

El nou segle albira el gran impuls polític a favor de la recerca científica a Catalunya, mitjançant la creació i el desplegament de diversos organismes i programes que han acabat situant l’activitat científica catalana en posicions de primera magnitud en l’àmbit europeu. Sota el lideratge polític del conseller Andreu Mas-Colell, la Generalitat pren la iniciativa en determinats àmbits per tal que la política científica doni, any darrera any, uns resultats més que satisfactoris. En aquest sentit, cal fer esment de la tasca significativa que en aquests anys (i de fet ja en les etapes anteriors) van fer grups, departaments i instituts de les universitats catalanes: van anar consolidant línies de recerca, creant grups de recerca i consolidant-los amb el pas dels anys, captant recursos externs i facilitant convenis i contractes amb tercers per fer créixer en quantitat i qualitat la recerca catalana. De fet, aquest ha estat un magnífic planter que va permetre la creació de nous centres de recerca al país, en base a l’expertesa i el bon fer de diversos grups, departaments i instituts. No se’ns escapa que bona part dels directors dels nous centres de recerca són catedràtics de les universitats, circumstància que expressa un substracte ric.

Des de la vessant planificadora, en aquests anys s’aprova i executa el III Pla de Recerca de Catalunya (2001-2004) i sobretot es posa en marxa per primer cop una confluència de les polítiques de recerca, desenvolupament tecnològic i innovació amb l’aprovació del I Pla de Recerca i Innovació (2005-2008), que culminaran amb l’anomenat Pacte Nacional per a la Recerca i la Innovació de 2008. D’acord amb el que diu el I Pla de Recerca i Innovació:

«La coordinació i la sincronització de les actuacions en els àmbits de la recerca i el desenvolupament i de la innovació són una condició necessària per a l’assoliment dels objectius finals de les polítiques que es duen a terme en aquests camps. A més, és ben coneguda la relació entre la innovació i la competitivitat empresarial, per la qual cosa la capacitat d’innovar ha esdevingut un factor imprescindible per garantir el futur del teixit productiu d’un país o territori, fet que abona la necessitat d’un pla que integri i vertebri les actuacions en el camp de la ciència i la tecnologia en les dirigides a promoure’n la transferència al món productiu com a element de suport a la innovació» (2005, pàg. 6).

Malgrat l’encertada tendència de coordinar les polítiques de ciència i d’innovació, la realitat és que aquesta coordinació es va quedar sovint en la voluntat i no pas en la integració de polítiques i programes entre departaments de la Generalitat.

El Pacte Nacional per a la Recerca i la Innovació de l’any 2008, una nova fita en aquesta etapa de foment de la recerca, va estar impulsat pel Govern de la Generalitat i subscrit per les universitats, els grups parlamentaris i les principals organitzacions empresarials i sindicals. Els reptes estratègics que contemplava el Pacte eren els de disposar del millor talent científic, innovador i emprenedor; desenvolupar i mantenir una capacitat elevada per generar i valoritzar coneixement capdavanter; innovar com a base de l’activitat productiva i de l’acció pública i social; pensar, ser i fer globalment en recerca i innovació; aconseguir que la societat catalana s’imbueixi de ciència, tecnologia i innovació; focalitzar i prioritzar la recerca i la innovació; adoptar una governança del sistema de recerca i innovació intel∙ligent, eficient i eficaç i invertir més i millor en recerca i innovació en l’àmbit públic i en el privat. Aquests reptes es concretaven, així mateix, en 26 objectius específics.

Al llarg d’aquesta dècada es creen i desenvolupen alguns dels programes de major rellevància institucional. Em refereixo principalment a la creació de la Institució Catalana de Recerca i Estudis Avançats (ICREA), la creació i el desplegament de la xarxa de nous centres de recerca de Catalunya (coordinats posteriorment per la via de la institució Centres de Recerca de Catalunya, CERCA) i el desplegament de les grans infraestructures de recerca.

També és en aquests anys (concretament el 2001) quan es crea l’Agència per a la Gestió d’Ajuts Universitaris i de Recerca (AGAUR). Amb el desplegament de l’AGAUR es va aconseguir fonamentar amb solidesa l’avaluació de la recerca (projectes, beques i ajuts) en base a peer review, així com una gestió moderna de la recerca.

Finalment, pel que fa al marc jurídic, cal fer esment de la Llei d’Universitats de Catalunya (LUC, 2003), així com de la promulgació del nou Estatut d’Autonomia de Catalunya de 2006 que, pel que respecta al que aquí ens ocupa, no ha comportat canvis substantius.

Aquesta etapa, com hem dit, comporta el desplegament d’una autèntica política científica que, amb el pas dels anys, anirà assolint un gruix d’activitat científica de qualitat i d’internacionalització més que significatius. A l’apartat 4 del present capítol es destaquen alguns dels principals resultats i la seva evolució als darrers anys.

5) Etapa 5 – Eclosió, crisi i perills de la desinversió (2011-actualitat).

Aquests darrers anys, que ens duen fins l’any 2015 i de fet fins l’actualitat, posen en evidència una doble característica que, d’entrada, pot semblar contradictòria. D’una banda, el sistema català de ciència mostra uns resultats més que significatius pel que fa a producció científica de qualitat, pel que fa a eficiència (en base als recursos relativament escassos que s’han invertit) i a internacionalització (producció científica internacional, rànquings diversos i captació de fons competitius europeus). Però, per altra banda, la crisi economicofinancera impacta de forma significativa en els recursos públics destinats a l’educació superior i la recerca, i durant un quinquenni es produeixin reduccions en els pressupostos de la Generalitat i de l’Estat, així com una manca de reposició de les plantilles de personal docent i investigador que envelleix el talent i dificulta enormement i precaritza en bona part la feina dels joves professors i investigadors. L’envelliment de les plantilles del personal docent i investigador és especialment greu a les universitats públiques catalanes, ja que l’entrada massiva de nou personal de fa unes dècades (en plena fase d’expansió del sistema universitari, amb la reconversió dels anomenats penenes i la funcionarització) fa que es concentrin ara bona part de processos de jubilació.

De fet, la teòrica contradicció entre reducció de recursos públics i sosteniment dels resultats positius s’explica en bona part per la inèrcia de les polítiques públiques en matèria de ciència i tecnologia. Com sabem, les inversions i les polítiques públiques donen fruit al llarg dels anys en el mitjà termini. Per això també cal analitzar amb molta cura els efectes que les retallades en els pressupostos públics dels darrers anys a les universitats i al sistema científic català tindran en els propers decennis, més si tenim en compte que tant Catalunya com el conjunt de l’Estat ja partien de xifres d’inversió en recerca i innovació que ens situen a la cua d’Europa i, a més, bona part dels països europeus i més avançats segueixen apostant per la ciència, la tecnologia i la innovació com a font de major progrés i competitivitat. En l’apartat 4 del present capítol queden reflectits alguns dels resultats i indicadors de l’activitat de la recerca científica catalana en aquests anys.

2.2.2. Els actors de la recerca científica a Catalunya

El panorama de la ciència a Catalunya, al llarg d’aquest tres decennis i pel que fa a la tipologia d’organismes i institucions acadèmiques i científiques, s’ha ampliat i diversificat en gran mesura. La política pública (sigui catalana, espanyola o europea) i la pròpia dinàmica del sector han anat promovent la creació i el desenvolupament d’organismes en aquests anys, comportant una major riquesa però alhora una major complexitat en la constel∙lació institucional de la ciència al país. Només observant la creació de noves universitats i nous centres de recerca en aquests anys ens podem fer una idea ben definida d’aquest increment i de la major complexitat del sistema.

En aquest sentit, els principals actors de la recerca científica en aquests anys són els següents:

Les universitats, incrementades fins el número actual de dotze entre les de titularitat pública i les de titularitat privada, i esteses per tot el territori català. Constitueixen el nucli bàsic de la recerca científica del país en tots els àmbits de coneixement i disciplines, sobretot pel que fa a les universitats públiques on la funció de la recerca forma part de la missió i l’estratègia institucional. Dins les universitats hi trobem principalment els departaments, els instituts universitaris i la multitud de grups de recerca, així com serveis científic-tècnics i instal∙lacions científiques de suport.

Els centres de recerca de Catalunya, actualment coordinats i promoguts per la institució CERCA (Centres de Recerca de Catalunya). Sens dubte, han estat els organismes que més han crescut en els darrers anys gràcies a l’impuls de la Generalitat, encara que han estat objecte de retrets per part de les universitats per la seva externalització com a centres autònoms, la qual cosa contribuïa a la seva eventual descapitalització. CERCA agrupa quaranta centres de recerca de molts àmbits del coneixement (amb un important pes de la recerca biomèdica i de la salut) i de grandària diversa.

La xarxa d’hospitals, fundacions hospitalàries d’R+D (bona part d’elles integrades com a centres CERCA) i d’altres serveis vinculats al sistema de salut català, amb un dinamisme destacat i un ecosistema entre centres assistencials, serveis de salut i recerca ric i divers en diverses àrees biomèdiques. Cal destacar també, en aquest ecosistema, la creació l’any 2006 de la Fundació públic-privada BioCat, que té com a finalitat principal impulsar l’ecosistema de la salut i les ciències de la vida a Catalunya i transformar la ciència i la tecnologia en creixement econòmic regional i en impacte social.

Els organismes públics de recerca de titularitat estatal, és a dir, els centres de recerca del Consejo Superior de Investigaciones Científicas (CSIC) de l’Estat a Catalunya. En l’actualitat constitueixen setze centres, on destaquen, entre d’altres, les àrees de la biologia i la biomedicina, l’anàlisi econòmica, l’oceanografia i les ciències ambientals, la geologia, la microelectrònica i la intel∙ligència artificial. Molts d’aquests centres es troben situats en campus de les universitats i alguns d’ells consorciats o treballant en col∙laboració amb universitats i centres de recerca CERCA.

Les grans infraestructures científiques, principalment el sincrotró Alba i el Barcelona Supercomputing Centre (BSC) (veure destacat en aquest mateix capítol, pàgines 155-162).

La Institució Catalana per a la Recerca i Estudis Avançats (ICREA), creada l’any 2001 per a captar i retenir talent investigador a Catalunya (veure el capítol específic [pàgines 372-378] i el destacat en aquest capítol [pàgines 149-154]).

La xarxa de parcs científics i tecnològics de Catalunya, que tenen com a missió principal promoure l’ecosistema de ciència i tecnologia del país i la col∙laboració entre centres públics i empreses.

El conglomerat d’estructures d’interfície públic-privat i els centres tecnològics (veure el capítol sobre la innovació i la transferència de coneixements).

Els centres d’R+D de les empreses catalanes o radicades a Catalunya.

Finalment, el conjunt d’agències del Govern i organismes similars, que han aconseguit en aquests anys professionalitzar la gestió de la recerca. Parlem principalment d’AGAUR, I-CERCA, AQU (acreditació i avaluació dels investigadors), CSUC (abans Consorci de Biblioteques Universitàries de Catalunya (CBUC) i Centre de Supercomputació de Catalunya (CESCA)). En canvi, una estructura que no ha trobat la seva missió en el sistema ni la seva funció de valor afegit ha estat la Fundació Catalana per a la Recerca i la Innovació (abans, Fundació Catalana per a la Recerca), centrada en la divulgació i el foment de la cultura científica.

2.3. La construcció del sistema de centres de recerca CERCA

Més enllà de la creació de les noves universitats i la consolidació del model universitari, el fet més rellevant en aquests anys ha estat l’impuls d’una xarxa de centres de recerca de nova creació, habitualment sota la figura jurídica de fundació o de consorci.

En el quadre adjunt es relacionen el conjunt de centres de recerca que actualment es troben actius i que són coordinats per la institució Centres de Recerca de Catalunya (CERCA). Atesa la seva importància i rellevància en aquests darrers anys, hem reservat un apartat específic del llibre per a la seva anàlisi (pàgines 354-371).

Quadre 2. Relació dels centres de recerca CERCA

9788491803744_C117.jpg 

9788491803744_C117.jpg 

9788491803744_C117.jpg 

Font: Elaboració pròpia.

¿Quines són les principals característiques dels nous centres de recerca impulsats per la Generalitat? D’acord amb documents interns de la Institució CERCA, són les següents:

Són organismes independents amb personalitat jurídica pròpia, participats per la Generalitat de Catalunya, que tenen per objecte principal la investigació científica d’excel∙lència.

Apliquen un model de gestió flexible, sobre la base d’una programació pluriennal de l’activitat, plasmada en un pla estratègic i una supervisió ex post.

Tenen una governança senzilla, basada en una direcció amb amplis poders que deriven de l’òrgan de govern del centre davant el qual responen.

Han estat dissenyats per poder disposar d’una plantilla de personal investigador dimensionada per tenir impacte internacional; estructura en grups de recerca dirigits per científics de prestigi internacional.

Desenvolupen una recerca de frontera orientada a l’impacte científic i econòmic.

Disposen de finançament estructural significatiu i estable a través de contractes programa amb la Generalitat de Catalunya i apliquen una política de captació de talent sobre la base d’una definició de la carrera científica del seu personal investigador.

Compten amb l’assessorament i l’avaluació periòdica d’un comitè científic internacional, que mira de garantir l’aplicació de pràctiques i criteris d’acord amb els estàndards internacionals.

Com hem dit, des de l’any 2010 el conjunt de centres de recerca són coordinats i impulsats per la Institució Centres de Recerca de Catalunya (CERCA). CERCA té com a finalitat el desenvolupament adequat del sistema de centres de recerca, afavorir les sinergies entre ells, la seva coordinació, millorar el posicionament i l’impacte de la recerca duta a terme, promoure la transferència de tecnologia i facilitar la interlocució amb els diferents organismes públics i privats.

Cal esmentar que de tots els centres de recerca agrupats a CERCA, n’hi ha tres que són de titularitat privada. Es tracta d’IRSICaixa, ISGLOBAL i VHIO, tots ells en l’àmbit biomèdic. Es tracta d’un model al qual cal prestar atenció ja que la titularitat privada, amb interrelacions amb l’àmbit públic, pot aportar eficiència.

En aquesta línia, cal destacar la figura de l’investigador adscrit de les universitats en els centres de recerca. Es tracta d’una figura cabdal que està a cavall entre les universitats i els centres de recerca i sense la qual no es pot explicar l’èxit dels centres CERCA. Així mateix, cal destacar també la capacitat d’absorció d’ingressos externs que han tingut els centres de recerca. Els centres, amb un finançament basal significatiu de la Generalitat, han finalment multiplicat quasi per cinc els ingressos per la via de convocatòries competitives dels diversos governs i per la via de contractes amb el sector privat.

Pel que fa als resultats més significatius, cal posar de relleu la capacitat de captació de talent que ha tingut bona part dels centres de recerca catalans, de vegades gairebé tant o més significativa que el propi programa ICREA. Així mateix, cal esmentar que en els anys de vigencia del programa europeu de recerca Horitzó 2020 i fins l’agost de 2018, els centres CERCA han captat 228 M. Aquesta xifra el posiciona fins aquesta data com el vuitè organisme de recerca que més recursos capta de la Unió Europea. Per davant només hi ha el CNRS, Max Planck, CEA, Fraunhofer, Universitat d’Oxford, Universitat de Cambridge i University College de Londres.

Finalment, és necessari posar de relleu que la creació de centres de recerca en aquests anys ha tensionat el sistema i ha generat en ocasions critiques de l’àmbit universitari. S’argumenta que la creació de centres pot descapitalitzar la recerca a les universitats i que el finançament d’aquests va en detriment del finançament de les universitats. De fet, les universitats públiques catalanes, al llarg d’aquests anys, no han aconseguit consolidar un mínim presupost per al finançament basal de la recerca universitària, fet que impossibilita una política interna efectiva de foment de la recerca. En aquesta línia, doncs, destaca com un àmbit de millora l’organització conjunta de la recerca a Catalunya, amb una major i més efectiva col∙laboració entre universitats i centres de recerca, i amb la necessitat d’un finançament públic basal per al foment de la recerca universitària.

2.4. Principals resultats i valoracions

En aquest context que hem descrit breument, cal preguntar-se quines han estat les claus de l’eclosió científica a Catalunya. Quins factors principals expliquen l’evolució certament positiva de l’activitat científica al nostre país en aquests darrers decennis.

Al meu entendre, com he exposat en d’altres ocasions (veure, per exemple, «Per què la ciència catalana té una salut de ferro?», Nació Digital, abril de 2017), han concorregut tres factors clau i dues condicions de contorn molt rellevants. En primer lloc, les universitats catalanes han estat més obertes i dinàmiques que les de la resta de l’Estat. Han assumit amb fermesa la voluntat d’esdevenir universitats de recerca en el context internacional. Ho il∙lustra el fet que avui són, tot i les limitacions normatives i organitzatives, institucions obertes a Europa i al món, amb una creixent mobilitat i una alta capacitat de treballar en projectes europeus altament competitius.

En segon lloc, s’ha consolidat una política d’incentius per a la recerca extremadament eficient. En són bon exemple els anomenats sexennis de recerca pel personal docent i investigador de tot l’Estat i la consolidació d’oportunitats per a fer recerca (convocatòries, beques i ajuts per realitzar tesis doctorals, convenis amb institucions i empreses, etc.).

En tercer lloc, s’ha establert un cert model propi de política científica, en bona part gràcies a l’impuls visionari del conseller Andreu Mas-Colell, que s’ha anat refermant fins avui dia. Aquest model se sustenta principalment en dos grans pilars: la creació de centres de recerca d’excel∙lència a partir de l’expertesa universitària i el desplegament del Programa ICREA de captació i retenció de talent. Avui dia, ICREA disposa d’un planter gens menyspreable d’investigadors de tots els camps del coneixement que duen a terme la seva recerca a 50 institucions catalanes, principalment centres de recerca CERCA i universitats (vegeu destacat específic, pàgines 149 a 154).

Aquests tres factors s’han vist emmarcats en dues condicions de contorn que els han afavorit. D’una banda, la comunitat científica ha assumit la cultura de l’excel∙lència i ha mostrat la voluntat d’homologar-se als estàndards europeus, sovint amb una dedicació extra i voluntarista del propi personal docent i investigador, com corroboren els indicadors d’eficiència del sistema. D’altra banda, les polítiques i els instruments de la Generalitat s’han mostrat constants i estables malgrat els cicles electorals i els relleus polítics dels darrers governs. S’ha anat teixint un consens polític ampli que ha permès aquesta estabilitat, amb un cert pacte d’estat per deixar fora de les disputes polítiques la ciència i els seus instruments de política pública.

A continuació esmentem breument alguns dels resultats i impactes més significatius de la recerca científica catalana en aquests anys.

La inversió pública i privada en R+D a Catalunya ha anat creixent de forma sostinguda en els anys estudiats i fins l’any 2009 i l’inici de la crisi economicofinancera. D’acord amb les xifres de l’INE (vegeu quadres 15 i 16 a les pàgines 273-274 de l’apartat 5 sobre finançament), Catalunya augmentà la inversió en R+D des de l’1,28% del PIB l’any 2002 fins al considerable 1,70% de l’any 2009. Des d’aleshores, les xifres han anat a la baixa amb la crisi, fins a arribar a l’1,46% del PIB l’any 2016. Si comparem aquestes xifres amb el conjunt de l’Estat, Catalunya es manté en el grup de comunitats autònomes capdavanteres (juntament amb la comunitat de Madrid —que, també cal dir, comptabilitza tots els centres del CSIC, d’altres organismes i empreses amb seu fiscal a la capital de l’Estat—, el País Basc i Navarra). Com a mitjana, l’Estat espanyol dedicava l’1,03% del PIB en R+D l’any 2002 i, malgrat arribar fins a l’1,40% l’any 2010, cau fins a l’1,19% l’any 2016. De fet, Espanya és el país europeu que més ha reduït la inversió en R+D en aquests darrers anys.

Pel que fa a inversió en R+D, i prenent només les dades del països europeus, observem com l’any 2016 Suècia invertia el 3,25% del PIB, i Àustria el 3,09%. Els segueixen països com Alemanya (2,94%), Dinamarca (2,87%) i Finlàndia (2,75%). Recordem que l’objectiu que fixa la Unió Europea per a l’any 2020 és arribar a una inversió del 3% del PIB. En aquesta línea, Catalunya va emprendre un camí positiu d’increments sostinguts d’inversió durant bona part dels anys estudiats, però els efectes de la crisi han estat molt durs i caldrà revertir aquesta tendencia amb augments sostinguts en els propers anys.

Pel que fa al número de doctors i la lectura de tesis doctorals, l’evolució ha estat certament positiva. Com hem vist en el capítol dedicat a la formació i la docència, mentre que el curs 1984-1985 es van llegir 316 tesis doctorals a les universitats catalanes, el curs 1999-2000 ja s’hi van llegir 1.060 i el curs 2015-2016 s’hi va arribar a la xifra 3.342 tesis doctorals (tot i que aquest curs es van llegir una quantitat extraordinària de tesis degut a un canvi de marc legal). Sens dubte, els doctorands i els joves doctors són la saba nova que permet fer créixer l’activitat científica del país. I iniciatives com el Pla de Doctorats Industrials haurien d’ajudar en bona mesura a inserir bona part d’aquests doctors en empreses i organismes per tal d’augmentar les seves capacitats d’innovació i de competitivitat.

El següent gràfic ens ajuda a mostrar la tendència certament positiva en la producció científica a Catalunya. Només entre els anys 2004 i 2015 s’han més que doblat les publicacions científiques del sistema universitari català. Al mateix temps, l’augment de les publicacions en revistes d’impacte (primer quartil) és espectacular, passant de 3.031 l’any 2004 a 8.998 l’any 2015. Finalment, aquest augment significatiu en quantitat i en qualitat ve acompanyat d’un increment significatiu dels articles en col∙laboració internacional, fet que mostra la capacitat d’obertura i de cooperació internacional creixent del sistema de ciència català.

Gràfic 7. Publicacions científiques del sistema universitari català (2004-2015)

9788491803744_C118.jpg 

Font: Generalitat de Catalunya, Secretaria d’Universitats i Recerca.

Seguint amb la producció científica de les universitats catalanes, el següent quadre ens mostra la seva posició en el conjunt de les universitats de l’Estat segons impacte i producció científica en els anys 2010-2014. S’observa com quatre universitats catalanes encapçalen el rànquing de l’Estat si mesurem l’impacte mitjà normalitzat de les publicacions, seguides per cinc universitats més en posicions destacades.

Quadre 3. Visualització de les universitats espanyoles segons impacte i producció científica 2010-2014

9788491803744_C119.jpg 

9788491803744_C119.jpg 

Font: Informe CYD 2015. La contribución de las universidades españolas al desarrollo.

Així mateix, el següent quadre mostra la producció científica de les universitats, centres de recerca i hospitals catalans en el rànquing mundial d’institucions de recerca pels anys 2010-2014.

Quadre 4. Visualització d’institucions catalanes en el rànquing mundial d’institucions de recerca segons producció científica. 2010-2014

9788491803744_C120.jpg 

9788491803744_C120.jpg 

Font: Informe CYD 2015. La contribución de las universidades españolas al desarrollo.

Una altra dada significativa és la de la producció científica del personal docent i investigador de les universitats públiques espanyoles, comptabilitzat com a equivalents a jornada completa (EJC). El gràfic següent mostra els resultats de les universitats públiques catalanes respecte a la resta d’universitats públiques de l’Estat per a l’any 2015, i en destaca la bona posición del conjunt d’universitats catalanes en publicacions per PDI (EJC).

Gràfic 8. Publicacions per personal docent i investigador (EJC) de les universitats públiques espanyoles. Any 2015

9788491803744_C121.jpg 

Font: Indicadors de recerca i innovació de les universitats públiques catalanes. Informe 2016 a partir de Web of Science. Data d’extracció: 31/06/2016. Les dades del PDI (EJC) s’han obtingut del Sistema Integrat d’Informació Universitària (SIIU).

Finalment, el següent gràfic ens mostra l’impacte de la producció científica als països de la Unió Europea-15, tenint en compte la inversió en R+D (sectors educació superior i govern) respecte al PIB. Un cop més, la posició de Catalunya, certament positiva, demostra l’eficiència del sistema: amb recursos escassos s’aconsegueix un impacte científic més que meritori.

Gràfic 9. Despesa en R+D (educació superior i govern) respecte al PIB i impacte de la producció científica als països de la UE-15. 2010-2014

9788491803744_C122.jpg 

Font: Indicadors de recerca i innovació de les universitats públiques catalanes. Informe 2016 a partir de l’Informe CYD 2015. La contribución de las universidades españolas al desarrollo (impacte normalitzat) i Eurostat percentatge de despesa en R+D sobre el PIB) Eficiència – Gràfic Impacte versus despesa en R+D (Informe Indicadors R+I, ACUP 2015, pàg. 35)

Una darrera dada que ens mostra la vitalitat del sistema de ciència català és la referida a la captació de fons en convocatòries competitives de la Unió Europea. Ens referim principalment als diversos Programes Marc d’R+D+I de la Unió Europea, l’actual Programa Horitzó 2020 i les convocatòries anuals del Consell Europea de Recerca (ERC, European Research Council). El següent gràfic ens mostra el creixement espectacular en la captació de fons de Catalunya en els diversos Programes Marc europeus (des de l’any 1990 fins l’any 2013).

Gràfic 10. Milions d’euros (M) captats per Catalunya en els successius Programes Marc d’R+D de la Unió Europea

9788491803744_C123.jpg 

Font: Generalitat de Catalunya. Secretaria d’Universitats i Recerca.

Pel que fa a les beques i els ajuts del Consell Europeu de Recerca (ERC), els resultats des centres de recerca i les universitats catalanes són molt positius, més tenint en compte que es tracta de convocatòries altament competitives. Per exemple, prenent només com a referència els ajuts Proof of Concept entre els anys 2011-2016, en valors absoluts Catalunya se situa en cinquena posició en captació d’aquests fons, per damunt de països amb llarga tradició científica com França i Suïssa. Si prenem aquestes mateixes dades en valors relatius per milió d’habitants, Catalunya ocuparia la primera posició de la Unió Europea.

Els resultats positius de l’activitat científica catalana són, doncs, més que significatius en aquests anys. La recerca científica, com hem dit, ha passat de ser testimonial i reduïda a uns pocs grups de recerca, a esdevenir homologable en resultats i impacte (que no en recursos) al panorama europeu i dels països avançats. I, el que també és molt rellevant, en un temps històric rècord.

És obvi que no tot ha estat flors i violes i que persisteixen alguns problemes greus: l’escassa inversió pública i privada en recerca i innovació n’és el més visible. Malgrat els propòsits dels diversos governs, reflectits als Plans de Recerca i Innovació i al Pacte Nacional per a la Recerca i la Innovació, els pressupostos públics no han reflectit els propòsits polítics. Fins i tot han sofert reduccions pressupostàries significatives en l’etapa més dura de la crisi economicofinancera dels darrers anys.

A aquest fet s’hi suma una problemàtica greu, que també s’ha agreujat en els darrers anys del període: es tracta del progressiu envelliment de les plantilles de personal docent i investigador i de les dificultats dels joves investigadors per estabilitzar-se amb condicions mínimes de dignitat i perspectiva laboral.

D’acord amb l’aleshores conseller Andreu Mas-Colell,

«la característica demogràfica dominant es pot resumir en una paraula: envelliment —a un ritme, a les universitats, de mig any per any: molt alt, per tant. A més, la distribució d’edat és poc uniforme i en els propers deu anys ens jubilarem relativament pocs. Tots ho sabem: hi ha un tap a les nostres estructures d’investigació, un tap que crea angoixa i desmoralització. Un tap que, malauradament, allunya de la vocació científica molts joves ben dotats per a la investigació i la ciència. La falta d’il∙lusió ens pot portar a perdre una generació de científics» (2002, pàg. 22).

Mas-Colell ho escrivia l’any 2002, quan tot just es començava a copsar la gravetat del problema que s’ha agreujat enormement en els darrers anys.

Efectivament, estem assistint a un envelliment greu de la piràmide universitària i científica, agreujada en els darrers anys de la crisi per la impossibilitat de reposició de places i l’escassetat de recursos. La carrera acadèmica i científica dels joves és extremadament dura: una cursa llarguíssima, plena d’obstacles i precarietats que sovint provoca la pèrdua de talent. Ens cal, amb urgencia, planificar el relleu generacional de la universitat i la ciència catalana, facilitant el progrés dels científics i acadèmics joves. Elles i ells són els encarregats de consolidar la revolució científica que ha dut a terme el país en els darrers trenta anys. I de que la recerca científica faciliti la innovació del teixit industrial i econòmic del país.

Entre els problemes a resoldre i els reptes del sistema de ciència català podem esmentar també els següents:

La necessitat que les universitats disposin d’un finançament basal per a la promoció de la recerca i per poder fer, de forma efectiva, política científica al si de la universitat entre els seus grups, departaments i instituts.

Augmentar l’activitat científica entre el conjunt del personal docent i investigador de les universitats. Encara avui hi ha un percentatge alt de PDI que no és actiu en recerca (comptabilitzat en trams de recerca vius). Pel que fa al PDI amb títol de doctor, aquest ha augmentat en els darrers anys fins al 93% l’any 2016 pel que fa al PDI permanent, però encara es manté en xifres moderades pel que fa al PDI no permanent: tan sols el 34,2% del PDI no permanent tenia l’any 2016 el títol de doctor.

La incorporació pendent de les dones investigadores. Encara no s’ha normalitzat la proporció de projectes i grups de recerca liderats per dones; un repte que cal afrontar activament, no només fent plans de gènere, ja que segur que les dones faran créixer la recerca catalana quan es normalitzi la seva situació.

Pel que respecta a l’arquitectura institucional de la ciència a Catalunya, la governança s’ha fet més complexa per l’aparició de nous actors institucionals: centres de recerca, hospitals i fundacions hospitalàries per a la recerca, centres tecnològics (EURECAT), parcs científics, el recent Barcelona Institute of Science and Technology, etc. Cal treballar amb especial cura les interrelacions entre universitats i centres de recerca per tal d’establir mecanismes per a la seva col∙laboració efectiva, la generació de projectes i l’ús conjunt d’infrastructures, per a la mobilitat del seu personal i per la comptabilització de la producció científica.

En aquesta línea, caldrà avaluar amb molt deteniment si és sostenible pel país comptar amb quaranta centres de recerca. Algunes veus advoquen per reduir aquesta xifra de forma significativa per tal d’apostar per centres d’excel∙lència i reconeixement internacional, i fusionar-ne alguns i integrar-ne d’altres dins les estructures universitàries.

L’estructura organitzativa de les universitats, força rígda i burocrática, deixa poc marge de maniobra a l’hora de cercar mecanismes de flexibilitat per adaptar les línies i grups de recerca a la realitat actual, on la característica és el constant dinamisme d’una ciència i una tecnología en transformació, la necessitat de majors graus d’interdisciplinarietat i la necessitat d’adaptar-se a noves demandes i necessitats socials.

Finalment, caldria repensar d’arrel la funció de la Fundació Catalana per a la Recerca i la Innovació. El seu impacte passat i actual en el sistema és molt residual, tot i que pot ser un instrument útil per a la consolidació del sistema de ciència català.

DESTACAT 3

La Institució Catalana de Recerca i Estudis Avançats (ICREA)

Descripció

ICREA és una fundació sense ànim de lucre finançada pel govern de la Generalitat. Va ser creada l’any 2001 amb la finalitat d’enfortir el sistema de recerca català.

El Departament d’Innovació, Universitats i Empresa i la Fundació Catalana per a la Recerca i la Innovació (FCRI) pretenien, aleshores, superar les rigideses del sistema de recerca, que feia molt difícil que investigadors de fora del sistema poguessin treballar a Catalunya. Per donar resposta a aquesta situació es crea ICREA, amb l’objectiu d’atreure talent a través de la contractació de científics d’alt nivell d’arreu del món.

Gràcies a una estructura mínima i flexible —actualment compta amb un equip format per un director i cinc persones— i uns procediments de selecció i contractació rigorosos, ICREA aconsegueix captar investigadors d’excellència de totes les disciplines científiques, tecnològiques, socials i humanístiques per a que s’estableixin a Catalunya.

El procés de selecció d’ICREA és una peça clau del sistema; es tracta d’escollir qui es considera que té un major impacte en les diferents disciplines i camps. Aquesta selecció es basa en l’opinió d’experts internacionals que es guien per criteris d’excel∙lència i lideratge científics. Hi ha cinc panells d’avaluació, que abracen totes les àrees de coneixement, i la selecció depèn essencialment del reconeixement d’excel∙lència per part d’aquests experts, fugint de mesures quantitatives vinculades exclusivament a la producció acadèmica.

Als investigadors seleccionats se’ls ofereix un contracte permanent, equivalent al de catedràtic a efectes acadèmics a universitats i centres de recerca catalans. Un cop contractats, els investigadors ICREA es dediquen exclusivament a la recerca, estant exempts quasi sempre de tasques docents i administratives.

A partir de l’any 2008 es va ampliar la convocatòria amb la creació d’un nou programa, anomenat ICREA Acadèmia, que té com a objectiu premiar la recerca d’excel∙lència realitzada pels professors de les universitats catalanes. Es tracta d’un suport financer a investigadors ja establerts a Catalunya perquè puguin intensificar la seva activitat científica. El premi ICREA Acadèmia té una durada fixa de cinc anys i una dotació de 50.000  anuals dividida en tres parts: 25.000  directament destinats a l’investigador, 20.000  adreçats a intensificar l’activitat de recerca pròpiament dita i 5.000  per cobrir despeses administratives de les universitats. En la majoria dels casos els 20.000  d’intensificació a la recerca s’adrecen a contractar professorat que eximeix als investigadors de la realització de tasques de docència, o a la contractació d’assistents d’investigació.

Convocatòries ICREA

9788491803744_C124.tif 

Font: ICREA

Resultats

En 16 anys ICREA s’ha convertit en un referent de qualitat investigadora, millorant la quantitat, la qualitat i la dimensió de la recerca científica que es duu a terme a Catalunya. Anualment pot arribar a atreure uns 200 investigadors/es dels quals se’n selecciona una desena.

9788491803744_C125.jpg 

9788491803744_C126.jpg 

9788491803744_C127.jpg 

Font: ICREA, Memòria 2016.

Actualment hi ha 258 investigadors/es ICREA, de 28 nacionalitats diferents. Es tracta majoritàriament d’homes (només 2 de cada 10 ICREA són dones) entre 40 i 54 anys.

Per la seva banda, el programa ICREA Acadèmia ha atorgat 209 guardons d’intensificació a la recerca, de les quals 113 són encara actius.

Els professors d’investigació ICREA treballen a les institucions que millor s’adapten a la seva recerca. En total hi ha 49 institucions d’acollida: 9 universitats, 27 centres de recerca CERCA, 9 centres del CSIC i 4 centres de recerca d’altres institucions. Per la seva banda, en el programa ICREA Acadèmia hi participen investigadors de les 7 universitats públiques catalanes.

Una de les característiques d’ICREA és que s’adreça a totes les àrees de coneixement i disciplines, i hi estan representades tant les ciències considerades «dures» com les humanitats i les ciències socials. Tot i això, les més representades són les ciències de la vida i les ciències experimentals i matemàtiques, amb gairebé 6 de cada 10 investigadors ICREA dedicats a aquestes disciplines.

En 15 anys, el cost acumulat dels salaris d’ICREA és de 210 M. En aquest període els investigadors ICREA han contribuït a generar 581 M en ajuts, dels quals una part molt important provenen d’ajuts de la Comissió Europea (majoritàriament ajuts del European Research Council). Per disciplines, les àrees de medicina i ciències de la vida són les que han generat més fons de recerca, seguides de les ciències experimentals i les matemàtiques, coincidint amb les disciplines on hi ha major presència d’investigadors ICREA. De mitjana, durant l’any 2016 cada investigador/a ICREA va atreure a Catalunya 288.000  de finançament extern, la qual cosa equival, aproximadament, a quatre vegades el seu cost. Avui dia, els investigadors ICREA participen en 23 spin-offs que han captat més de 90 M d’inversors d’arreu del món.

La recerca realitzada en el marc de l’ICREA també contribueix a generar llocs de treball, tots ells altament qualificats. Actualment hi ha 1.675 investigadors/es involucrats en els equips de recerca liderats per ICREAs, dels quals el 76% són doctorats o post-doctorats. Així mateix, durant el 2016 cada investigador/a ICREA va contribuir a mantenir una mitjana de 6,5 llocs de treball.

Impacte econòmic ICREA

9788491803744_C128.jpg 

Font: ICREA Memòria 2016.

Pel que fa a la producció científica, els articles publicats per investigadors/es ICREA van ser citats 2,5 vegades més que la mitjana de citacions habituals en cada disciplina. En aquest cas, les ciències experimentals i les matemàtiques i enginyeries són les àrees amb major nombre de publicacions.

9788491803744_C129.jpg 

Font: ICREA Memòria 2016.

Valoració

La valoració d’ICREA és certament positiva, en tant que ha permès incorporar investigadors i investigadores d’alta qualificació a les universitats i centres de recerca catalans, i ha contribuït a augmentar la visibilitat i la reputació internacionals del sistema de recerca català.

L’any 2012 ICREA va encarregar una avaluació externa del seu impacte, on es destaquen tant les fortaleses com les seves debilitats i aspectes a millorar. Globalment, ICREA ha permès superar les limitacions del sistema de reclutament d’investigadors, i al llarg dels anys ha estat capaç tant d’atreure un volum important d’investigadors d’alt nivell, com d’involucrar a institucions de recerca interessades en acollir-los.

La contribució dels ICREA al sistema de recerca català és indubtable: han atret nivells significatius de finançament per a la recerca, han demostrat una taxa d’èxit excepcionalment alta a l’hora d’aconseguir els prestigiosos ajuts de l’European Research Council i han generat una gran quantitat de publicacions científiques, que aconsegueixen mantenir el seu impacte posteriorment a la seva publicació. Així mateix, els ICREA han contribuït a la creació de noves línies i grups de recerca i a la contractació de nous investigadors/es.

A més, a través de les seves xarxes professionals, els investigadors/es ICREA a les universitats i centres de recerca catalans han enriquit les connexions entre el sistema de recerca català i la comunitat investigadora internacional, augmentant les oportunitats de col∙laboració, finançament i atracció de més investigadors/es internacionals a Catalunya.

Un altre dels impactes d’ICREA és que ha contribuït a un canvi de cultura de la recerca a Catalunya, posant de manifest la possibilitat d’implantar un sistema més flexible de reclutament i contractació d’investigadors. Es tracta, però, d’una solució parcial centrada en l’excel∙lència, per la qual cosa encara calen més canvis per fer que el sistema català de recerca sigui realment competitiu a nivell internacional. En aquest sentit, l’informe d’avaluació elaborat per Technopolis (2011) considera que ICREA no constitueix una solució a llarg termini perquè, sense més canvis en el sistema, es corre el risc que esdevingui un pedaç, que dóna solució a una part del problema però que no el resol completament, amb la qual cosa es perdria l’oportunitat d’implantar un nou model, a partir del canvi de mentalitat que ja ha tingut lloc gràcies als bons resultats demostrats per ICREA al llarg d’aquests anys.

DESTACAT 4

Grans instal∙lacions científiques

Descripció

Catalunya disposa de diverses instal∙lacions científiques que a més de dur a terme recerca avançada serveixen de suport al personal investigador posant a la seva disposició els mitjans tecnològics necessaris per a desenvolupar-la. Es tracta de grans instal∙lacions, recursos, equipaments i serveis úniques, que estan dedicades a la recerca i al desenvolupament tecnològic d’avantguarda.

Per les seves característiques són instal∙lacions amb uns costos d’inversió, manteniment i funcionament molt elevats. Es tracta, per tant, d’infraestructures estratègiques de titularitat pública obertes als equips d’investigació d’institucions i empreses tant públiques com privades nacionals i internacionals.

El Barcelona Supercomputing Center (BSC)

Una d’aquestes instal∙lacions és el Barcelona Supercomputing Center – Centro Nacional de Supercomputación (BSC), un centre especialitzat en computació d’altes prestacions, que compta amb un dels supercomputadors més ràpids i amb més capacitat de processar informació d’Europa: el MareNostrum.

El BSC és un consorci públic format pel Govern central, la Generalitat de Catalunya i la Universitat Politècnica de Catalunya (UPC), i va iniciar la seva activitat l’any 2005. El seu predecessor va ser el Centre Europeu de Paral∙lelisme de Barcelona (CEPBA), creat l’any 1991 pel Departament d’Arquitectura de Computadors de la UPC i altres cinc departaments de la mateixa universitat amb una elevada demanda de computació.

La funció del BSC és doble: oferir infraestructures i servei en supercomputació als científics europeus i a la indústria, i generar coneixement i tecnologia per transferir-los a la societat.

A banda d’infraestructura al servei de la ciència i l’enginyeria, el BSC és també un centre de recerca de primer nivell amb, a dia d’avui, més de 400 científics que investiguen en els camps de les ciències de la computació, les ciències de la vida, les ciències de la terra i les aplicacions computacionals en ciència i enginyeria. La recerca del BSC es financia en la seva major part a partir de projectes competitius. És la segona entitat catalana per la seva participació en projectes europeus del programa H2020, després de la Universitat Politècnica de Catalunya, i manté col∙laboracions amb el sector empresarial i industrial.

Com a infraestructura, el BSC gestiona el MareNostrum (nom genèric que es dóna a les successives versions del superordinador principal) i dóna suport als científics en el seu ús, ajudant-los a millorar les seves aplicacions per a obtenir millors resultats en la seva recerca.

El MareNostrum és el superordinador més potent d’Espanya i s’utilitza pràcticament en totes les disciplines científiques, des de l’astrofísica a la física de materials, la biomedicina, l’enginyeria o la indústria. Entre els projectes que s’executen al MareNostrum n’hi ha de recerca sobre el canvi climàtic, les ones gravitacionals, la vacuna contra la sida i noves teràpies de radiació contra el càncer, així com simulacions sobre la producció d’energia de fusió, entre d’altres.

Un dels elements que caracteritza el MareNostrum és la seva ubicació. El superordinador està situat dins una antiga capella a la Torre Girona de Barcelona. El joc de contrastos entre l’antic edifici religiós i la infraestructura tecnològica fa que sovint sigui esmentat com el centre de dades més bonic del món i li ha fet merèixer el guardó que donen els Datacenter Dynamics (DCD) Awards en aquesta categoria. També ha estat nomenat per experts «el superordinador més divers» del món per l’arquitectura heterogènia de MareNostrum 4, un superordinador instal∙lat el 2017 que combina clústers de diferents tecnologies: un clúster més gran pensat per donar servei a tot tipus d’investigacions (amb arquitectura de propòsit general) i tres clústers de tecnologies en desenvolupament, que tenen com a objectiu poder testejar les noves eines que proposa la indústria.

El BSC és membre de primer nivell de la iniciativa Partnership for Advanced Computing in Europe (PRACE), una infraestructura paneuropea de computació d’altes prestacions (HPC) formada per diversos supercomputadors de nivell 0 distribuïts per tota Europa (entre ells el MareNostrum). Aquesta xarxa proporciona serveis de computació excepcionals i permet realitzar recerca de primera classe en sistemes de categoria mundial. A través de PRACE, els científics i tecnòlegs europeus compten amb accés a supercomputadors que els permeten continuar sent competitius en l’àmbit internacional.

El sincrotró Alba

Una altra de les grans instal∙lacions existents a Catalunya és el sincrotró Alba. Es tracta d’una infraestructura científica que alberga un complex d’acceleradors d’electrons per produir llum de sincrotró. Aquesta llum permet visualitzar l’estructura atòmica i molecular dels materials i s’utilitza per estudiar la configuració íntima dels àtoms i de les molècules que els formen, i analitzar-ne les característiques i possibles utilitats.

A nivell organitzatiu, l’Alba està cofinançat a parts iguals per les administracions espanyola i catalana i compta amb un comitè científic assessor format per experts de prestigi internacional en el camp de la radiació sincrotró, que assessora a la direcció científica de l’Alba en aspectes estratègics amb l’objectiu de garantir la qualitat i rellevància de la recerca desenvolupada en aquesta gran infraestructura.

El primer intent per construir un sincrotró a Espanya data de 1990. Finalment, el 2003 es va constituir el consorci públic per a la Construcció, Equipament i Explotació del Laboratori de Llum Sincrotró (CELLS), format pel Ministerio de Ciencia y Tecnología i la Generalitat de Catalunya per mitjà del Departament d’Universitats, Recerca i Societat de la Informació. El sincrotró Alba es va ubicar a Cerdanyola del Vallés i es va posar en funcionament l’any 2012. Actualment, l’Alba disposa de vuit línies de llum operatives, que comprenen tant els raigs X tous com els raigs X durs, i que es destinen principalment a les biociències, la matèria condensada (nanociència i propietats magnètiques i electròniques) i la ciència dels materials.

Gràcies a aquesta tecnologia, els científics i investigadors disposen d’una eina potent per analitzar els materials amb gran precisió. Les aplicacions del sincrotró són molt diverses i resulta útil per a diferents tipus de camps: des de l’estudi de les estructures biològiques i les proteïnes fins a l’anàlisi de virus i bactèries, la creació de nous fàrmacs, el disseny de nous materials, l’estudi de fòssils o la restauració de pintures antigues.

Resultats

Tant el supercomputador MareNostrum com el sincrotró Alba són instal∙lacions que impliquen, per la seva envergadura i complexitat, una inversió molt elevada, tant en la seva construcció com en el seu manteniment. Això fa que sigui indispensable garantir el seu impacte tant a nivell econòmic com científic.

Les dades de funcionament d’ambdues instal∙lacions donen fe de la seva rellevància i del seu caràcter estratègic per a la recerca no només a nivell català o espanyol sinó també a escala europea.

El Barcelona Supercomputing Center (BSC)

El MareNostrum és el superordenador més potent de l’Estat. Es tracta de 7 sistemes de nivell 0 disponibles actualment per als científics europeus i, segons el darrer rànking del Top500 ocupa el lloc 16 a nivell mundial com a supercomputador més potent i el quart a nivell europeu.

9788491803744_C130.jpg 

Font: El BSC-CNS en números. Barcelona Supercomputing Centre.

En l’actualitat, el BSC compta amb 43 grups de recerca i 150 projectes en execució, dels quals 103 formen part del programa H2020 de la Comissió Europea.

L’activitat investigadora es reflecteix en les publicacions, amb 234 publicacions d’accés obert l’any 2017, 177 articles a revistes de les quals 89 són del primer quartil, i 93 articles de conferències. D’altra banda, l’any 2017 hi havia al BSC 91 tesis doctorals en marxa.

Quant al paper del BSC en la transferència de tecnologia, l’any 2017 hi havia 11 patents aprovades o pendents d’aprovació, quatre spin-offs generades i diferents col∙laboracions amb companyies privades, que es van materialitzar en cinc centres conjunts i 26 col∙laboracions bilaterals amb empreses.

El BSC compta amb un pressupost anual de 39 M i un equip format per 529 persones, el 75% de les quals és personal científic.

L’any 2017 el personal del BSC va superar la xifra simbòlica de 500 treballadors i col∙laboradors, provinents de més de 45 països, persistint en l’objectiu d’atracció de talent. També cal destacar que la Comissió Europea va concedir al BSC un programa COFUND per contractar 20 nous post doctorats durant els següents cinc anys, la qual cosa afavorirà aquest objectiu. Així mateix, el segell de qualitat de Recursos Humans HRS4R ha estat renovat.

9788491803744_C131.jpg 

Font: El BSC-CNS en números. Barcelona Supercomputing Center.

El sincrotró Alba

Alba és avui dia una de les millors fonts de llum de sincrotró del món. Ofereix servei a més de 1.500 investigadors de la comunitat acadèmica i del sector industrial cada any, procedents tant de l’Estat espanyol com d’altres països.

Des de la seva posada en marxa, les hores de funcionament del sincrotró no han deixat d’incrementar-se. L’activitat general d’Alba se situa al voltant de les 6.000 hores anuals. Per altra banda, el servei cobreix poc més de la meitat de les propostes presentades i, tot i que la situació de crisi econòmica que es va iniciar el 2008 va impedir complir amb el pla de creixement inicial, en aquests moments ja ha entrat en operació una nova línia, n’hi ha quatre en construcció i altres de definides per tal d’ampliar la capacitat d’aquesta instal∙lació.

9788491803744_C133.jpg 

Font: Sincrotró Alba.

9788491803744_C132.jpg 

Font: Sincrotró Alba.

Valoració

Disposar d’aquestes grans instal∙lacions permet al sistema de recerca català ser competitiu a nivell internacional. Instal∙lacions com el MareNostrum o el sincrotró Alba permeten dur a terme recerques que d’altra manera no es podrien realitzar.

Per altra banda, aquests recursos són claus per atraure i retenir talent. Els serveis de supercomputació estan disponibles tant per als científics espanyols com per als europeus, qui, gràcies als programes de mobilitat, poden treballar en aquestes instal∙lacions juntament amb els experts catalans en supercomputació, promovent d’aquesta manera la cooperació entre equips investigadors a nivell nacional i internacional.

Finalment, les grans instal∙lacions de recerca contribueixen a promoure la col∙laboració entre la universitat i l’empresa, posant a la disposició de les companyies no només els equips sinó també el coneixement de la universitat per avançar en R+D+I.

DESTACAT 5

Suport als grups de recerca catalans (SGR)

Descripció

Un dels reptes de la política científica recollits en el Pacte Nacional per a la Recerca i la Innovació (PNRI) és la promoció del sistema de recerca i innovació català i l’impuls de la recerca a nivell internacional. Els grups de recerca de Catalunya, com a agents clau del sistema de recerca i innovació, tenen un paper fonamental per al desenvolupament d’aquests objectius.

El suport a grups de recerca ha representat un dels principals complements per a la promoció i finançament de l’R+D+I a Catalunya durant anys. Aquest suport està gestionat actualment per l’Agència de Gestió d’Ajuts Universitats i de Recerca (AGAUR), de la Generalitat de Catalunya, qui finança ajuts plurianuals per donar suport a les activitats dels grups de recerca (SGR).

Amb aquests ajuts es persegueixen dos objectius complementaris. Per una banda, les convocatòries SGR neixen amb l’objectiu de definir el mapa de la recerca a Catalunya. I, per l’altra, es vol donar suport a la recerca d’alt nivell i competitiva a escala internacional. Els ajuts estan adreçats als grups de recerca de les universitats del sistema universitari de Catalunya, els centres públics i privats i les fundacions hospitalàries que tinguin com activitat principal la recerca i que tinguin seu a Catalunya. I, a partir de l’any 2017, la convocatòria presenta tres modalitats de grups (consolidats, preconsolidats i emergents), els quals poden ser reconeguts i finançats o només reconeguts.

Els grups de recerca consolidats són grups amb una trajectòria estable i consolidada, amb resultats de recerca reconeguts i amb impacte. Els investigadors que conformen aquests grups han de tenir una trajectòria conjunta de, com a mínim, tres anys, que els hagi permès desenvolupar una activitat científica estable amb resultats i aportacions reconegudes dins el seu àmbit. Els grups de recerca emergents són, per la seva banda, grups amb una trajectòria breu de treball conjunt però amb potencial per esdevenir grups de referència consolidats en el seu àmbit.

Es tracta de nous grups liderats per investigadors amb una trajectòria científica màxima de 12 anys o que s’hagin incorporat com a personal investigador al sistema català durant els darrers quatre anys. Un grup de recerca només pot tenir la condició d’emergent durant el període d’una convocatòria. Els grups de recerca preconsolidats són grups que han obtingut el reconeixement d’emergents en una convocatòria anterior i que encara no poden presentar-se a la modalitat de consolidats.

Així mateix, la convocatòria diferencia entre dues opcions de participació: opció de reconeixement o opció d’avaluació científica.

Els grups que volen ser reconeguts com a grup de recerca del sistema català han de passar una validació tècnica en base a una sèrie de requisits prèviament especificats i que tenen a veure amb la seva composició, l’activitat de recerca que realitzen i, en el cas dels grups consolidats, la direcció de tesis doctorals. L’accés al procés d’avaluació científica permet optar a obtenir finançament per als grups de recerca que els permeti per complementar els recursos que no s’obtenen en altres convocatòries competitives.

Resultats

El nombre de grups, en concordança amb la mateixa evolució de la recerca, ha anat creixent de forma continuada durant els successius Plans de Recerca del Govern.

Des de l’any 1993 s’ha reconegut un total acumulat de 6.958 grups, els quals han passat de 269 a la primera convocatòria a 1.744 a la darrera. El major increment es va produir l’any 2005, amb 613 grups nous, moment en què s’obren noves línies d’actuació dirigides a incrementar els grups de recerca, tant quantitativament com qualitativament. Des d’aleshores el creixement s’ha mantingut any rere any, mostrant un increment sostingut al llarg de tot el període.

9788491803744_C134.jpg 

Font: AGAUR.

A la darrera convocatòria de 2017 es van aprovar 1.744 grups de recerca, 92 grups més que a la convocatòria 2014. D’aquests, el 78% va optar pel finançament i el 22% pel reconeixement. Finalment, el 37% del total va resultar finançat. Així mateix, 8 de cada 10 eren grups de recerca consolidats. La comparativa amb edicions anteriors mostra també que el 49% dels grups emergents presentats al 2014 van passar a pre-consolidats al 2017.

L’import total destinat a aquesta convocatòria va ser de 23,2 M per al període 2017-2019.

9788491803744_C135.jpg 

Font: AGAUR.

9788491803744_C136.jpg 

Font: AGAUR.

Per àmbits, els grups de recerca en ciències mèdiques i de la salut van ser els més nombrosos, seguits de ciències socials, i d’enginyeria i arquitectura, amb el 21% i el 18% dels grups respectivament. En canvi, les humanitats, les ciències i les ciències de la vida són les menys freqüents.

9788491803744_C137.jpg 

Font: AGAUR.

Valoració

La convocatòria de grups de recerca reconeguts ha comportat beneficis per a tots els actors implicats.

Per a la Generalitat de Catalunya ha representat, des d’inici dels anys noranta, una eina per disposar d’un mapa de grups de recerca que treballen a Catalunya i, a la vegada, una eina per aplicar polítiques universitàries i de govern que han tingut repercussions en els grups. Així mateix, els grups han servit com a indicador necessari per promoure l’aplicació de les polítiques en R+D+I, per dur a terme una recerca capdavantera en el marc científic internacional.

Des de la perspectiva de les universitats, participar en les convocatòries SGR els permet figurar en el mapa de grups de recerca a Catalunya, donant visibilitat als seus equips de recerca tant a escala nacional com internacional. A la vegada, l’estructura i l’avaluació dels grups els dota d’informació per a les seves pròpies polítiques d’R+D+I.

Pel que fa als equips investigadors, la participació en les convocatòries SGR els ha permès obtenir finançament per a la realització de les seves recerques. SGR cobreix un ampli ventall de conceptes de despesa que normalment no es poden finançar per altres vies. A més, el reconeixement com a Grup de Recerca els permet accedir a convocatòries de l’AGAUR, com ara la d’ajuts per a la contractació de personal investigador predoctoral (FI) o al Pla de Doctorats Industrials.

Els SGR han contribuït a mantenir la recerca activa en totes les universitats, ajudant a consolidar grups de recerca, a crear sinèrgies entre departaments —tant de la mateixa institució com de col∙laboracions interuniversitàries— per poder constituir grups suficientment grans per accedir a les convocatòries i, en definitiva, a promoure la recerca en tot el sistema facilitant, d’aquesta manera, l’aparició de grups de recerca punters. Malauradament, no es disposa d’una avaluació sistemàtica que permeti avaluar l’impacte d’aquestes polítiques en el sistema universitari català, així com disposar de dades que permetin visualitzar la contribució dels SGR a la competitivitat del sistema de recerca català.

3. Innovació i transferència de coneixements. La tercera missió universitària. Abast i limitacions

3.1. Introducció

A les darreres dècades, en el context europeu i internacional, s’han aportat evidències sobre els impactes positius que la formació i la recerca científica tenen pel progrés de les societats i de les economies. Es fa palesa, així, la importància clau que els sistemes educatius, la recerca i el desenvolupament tecnològic tenen com a base de creixement econòmic i de progrés social en una visió holística de la innovació.

En aquesta línia, les polítiques públiques han posat cada cop més l’accent en una recerca que ajudi a resoldre necessitats socials o de determinada regió o país. En l’àmbit europeu s’ha fet sovint esment a l’anomenada paradoxa europea, per la qual el continent és robust en la generació de ciència bàsica però certament feble en la translació de la ciència en valor social i competitivitat del teixit empresarial.

En l’àmbit universitari, tot això s’enquadraria en el que s’anomena comunament la tercera missió de les universitats. Més enllà de les clàssiques funcions de formació (primera missió) i de recerca científica (segona missió), les institucions universitàries també poden fer contribucions significatives per a la millora del seu entorn (geogràfic, econòmic, social) i, per tant, poden implicar-se directament en activitats i projectes de millora i de transformació a escala local/regional. Les universitats són percebudes, des d’aquesta perspectiva, com agents socials i econòmics de primer ordre. És justament, d’acord amb aquest paradigma, que sorgeixin diverses denominacions i teoritzacions sobre la universitat compromesa amb la societat, o la universitat com a agent econòmic.

Probablement les denominacions que més recorregut han tingut en aquests anys han estat la d’universitat emprenedora, així com la de ciència emprenedora (amb autors com Matkin, Etzkowitz, Gibb i Clark, aquest darrer amb el famós llibre de Creating Entrepreneurial Universities: Organizational Pathways of Transformation [Creació d’universitats emprenedores: camins organitzatius de transformació], (1998)). D’altres denominacions han estat les d’universitats cíviques (Goddard, 2016) i universitats competitives globalment i compromeses localment (OCDE). Finalment, també al llarg dels darrers decennis s’ha teoritzat intensament sobre la capacitat innovadora de les universitats i els centres de recerca. En la necessària interrelació dels diferents agents d’un país o regió per fer créixer la competitivitat, probablement l’accepció més estesa ha estat la de la triple hèlix —posteriorment quàdruple hélix (Etzkowitz)— que mostra les interrelacions virtuoses entre el sector acadèmic, el sector empresarial i les institucions públiques per afavorir territoris innovadors.

La política europea dels darrers anys ha fet seu el paradigma de les universitats i la recerca científica com a agents econòmics i socials transformadors. Com hem dit, en el Consell Europeu de Lisboa (Declaració de Lisboa, any 2000, després ampliada amb la Declaració de Barcelona de 2002) es va expressar nítidament la voluntat de convertir Europa en l’economia basada en el coneixement més competitiva i dinàmica del món mitjançant un creixement econòmic sostenible amb més i millor treball i major cohesió social (2000, pàg. 2).

L’any 2003 destaca la Comunicació de la Comissió Europea que duu per títol El papel de las Universidades en la Europa del conocimiento (2003), en la qual s’explicita la necessitat d’un sistema universitari i de recerca dels països europeus d’excel∙lència, competitiu a escala global i compromès amb el desenvolupament econòmic i social.

També en l’àmbit europeu cal destacar l’estratègia recent de creixement anomenada Estratègia Horitzó 2020. Té com a finalitat principal l’impuls d’una economia intel∙ligent (amb inversions més eficaces i eficients en educació, recerca i innovació), sostenible (impuls d’una economia baixa en carboni) i integradora (amb l’accent en la creació d’ocupació i la reducció de la pobresa). En l’àmbit específic de les polítiques educatives, l’any 2009 es van establir objectius també per a l’Horitzó 2020. Són els següents:

Fer realitat la formació al llarg de la vida i la mobilitat.

Millorar la qualitat i l’eficiència de l’educació i la formació.

Promoure l’equitat, la cohesió social i una ciutadania activa.

Fomentar la creativitat i la innovació, inclosa l’emprenedoria, en tots els nivells de l’educació i la formació.

Aquest és el context de les darreres dècades en què se situa també el nostre país. L’orientació creixent cap a universitats emprenedores, compromeses amb el seu entorn i amb capacitat transformadora de la societat i l’economia ha determinat, en part, les polítiques universitàries i de recerca a Catalunya en aquestes tres dècades. Tant els governs com les pròpies institucions universitàries i de recerca han desenvolupat, en aquesta línia, programes, iniciatives i projectes encaminats a reforçar tot allò que la universitat i la ciència poden aportar al teixit social, econòmic, cultural i tecnològic.

El present capítol s’estructura en tres apartats, que mostren com les universitats i la ciència s’interrelacionen amb el seu entorn per a fer avançar la societat i l’economia del coneixement. Els apartats són els següents:

La transferència de tecnologia i el foment de la innovació en les universitats catalanes (polítiques, programes i iniciatives).

El compromís i la responsabilitat social de les universitats catalanes.

Els impactes socioeconòmics de les universitats i la recerca públiques.

Així mateix, inclou un destacat que analitza el Pla de Doctorats Industrials, promogut en els darrers anys per la Generalitat en col∙laboració amb les universitats.

3.2. La transferència de tecnologia i el foment de la innovació en les universitats catalanes

3.2.1. Les polítiques públiques de foment de la transferència i la innovació: Europa, Espanya i Catalunya

La Comunicació de la Comissió Europea de 2003 «El papel de las Universidades en la Europa del conocimiento» establia explícitament que

«La cooperación entre las universidades y el mundo industrial debe intensificarse a escala nacional y regional y centrarse de forma más eficaz en la innovación, la creación de nuevas empresas y, en términos más generales, la transferencia y difusión de los conocimientos. Desde el punto de vista de la competitividad, es fundamental la transferencia de conocimientos de las universidades al mundo empresarial y la sociedad. Los dos principales mecanismos a través de los cuales los conocimientos tanto generales como técnicos adquiridos y desarrollados por las universidades son transferidos directamente al sector industrial son la concesión de licencias de derechos de propiedad intelectual y la creación de nuevas empresas, especialmente tecnológicas» (2003, pàg. 8).

A l’Estat espanyol, tant la Llei 13/1986, de Fomento y Coordinación General de la Investigación Científica y Técnica (coneguda com la Llei de la Ciència), com les darreres lleis en matèria de política universitària i les seves reformes i actualitzacions (especialment la Llei Orgànica d’Universitats de 2001 i la seva posterior reforma) esmenten ja aquesta funció de transferència de tecnologia i de coneixements de les universitats a l’economia. Ho fan, però, encara tímidament. En aquests anys, com hem anat veient, l’accent ha estat situat de manera majoritària en la producció científica, sigui a les pròpies universitats com per descomptat als centres de recerca. Malgrat això, l’article 83 de la Llei Orgànica d’Universitats de 2001 establia la capacitat de les universitats per contractar i establir convenis de col∙laboració amb empreses en matèria de transferència tecnològica, consultoria i serveis tècnics avançats.

A Catalunya, la Llei d’Universitats de Catalunya de 2003 estableix també la capacitat de les universitats per dur a terme projectes de transferència de tecnologia i coneixement i de foment de la innovació. Així, l’article 26 de la llei estableix que:

«1. El departament competent en matèria d’universitats i les universitats públiques han d’adoptar les mesures pertinents per a impulsar la transferència de tecnologia i la transmissió de coneixements a la societat. Amb aquesta finalitat, les universitats poden crear i promoure entitats, centres i estructures. 2. El Govern de la Generalitat, en el marc de la seva política de recerca i innovació, ha de portar a terme accions de suport que incentivin la col∙laboració entre les universitats i entre aquestes i les empreses i la societat en general» (2003, pàg. 10).

I l’article 28, que duu per títol Foment de la capacitat emprenedora, estableix que

«1. El Govern de la Generalitat i les universitats han d’afavorir la capacitat emprenedora de llur personal de recerca i dels estudiants, per a impulsar la creació d’empreses o iniciatives innovadores en llurs àmbits d’actuació. 2. En el procés de creació d’empreses, s’han de preservar els interessos i els drets econòmics de la universitat» (2003, pàg. 15).

Pel que fa als programes o iniciatives de foment de la transferència i la innovació a les universitats i centres de recerca catalans, al llarg d’aquests trenta anys se n’han succeit diversos. Els tres Plans de Recerca de Catalunya (1993-1996, 1997-2000, 2000-2004) i el primer Pla d’Innovació de la Generalitat (2001-2004) (2001) n’han estat els de major impacte. Seguint sovint lògiques no convergents, aquests plans eren impulsats per diferents departaments del Govern (Indústria i Empresa, per a la innovació; i Universitats i Recerca, per a la recerca).

Malgrat les diferents dependències jeràrquiques i polítiques, el primer Pla d’Innovació es va concebre com a complement, va ser codissenyat i va ser coordinat, amb el III Pla de Recerca, fins al punt de ser presentats conjuntament la tardor de 2001. Com hem vist, no va ser fins a l’any 2005 en què el Govern aprovà el I Pla de Recerca i Innovació de Catalunya (2005-2008) (PRI) on ambdós departaments treballaven conjuntament per establir, teòricament, una sola política integrada de recerca i d’innovació del país, tot i que en realitat van ser en part les juxtaposicions dels dos plans amb visions no sempre coincidents ni integrades.

Més enllà dels Plans de Recerca i Innovació, al llarg de les darreres dècades s’han impulsat d’altres mesures i programes que d’una manera o d’una altra (i amb major o menor intensitat) han tractat d’impulsar la transferència i la innovació. En aquest camp cal esmentar, per exemple, el Pacte Nacional per a la Recerca i la Innovació, que, com hem dit, van signar l’octubre de 2008, a més del Govern de la Generalitat de Catalunya (com a màxim impulsor), les universitats, les principals patronals i sindicats del país i els grups polítics amb representació al Parlament de Catalunya.

D’acord amb el seu preàmbul,

«Catalunya ha d’aspirar, en benefici dels seus ciutadans i ciutadanes, a convertir-se el 2020 en un pol europeu capdavanter en recerca i innovació. Aquest pacte representa la voluntat col∙lectiva per assolir aquest repte» (2008, pàg. 6).

El Pacte contemplava vuit reptes que en bona part incloïen la vessant de la transferència de tecnologia i de coneixements. Val a dir que, en aquest moment, les polítiques de recerca, innovació i indústria s’ubicaven sota una única conselleria (DIUE: Departament d’Innovació, Universitats i Empresa).

Tot i constituir el document estratègic de govern més ambiciós en matèria de política científica i d’innovació, no va ser l’únic en aquests trenta anys. En podem destacar, entre d’altres, i des de la vessant de la transferència i la innovació, l’Acord estratègic per a la internacionalització, la qualitat de l’ocupació i la competitivitat de l’economia catalana (2005), on curiosament no van ser incloses les universitats del país.

El 2008 se’n va fer una revisió, amb 102 propostes, i cinc anys després, el 2013, se’n va fer una nova revisió (Acord Estratègic 2013. Document de bases per a l’impuls de la competitivitat, l’ocupació i la cohesió social), que incorporava la sanitat, l’educació, la dependència, l’habitatge i la vulnerabilitat social. Malgrat els diversos propòsits expressats, els darrers cinc anys del període han suposat una frenada en l’execució i el seguiment d’aquest marc de política de competitivitat.

També diferents pactes o estratègies territorials metropolitanes (Àrea Metropolitana de Barcelona, Àrea de Tarragona) han previst la col∙laboració empresa-universitats i la transferència de tecnologia i innovació. Així mateix, més recentment l’anomenat «Pacte per a la indústria» de 2013 i el subsegüent document «Propostes per a un nou impuls a la indústria a Catalunya» (2013) (en aquest cas amb participació directa de tres universitats catalanes: UB, UAB i UPC) amb un total de 138 propostes específiques entre les quals també figura el foment de la transferència, la innovació i el desenvolupament tecnològic aprofitant el potencial de les universitats i centres de recerca de Catalunya.

En els darrers anys, Catalunya ha assumit les prioritats del programa Europa 2020 amb l’Estratègia Catalunya 2020 (ECAT 2020) (2012). Pretén ser el full de ruta del Govern per reactivar l’economia i fomentar un model econòmic més intel∙ligent, sostenible i integrador. En el marc de la ECAT 2020 es va concretar l’«Estratègia de recerca i innovació per a l’especialització intel∙ligent de Catalunya (RIS3CAT)» (2014). La RIS3CAT defineix el marc del Govern de la Generalitat per desenvolupar els programes d’R+D+I pels anys 2014-2020 i dóna suport a la generació i el desenvolupament de projectes innovadors.

Finalment, també cal esmentar una iniciativa interessant dels darrers anys anomenada Plataforma Coneixement, Territori i Innovació (PCTI). Impulsada per l’Associació Catalana d’Universitats Públiques (ACUP) compta amb la participació de 22 organitzacions, entre elles les principals patronals del país, el Consell de Cambres de Catalunya, diverses empreses catalanes i el conjunt d’universitats públiques, juntament amb la Generalitat de Catalunya i l’Ajuntament de Barcelona. Es tracta d’una plataforma per fer avançar la societat i l’economia del país mitjançant la col∙laboració estable entre el món empresarial i el món universitari, juntament amb les principals institucions públiques.

Dins les seves activitats en destaquen les Jornades anuals Catalunya Futura al monestir de Poblet i diverses iniciatives com l’impuls dels doctorats industrials i de la formació universitària dual, l’Atles de la innovació a Catalunya i l’Agenda per a la innovació i la competitivitat de Catalunya 2015-2020 (2015), que estableix 12 objectius en matèria d’innovació entre el món universitari, l’empresarial i les polítiques públiques, així com un sistema integrat d’indicadors per mesurar l’evolució de l’estat de la innovació i la competitivitat del país.

3.2.2. Alguns programes i iniciatives per impulsar la transferència i la innovació universitària a Catalunya

En aquests tres decennis, tant les universitats com les administracions responsables han anat incrementant (tot i que encara tímidament i amb recursos escassos) el suport a la transferència de tecnologia i a les activitats de col∙laboració entre empreses i universitats per fomentar la innovació. Ho han fet mitjançant diverses iniciatives, programes i organismes que de forma molt resumida exposem a continuació. No es tracta, cal dir, d’una relació exhaustiva ni completa però sí de les principals activitats i programes en aquests anys.

Les pròpies universitats catalanes, ja des de finals dels anys 80 i els inicis dels anys 90 del segle XX, han anat atorgant gradualment més atenció i protagonisme a la transferència de tecnologia i la innovació amb l’entorn econòmic. En bona part ha estat per tres motius principals: en primer lloc, el propi convenciment de que l’acadèmia ha de participar activament en el desenvolupament social, econòmic i empresarial del país, creant valor afegit i transformant el coneixement en innovació; en segon lloc, com a resposta a la pressió dels poders públics i els incentius governamentals, que fomenten la innovació i la implicació directa de les universitats i els centres de recerca en l’economia i la societat; finalment, com una font afegida de finançament, sigui mitjançant convenis amb les empreses en matèria de recerca i innovació, sigui per la via de les patents, les empreses de nova creació o la participació en projectes tecnològics i científics de finançament públic de l’Estat o de la Unió Europea. Aquest darrer motiu ha guanyat pes en els darrers anys, degut a la crisi economicofinancera i la reducció dels pressupostos públics destinats a les universitats i la recerca científica.

Les universitats catalanes han creat vicerectorats específics en matèria de transferència i innovació, sigui junt amb la funció de la política científica, sigui de forma autònoma. I totes les universitats van dotar-se en el seu dia d’organismes específics que tenien com a missió el foment i la gestió de la transferència de tecnologia i la innovació. Parlem principalment de les anomenades Oficines de Transferència de Resultats de la Recerca (OTRI, en les sigles en castellà). La funció principal de les OTRI és gestionar la recerca i la transferència finançades mitjançant convenis amb empreses i institucions, així com amb els fons públics per a la recerca (programes europeus, estatals i d’altres).

Des de finals de la dècada dels anys 80 i fins l’any 1998 l’antic Centre d’Informació i Desenvolupament Empresarial (CIDEM) de la Generalitat va promoure una línia específica d’ajuts a les universitats per posar en marxa i desenvolupar les OTRI. Així mateix, les universitats també han anat creant unitats que pretenen dinamitzar la gestió de patents i la seva llicència, així com la creació d’empreses a partir del coneixement universitari (spin-offs). També el CIDEM va donar suport a aquestes entitats mitjançant l’anomenada Xarxa de Trampolins Tecnològics. Finalment, moltes de les universitats i d’altres agents acadèmics i científics han anat creant incubadores científiques i tecnològiques, oferint espais i serveis de suport a les spin-offs en els seus estadis inicials.

Les administracions responsables també han atorgat, com hem dit, una importància creixent a la funció de transferència de tecnologia i d’innovació de les universitats. El principal organisme que ha dut a terme aquesta funció pública d’impuls, promoció i finançament ha estat el CIDEM (actualment ACCIO) i, en menor mesura, el departament de la Generalitat competent en matèria d’universitats i recerca.

L’any 1999, el CIDEM va posar en marxa un sistema d’incentius per als investigadors catalans per tal d’ajudar-los a transferir la recerca al món econòmic i industrial. Va ser l’anomenada Xarxa d’Innovació Tecnològica (Xarxa IT). Es tractava de generar plans de negoci pels grups de recerca que així ho sol∙licitessin i requerissin. El CIDEM assumia els costos per tirar endavant els plans de negoci amb un compromís de tres anys. Uns 80 grups de recerca de les universitats s’hi van acollir. Es tractava d’un instrument reduït però molt efectiu i potent, que va arribar a facturar uns 970 M€ i generava un apropament fructífer entre empreses i grups de recerca catalans. La Xarxa IT partia d’un enfocament molt novedós: donada la tendència uniformitzadora i les restriccions burocràtiques inherents a la pròpia naturalesa de la universitat pública, que per definició era «universal» i no discriminava entre tipologies de coneixement, calia establir un sistema d’incentius externs per selecionar i arrossegar aquell coneixement generat que pogués ser de més utilitat al teixit socioeconòmic.

El CIDEM proveïria aquest sistema d’incentius, i seleccionaria externament aquells centres de recerca amb major interès i potencial de transferència de tecnologia a l’empresa. La selecció es feia a partir de la presentació d’un pla de creixement dels fluxes de transferència (similar a un business plan), i el finançament seria atorgat contra la consecució d’aquests objectius de creixement. La figura clau era el «professor-emprenedor», professor universitari amb capacitat de fer recerca, però també de transferir amb eficiència i de crear estructures de transferència d’acord amb els retorns del seu propi pla de treball. El model a seguir era la fundació Steinbeis, d’Alemanya, una mena de xarxa de professors emprenedors.

En pocs anys, amb un finançament mínim, el mecanisme va mostrar un fort efecte multiplicador, i va arribar a generar facturacions properes als 90 M, que en el seu moment significaven entre el 30 i el 50% de la transferència realitzada per les universitats. Malauradament, amb els pas dels anys, es va anar diluint la iniciativa i la Xarxa en si. Els canvis constants a les conselleries i l’emergència de nous instruments van provocar que la Xarxa quedés en l’oblit. Posteriorment es va subsumir en la marca TECNIO i encara avui, gairebé sense suport públic, els membres de la Xarxa facturen uns 50 M en projectes de transferència.

L’any 2001 es posava en marxa també la Xarxa de Trampolins i de suport via capital concepte. Es tractava d’ajuts per a noves empreses de base tecnològica o científica sorgides de les universitats i els centres de recerca. Amb canvis sovintejats en el format i les característiques dels ajuts (subvencions, préstecs) es va mantenir el programa fins l’any 2010. D’aquí van néixer i créixer empreses com Oryzon Genomics (sorgida de la UB) i Scytl (sorgida de la UAB). L’any 2014 es va posar en marxa, en aquest cas des de la Secretaria d’Universitats i Recerca de la Generalitat, el programa Indústria del Coneixement de característiques similars però amb assignacions pressupostàries encara minses.

Una altra iniciativa destacada ha estat el foment de les patents des de les universitats i centres de recerca. Des de 1990 fins a 2010 el CIDEM va donar suport a la Universitat de Barcelona pel manteniment d’un servei d’informació i assessorament en patents, públic i gratuït, que es prestava des de la Biblioteca de Patents CIDEM/UB.

A partir dels anys 80 del segle XX el Departament d’Indústria de la Generalitat va donar suport a la creació de centres tecnològics que tenien origen o estaven vinculats a les universitats. En són exemples l’IDIADA, el Centre Català del Plàstic, el Centre de Visió per Computador (CVC) o el Centre Internacional de Mètodes Numèrics en Enginyeria (CIMNE). Es van atorgar ajuts econòmics pel seu funcionament i eventual creixement. Es van agrupar tots aquest centres en una Xarxa no formal on s’hi afegiren tots els que procedien directament del món empresarial i d’altres: LAI, IDIADA, ASCAMM, LEITAT, IRTA, CIM, etc. Durant la dècada dels 90, i exclusivament per aquests centres, es va crear una línia d’ajuts mitjançant convenis pel qual es podia subvencionar el 75% de la despesa de subcontractació en R+D que feien les empreses en aquests centres.

Finalment, l’instrument més recent de l’agència pública ACCIO és TECNIO. Creat l’any 2016, aquest segell té l’objectiu d’impulsar la transferència tecnològica, identificant les entitats catalanes que poden oferir tecnologia a pimes i empreses per fer-les més innovadores i competitives. Avui dia hi ha 68 entitats catalanes que compten amb el segell TECNIO entre centres tecnològics, hospitals, universitats, centres i grups de recerca, enginyeries i empreses de base tecnològica. El segell TECNIO acredita quatre tipus d’agents: desenvolupadors de tecnologia públics (com les universitats i els centres de recerca), desenvolupadors de tecnologia privats (com les enginyeries o empreses de base tecnològica), desenvolupadors de tecnologia sense ànim de lucre (com els centres tecnològics), i facilitadors de tecnologia públics (com les oficines de transferència tecnològica).

El segell és una evolució de l’antiga xarxa TECNIO, creada al 2009 i que englobava centres tecnològics i grups universitaris catalans. En els seus sis anys de vida, els centres TECNIO van ingressar prop de 1.000 M€, el 50% dels quals van provenir de la facturació a empreses per processos de transferència tecnològica. En aquest període, les entitats que formaven part de TECNIO van crear 53 spin-offs, van sol∙licitar 309 patents i se’n van transferir al mercat 143.

El departament competent en matèria d’universitats i recerca de la Generalitat també ha mostrat un interès creixent per la funció de transferència i innovació de les universitats i els centres de recerca en aquests anys, amb aportacions genèriques i sempre com una activitat més aviat residual. Cal destacar en aquest cas, en els darrers cinc anys, el Pla de Doctorats Industrials, una iniciativa pionera a l’Estat i que ha anat creixent en importància (vegeu-ne el destacat en aquest capítol, pàgines 195 a 203).

D’altres administracions i organismes de l’Estat i de la Unió Europea (per exemple, el Centro para el Desarrollo Tecnológico Industrial —CDTI— o els diversos Programes Marc d’R+D de la Unió Europea i d’altres, com els Fons Europeus de Desenvolupament Regional —FEDER— i l’actual Horitzó 2020), també incrementen les iniciatives per afavorir les universitats emprenedores i compromeses amb el desenvolupament econòmic i social dels territoris.

Com a actuacions conjuntes entre diversos organismes, hem de destacar la constitució i promoció de parcs científics i tecnològics en el territori, molt sovint vinculats directament o indirecta amb universitats. Bona part dels parcs científics catalans actuals es van anar creant a partir de les convocatòries d’ajuts i préstecs que va oferir l’Administració Central de l’Estat (anomenats comunament parquetazos). L’any 2015, la Xarxa de Parcs Científics i Tecnològics de Catalunya (XPCAT) comptabilitza 16 parcs com a membres (vegeu mapa adjunt).

Quadre 5. Xarxa de parcs científics i tecnològics de Catalunya. Any 2015

9788491803744_C138.jpg 

Font: XPCAT. Memòria 2015.

Finalment, és oportú assenyalar una iniciativa conjunta fracassada que es va dur a terme entre la Generalitat de Catalunya, per mitjà del Departament d’Universitats, Recerca i Societat de la Informació (DURSI) i les universitats catalanes. Es tracta del Consorci de Transferència de Coneixements (CTC), constituït l’any 2005. Va néixer amb la missió de «promoure la transferència del coneixement generat a universitats i centres de recerca al teixit social i productiu, així com la col∙laboració entre tots els agents que intervenen en aquest procés» (article 2.1 dels Estatuts del CTC). El fet és que el CTC no va arribar a consolidar-se en cap moment i, després de pocs anys de vida amb una activitat escassa i erràtica, va ser finalment dissolt i liquidat a finals de l’any 2010.

No hem esmentat, en aquest recorregut pels instruments de transferència, aquells enfocats des de la demanda. L’any 2008 ACCIO va iniciar una línia d’ajuts anomenada Nuclis Estratègics d’Innovació Tecnològica. Es tractava d’ajuts a grans projectes tractors, liderats per consorcis d’empreses, universitats i centres tecnològics o de recerca. El pressupost mínim de projecte era d’1 M€. Els projectes eren presentats per grups d’empreses, i es prioritzava la participació de centres de coneixement. L’avaluació era efectuada per l’AIDIT (entitat mixta Universitat Politècnica de Catalunya – Universidad Politécnica de Madrid), que efectuava un rànquing científic dels projectes. Qui tenia major repte científic, i major impacte econòmic, era aprovat.

El finançament públic mitjà era del 30%, amb la qual cosa s’aconseguia un efecte multiplicador d’1 a 3 (cada euro públic era completat amb dos euros privats). Així, un pressupost de 20 M€ mobilitzava 60 M€ d’R+D empresarial, una bona part del qual es subcontractava a centres de coneixement. Els projectes que no podien ser aprovats per limitacions pressupostàries, eren tramesos al CDTI en virtut d’un conveni de col.laboració. Bona part d’ells eren finalment aprovats. L’objectiu estratègic era consolidar «nuclis» d’alta tecnologia, formats per empreses i centres de coneixement que cooperessin de forma estable. En aquells anys es va arribar al màxim d’intensitat tecnológica del país (1,68% sobre R+D). Malauradament, l’esclat de la crisi i noves prioritats polítiques van deixar de nou l’instrument en l’oblit.

3.2.3. Resultats i valoracions. Entre la paradoxa europea/catalana i la universitat emprenedora: un llarg camí per recórrer

En termes generals, podem afirmar que la paradoxa europea és també una paradoxa catalana. L’enorme creixement, tant quantitatiu com qualitatiu, de la recerca científica a Catalunya en aquests decennis no ha anat acompanyat d’una sòlida transferència de la recerca al teixit econòmic i industrial. Transformar la recerca en innovació tecnològica i en productes i serveis en el mercat no és, de fet, una qüestió simple ni trivial. Requereix una visió i un esforç empresarials que no es poden fer efectius en el curt termini. Això no vol dir, en absolut, que en aquests decennis no s’hagi produït un acostament entre empreses i universitats i centres de recerca, ans al contrari. Ni que les universitats i els centres catalans no hagin fet seu el repte de ser agents actius per a l’economia i la societat. Però sí és cert que no ha estat una funció nuclear o estratègica al si de les universitats, ni tampoc prioritat de primer ordre dels diversos governs i administracions que l’han d’impulsar.

En aquesta línea, el quadre següent mostra els recursos captats per les universitats públiques catalanes vinculats a projectes de recerca i transferència durant els anys 2010 a 2016, tant per via competitiva com per via no competitiva (contractes i convenis).

Des de la perspectiva de les polítiques públiques, com hem vist, la recerca científica a Catalunya s’ha consolidat amb el pas dels anys com una àrea prioritària de govern. No ha passat el mateix amb les polítiques de foment de la innovació i de la transferència de tecnologia i de coneixements entre universitats i empreses. La política d’innovació ha estat sovint feble, erràtica, amb pressupostos migrats si atenem a la necessitat d’inversió pública per arrossegar la innovació empresarial. Els diversos programes i instruments no s’han consolidat suficientment i hi ha hagut alguns replantejaments per part dels diversos governs de la Generalitat. Fins i tot s’han reduït els pressupostos públics pel foment de la innovació durant els anys de la crisi economicofinancera. D’acord amb Xavier Ferràs (2015), la inexistència de circuits financers d’alt risc no han permès el pas de la idea i la ciència al mercat. Finalment, en l’àmbit de la política pública no s’han instrumentat mecanismes de reconeixement i incentius per a la transferència i la innovació entre la comunitat acadèmica.

Quadre 6. Recursos captats vinculats a projectes de recerca i transferència (universitats públiques)

9788491803744_C139.jpg 

Font: Secretaria d’Universitats i Recerca. Generalitat de Catalunya.

Al si de la pròpia Generalitat s’ha evidenciat en certs moments una distanciació (fins i tot una certa pugna o confrontació) entre les responsabilitats en matèria de foment de la recerca científica i el foment de la innovació. En diverses etapes, l’adscripció d’aquestes competències a dos departaments distints ha agreujat aquest allunyament. En d’altres ocasions, s’ha intentat unir ambdues polítiques (com per exemple a l’hora de dissenyar i posar en marxa el I Pla de Recerca i Innovació de Catalunya (2005-2008) (2005) però amb resultats minsos. Així mateix, sobta que algunes iniciatives o programes d’aquests anys oblidessin o no tinguessin en compte suficientment l’àmbit acadèmic, com per exemple l’Acord estratègic per a la internacionalització, la qualitat de l’ocupació i la competitivitat de l’economia catalana (2005).

El teixit empresarial català no ha mostrat, en general, en aquests anys una prioritat clara per la innovació i pel coneixement com a font de competitivitat i d’increment del valor afegit. Aquest fet l’ha allunyat dels generadors de coneixement: les universitats i els centres de recerca i, en menor mesura, els centres tecnològics. Els dos mons, empresa i universitat, han respost així a lògiques i dinàmiques diferents, a horitzons temporals distints, a incentius propis. Però també és cert que, amb els pas dels anys, el discurs de la necessitat d’apropar els dos mons ha guanyat terreny. I la prioritat d’una aposta clara per la innovació s’ha consolidat.

Exemples d’això els tenim en el desplegament d’eines com els parcs científics, els vivers d’empreses, els centres tecnològics (agrupats finalment a la nova entitat EURECAT) i d’altres. En aquesta línia, la Plataforma CTI ha volgut recollir en aquests darrers anys tot un seguit de casos reals de cooperació empreses-universitats/centres de recerca en l’anomenat Atles de la Innovació a Catalunya, que dóna fe de l’existència creixent de projectes i iniciatives de col∙laboració.

A la vessant universitària, com hem dit en diverses ocasions, les prioritats institucionals i bona part dels incentius han estat centrats en la generació de coneixement, és a dir, en la recerca científica. Publicar (prioritàriament en revistes internacionals indexades d’alt impacte) ha estat la prioritat número u per part dels diversos governs en matèria universitària i científica i també per part de les pròpies universitats i centres de recerca. Aquesta gran focalització ha comportat, com s’ha vist, uns resultats espectaculars al nostre país. Catalunya ha estat capaç de situar-se en la primera divisió europea en producció científica de qualitat i en col∙laboració internacional.

La vessant negativa ha estat la innovació i la transferència, que ha quedat relegada a un segon terme. Així, la innovació a la universitat l’han fet pocs grups, en ocasions com a activitat complementària o afegida a la principal. Significativament, en algunes ocasions la transferència i la col∙laboració amb les empreses ha estat valorada negativament per la pròpia cultura acadèmica, com una activitat de segona divisió i sense el prestigi ni el reconeixement de la recerca científica, circumstància que ha fet mal a aquesta necessària simbiosi empreses-universitats. De fet, la innovació i la transferència es valoren escassament en la carrera acadèmica del personal docent i investigador.

Tot i així, l’any 2010 la Comissió Avaluadora de l’Activitat Investigadora de l’Estat (CNEAI en les seves sigles en castellà) va incloure un indicador de transferència i innovació en l’avaluació dels sexennis de recerca del personal docent i investigador, i l’AQU també ha dut a terme alguna iniciativa en aquesta línia de valoració. De fet, d’acord amb Pere Condom (2012) i altres autors, la política científica catalana ha seguit un model més acadèmic que empresarial, fet que ha distanciat els entorns públic i privat en recerca i innovació.

Un aspecte que, de fet, perjudica el foment de la innovació i la transferència és l’excessiva homogeneïtzació en el perfil de les universitats catalanes. Enlloc de promoure perfils propis i diferenciats (i fins i tot complementaris) d’universitats, que hagués pogut permetre, per exemple, promoure universitats més centrades (i valorades) en la col∙laboració amb el teixit empresarial i la innovació, hem anat cap a un model certament homogeneïtzador, on totes les institucions responen a un mateix patró dictat des d’uns mateixos criteris de política pública.

Un aspecte també a destacar és l’escassa mobilitat de professionals entre universitats i empreses, en ambdues direccions. La carrera acadèmica és excessivament reglamentada i burocratitzada sota paràmetres interns que fan molt difícil la participació d’investigadors o professionals de les empreses i organitzacions de tot tipus en l’activitat universitària. Alhora, els acadèmics no tenen pràcticament incentius ni facilitats per fer estades professionals en empreses i organitzacions. En aquest sentit es fa imprescindible desregular i generar incentius i programes que afavoreixin el virtuós transvasament de capital humà. És molt significatiu, per exemple, que a Catalunya tan sols el 23% dels doctors que graduen anualment les universitats s’insereixen laboralment a les empreses (19% al conjunt de l’Estat) quan en d’altres països arriba al 37% (Dinamarca), al 45% (Estats Units) o al 54% (Països Baixos).

Una iniciativa interessant en aquesta línia és el Pla de Doctorats Industrials. El seus efectes positius es notaran d’aquí uns anys, amb l’esperada incorporació de doctors altament qualificats a les empreses i el creixement de la col∙laboració empreses-universitats en innovació i transferència.

3.3. El compromís i la responsabilitat social de les universitats catalanes

En el marc de la tercera missió de les universitats, la transferència de tecnologia a les empreses i el suport a la innovació econòmica han esdevingut els àmbits principals de focalització, ja sigui per les pròpies universitats catalanes o per voluntat dels diversos governs implicats.

La tercera missió, però, implica també altres àmbits d’actuació de les universitats que podríem englobar dins el que es coneix com a «responsabilitat social universitària» o «compromís social de les universitats». La responsabilitat social de les universitats esdevé, així, un paradigma clau que expressa el compromís de les institucions universitàries amb la societat i els seus reptes i necessitats. De fet, tot i que s’associa a la tercera missió, podem afirmar que la responsabilitat social esdevé la finalitat de tota institució universitària: es tracta de dirigir les funcions de les universitats, siguin quines siguin (formació, recerca científica, innovació) atenent a les demandes i necessitats de la societat propera i també pel conjunt del planeta.

En aquesta línia, al llarg d’aquests anys s’han impulsat programes i unitats especialitzades, d’una banda, en l’àmbit de la cooperació internacional pel desenvolupament: educació pel desenvolupament, projectes pel desenvolupament sostenible en països i universitats d’arreu del món, etc.; de l’altra, en l’àmbit del treball social de les universitats al propi país: beques, ajuts, i programes de suport a col∙lectius desfavorits, col∙laboració amb ONG del territori, suport i programes de mentoria per a escoles i instituts, etc.

De fet, la darrera crisi economicofinancera i els seus efectes socials de gran abast estan situant l’agenda social en les prioritats polítiques dels governs i les administracions. A poc a poc, els reptes socials esdevenen també part de l’agenda universitària. Així, es reclama a les universitats i als agents del sistema de ciència i tecnologia que, entre d’altres, siguin partícips en la cerca de solucions als reptes socials i que liderin diagnòstics i propostes d’acció compartides. Es vol potenciar, d’aquesta manera, una universitat transformadora i compromesa socialment.

En aquest context, també als darrers anys guanya força i significat l’anomenat paradigma de la recerca i la innovació responsables (RRI, en les seves sigles en anglès, Responsible Research and Innovation). La RRI promou una recerca científica i una innovació fetes amb la societat i per a la societat. No es tracta, doncs, de fer recerca per se sinó d’orientar-la a les necessitats i les demandes socials, siguin aquestes relatives a l’entorn proper (el propi país o regió) o a escala global (reptes humans o planetaris, que de fet queden molt ben recollits en l’actualitat en els anomenats Objectius de Desenvolupament Sostenible —ODS—, establerts per l’ONU pels anys 2015-2030). Aquesta orientació d’una recerca científica que atengui les problemàtiques i els reptes socials posa també en qüestió els sistemes d’avaluació de la recerca clàssics i, en aquest sentit promou l’avaluació dels impactes socials de la recerca i la innovació.

Un altre dels aspectes clau que han protagonitzat les universitats catalanes en l’àmbit social ha estat la seva contribució a la regeneració de determinades ciutats o barris. En aquests decennis hem pogut assistir a processos de regeneració urbana i social per la via de la construcció de campus universitaris en zones o barris deprimits. D’aquesta manera, les universitats catalanes han estat protagonistes de primer ordre en la revitalització urbana i social de nuclis urbans a ciutats com Tarragona, Lleida, Girona, Vic, Terrassa, entre d’altres, així com en determinades zones o barris de la ciutat de Barcelona com el barri del Raval o les àrees de la Ciutadella i el Besòs. Un impacte social, així, més que significatiu i encara poc estudiat entre els sociòlegs, urbanistes i economistes.

En aquests anys, l’acció social de les universitats ha englobat tot un cúmul d’activitats i projectes força aïllats, en general de poca grandària i situades lluny del nucli estratègic universitari. Així, més enllà de les memòries de responsabilitat social i de la feina que han fet determinades unitats centrals de les universitats, han estat sovint projectes desconnectats i fruit d’iniciatives encomiables però sovint voluntaristes. Podem esmentar aquí des de la política d’igualtat al suport a estudiants amb discapacitats o amb dificultats econòmiques, els programes d’intervenció social en col∙laboració amb institucions i entitats socials locals, el foment de la sostenibilitat, el suport a l’ocupabilitat i la inserció laboral dels graduats, la cooperació pel desenvolupament, etc.

Aquest fet ha començat a canviar en els darrers cinc o sis anys. Així, diverses universitats catalanes han reconegut la importància estratègica de la responsabilitat social institucional. De fet, es repensa la universitat des de la perspectiva d’esdevenir un agent clau pel progrés social, amb impactes significatius per a la societat i les seves problemàtiques i demandes. Com s’ha dit, una universitat transformadora i compromesa socialment.

3.4. Els impactes socioeconòmics de les universitats i la recerca públiques

Com hem vist, les universitats i la recerca científica generen impactes positius en la societat, siguin directes o indirectes. En aquesta línia, l’estudi dels impactes socioeconòmics de les universitats i la recerca científica a Catalunya ha estat una preocupació creixent en aquests anys, tant per part de les pròpies institucions acadèmiques com per part dels diferents organismes públics: Generalitat, ajuntaments i ens locals. Bona mostra d’això és la proliferació d’aquests tipus d’estudis als darrers decennis. Així, diverses universitats catalanes han elaborat informes d’anàlisi dels efectes de la seva activitat en l’economia i la pròpia regió on s’insereixen o en el conjunt del país. Entre d’altres, podem esmentar estudis recents elaborats per la Universitat Rovira i Virgili (2002 i 2011), la Universitat de Lleida (2001), la Universitat de Vic (2005) i la Universitat de Barcelona (en aquest cas, en el marc d’un estudi elaborat per la LERU (2016). També recentment la Universitat Pompeu Fabra ha dut a terme un estudi sobre l’anàlisi del valor social de la institució (2017) i d’altres estan elaborant informes en àmbits similars.

Una anàlisi detallada per comprendre quina és la contribució que realitzen les universitats i la recerca públiques de Catalunya a l’economia i la societat catalana en el seu conjunt, es troba a l’informe Impactes socioeconòmics de les universitats públiques catalanes i el sistema públic de recerca de Catalunya (2017) dut a terme per l’ACUP, amb el suport de la Secretaria d’Universitats i Recerca de la Generalitat. L’informe quantifica l’impacte socioeconòmic que el conjunt del sistema públic català d’universitats (SiCUP) i la resta del sistema públic d’R+D+I va generar en l’economia catalana l’any 2015.

L’informe s’estructura en quatre grans apartats. En el primer es quantifica l’aportació del SiCUP, que engloba tot el conjunt d’activitats originades per les universitats públiques catalanes. En el segon s’analitza l’impacte que genera sobre l’economia catalana la resta del sistema d’R+D+I públic a Catalunya. En el tercer apartat se sumen les aportacions de les dues dimensions analitzades anteriorment per separat. I, en darrer lloc, l’informe aporta una anàlisi qualitativa de cinc dimensions clau de la universitat pública catalana d’importància estratègica i potencialitat per a la societat i l’economia del país: el mercat de treball, la innovació i transferència, la internacionalització, l’emprenedoria i la responsabilitat social.

D’acord amb l’Informe, les universitats públiques catalanes, en l’exercici de les seves funcions, generen en l’entorn on es troben inserides tota una sèrie d’efectes de diversa naturalesa (econòmica, social, cultural i mediambiental) i, en darrer terme, afavoreixen el creixement de la regió on es troben ubicades.

Així, en un primer moment, les universitats afecten de manera immediata el creixement d’una regió en la mesura que contribueixen al seu PIB pel fet de ser clars agents generadors de despesa. D’aquesta manera, les universitats, però també els seus estudiants o fins i tot els assistents als congressos acadèmics i científics, demanden a la regió béns i serveis diversos (material d’oficina, material de laboratori, serveis de transport, serveis de restauració i hoteleria, etc.). Aquesta demanda es trasllada, per tant, en facturació addicional, ocupació addicional i PIB addicional.

A banda, però, d’aquest impuls més immediat que generen, les universitats contribueixen també al creixement econòmic a llarg termini de la regió on es troben ubicades en la mesura que afecten clarament la dotació dels seus factors productius. Així, i fent ús d’un concepte econòmic com és la funció de producció d’una economia, la triple funció abans esmentada de docència, recerca i transferència de coneixement que tenen les universitats fa que, a més llarg termini, s’incrementi el capital tecnològic (progrés tècnic) i la dotació de capital humà presents a la regió, afavorint-ne el creixement. Com a dada general i molt significativa, l’informe conclou que per cada 100 euros de despesa pública al sistema català d’universitats públiques l’any 2015 es va produir un retorn a la societat de 402 euros al PIB de Catalunya.

De l’informe es destaca també l’efecte multiplicador de l’activitat econòmica del sistema públic català de coneixement. Les universitats públiques catalanes contribueixen a l’economia catalana amb l’1,4% del PIB i generen prop de 45.000 llocs de treball a temps complet. Si hi incorporem les dades del sistema públic de recerca, la contribució al PIB català puja fins a l’1,7% i els llocs de treballs generats fins a més de 60.000. Durant l’any analitzat, el 2015, l’existència del SiCUP va generar una facturació total a Catalunya per valor de 4.545 M€, el que suposa una facturació diària de 12,4 M€. Fruit de l’existència del SiCUP es van generar 2.955 M€ de PIB, el que suposa, com hem dit, una contribució de l’1,4% al PIB de Catalunya. Aquest efecte es va generar directament (1.804 M€) i també indirectament i de manera induïda (1.151 M€). Així mateix, quant a l’aportació al mercat de treball, l’activitat del SiCUP i dels seus agents vinculats va contribuir a crear/mantenir 44.776 llocs de treball equivalents a temps complert: 27.804 ocupats ETC de manera directa i 16.972 ocupats ETC de manera indirecta i induïda.

El conjunt del sistema públic d’educació superior i el conjunt del sistema públic d’R+D+I català van generar l’any 2015 una facturació de 5.714 M€ (15,7 M€ diaris), que suposa una contribució al PIB de 3.660 M€ (l’1,7% del PIB total a Catalunya). Addicionalment, van generar unes rendes salarials de 2.081 M€ i van contribuir a crear o mantenir 60.313 llocs de treball (equivalents a temps complet). El sector de recerca que s’ha analitzat està comprés pels centres CERCA, la xarxa de centres del CSIC a Catalunya, grans infraestructures de recerca (BSC i sincrotó Alba), centres tecnològics, parcs científics i tecnològics i diversos centres de recerca mèdica.

Cal afegir que tots aquests impactes van més enllà del sector educatiu superior i de recerca i també generen beneficis per a tots els sectors de l’economia catalana: comerç al detall i l’engròs, transport, serveis d’allotjament, serveis d’alimentació, activitats mèdiques, etc.

Gràcies a aquestes xifres podem afirmar que l’impacte que tenen les universitats i el conjunt d’R+D+I públic sobre el creixement econòmic i el progrés social de Catalunya és més que significatiu. Com s’acaba de mostrar breument, estem parlant de magnituds rellevants, tot i no incloure els efectes generats mitjançant l’oferta, que deixen clar que el retorn economicosocial és clarament superior a la inversió realitzada en aquests decennis.

DESTACAT 6

Pla de Doctorats Industrials

Descripció

El Pla de Doctorats Industrials constitueix una interessant iniciativa de treball conjunt entre les universitats i centres de recerca de Catalunya (en endavant, entorn acadèmic), empreses i institucions (en endavant, entorn empresarial) i l’administració pública. El pla té com a finalitat potenciar la col∙laboració en matèria de recerca i innovació entre l’entorn acadèmic i l’entorn empresarial a través de la promoció de projectes de recerca col∙laboratius on hi hagi un interès comú entre ambdós entorns i que seran objecte d’una tesi doctoral. Es tracta de transferir a les empreses i institucions catalanes una part de la recerca científica que es duu a terme al sistema universitari i de recerca.

El Pla de Doctorats Industrials està inspirat en dos models de referència en l’àmbit europeu: les Conventions Industrielles de Formation par la Recherche (CIFRE) que es desenvolupa a França des dels anys 80 del segle XX i The Industrial PhD Program creat a Dinamarca el 1988. Tots dos, amb un èxit demostrat tant a nivell de la seva capacitat per iniciar projectes innovadors com per l’alta inserció laboral dels seus graduats.

Els doctorands industrials, a diferència de la resta de doctorands, desenvolupen els seus projectes de recerca entre l’entorn empresarial i l’acadèmic, de tal manera que la seva tesi doctoral es porta a terme en un context real i l’empresa, o institució, es pot beneficiar dels resultats de les seves recerques, que es caracteritzen pel seu caràcter aplicat.

Les empreses o institucions interessades contracten a un doctorand i designen un responsable que l’acompanyarà al llarg de tot el seu procés de recerca. Aquest contracte, d’una durada de tres anys, està sotmès a una retribució bruta mínima fixada per la Generalitat. Per la seva banda, el doctorand està integrat en un grup de recerca, i compta amb el suport d’un director acadèmic responsable de realitzar el seguiment de la tesi conjuntament amb el responsable del projecte a l’empresa. Finalment, la Generalitat aporta finançament tant per a l’entorn empresarial com per a la universitat o centre de recerca i per al propi doctorand o doctoranda, que rep una subvenció per als costos de matrícula, una borsa de mobilitat per fomentar la seva internacionalització i una formació en competències transversals. Totes les ajudes, a més, són compatibles amb altres tipus d’ajudes i deduccions fiscals existents.

Poden participar en la convocatòria de Doctorats Industrials totes les universitats del sistema universitari català, així com els centres de recerca i les fundacions hospitalàries amb seu a Catalunya. Pel que fa a l’entorn empresarial, poden acollir doctorats industrials les empreses privades, les fundacions i associacions sense afany de lucre, empreses i altres entitats del sector públic i les administracions i entitats pertanyents al sector públic local, autonòmic o central.

Els projectes de doctorat industrial poden ser de qualsevol àmbit de coneixement, i, tot i que majoritàriament es desenvolupen en l’àmbit de les enginyeries i les ciències, també n’hi ha de relacionats amb les ciències de la salut, les ciències socials i les humanitats.

El Pla de Doctorats Industrials, que es va iniciar l’any 2012 amb una prova pilot i encara enguany la seva sisena edició, està gestionat per l’Agència de Gestió d’Ajuts Universitaris i de Recerca (AGAUR) i compta amb la col∙laboració del Consorci de Serveis Universitaris de Catalunya (CSUC) i la Fundació Catalana per a la Recerca i la Innovació. Així mateix, té el suport de les 12 universitats catalanes i del món empresarial per afavorir la transferència de coneixement al sector productiu.

Resultats

El pla es va posar en marxa l’any 2012 amb una prova pilot i ja compta amb cinc edicions al llarg de les quals s’han iniciat 437 projectes. Hi han col∙laborat les universitats catalanes i els centres de recerca, conjuntament amb 294 empreses i institucions de totes les dimensions i en tots els àmbits de coneixement. La inversió públic-privada en R+D associada a aquests projectes ascendeix a 60,6 M, dues terceres parts dels quals provenen del sector privat.

9788491803744_C140.jpg 

Font: Doctorats Industrials. Generalitat de Catalunya. 2017.

Els projectes desenvolupats en el marc del pla són diversos, sent majoritaris els projectes relacionats amb les tecnologies de la informació i la comunicació. Tot i això, els projectes són molt variats i en els anys de funcionament del programa s’han dut a terme projectes de tota mena: hi ha projectes relacionats amb la nova xarxa 5G, el vehicle connectat, els materials per a la construcció i les indústries pesants, el vot electrònic, els biocombustibles, la «Internet de les coses», la impressió 3-D, el tractament d’aigües, l’agroalimentació, el turisme, l’economia circular, la biomedicina o la cosmètica, entre d’altres.

9788491803744_C141.jpg 

Font: Doctorats Industrials. Generalitat de Catalunya. 2017.

Al llarg dels anys de funcionament del programa hi han participat 11 de les 12 universitats catalanes i 331 investigadors de 245 grups de recerca reconeguts per la Generalitat de Catalunya (SGR). Entre les universitats més actives pel que fa a la participació en el programa destaquen la Universitat Politècnica de Catalunya, amb 137 projectes, la Universitat Autònoma de Barcelona, amb 80 projectes, i la Universitat de Barcelona, amb 68 projectes.

9788491803744_C142.jpg 

Font: Doctorats Industrials. Generalitat de Catalunya. 2017.

Pel que fa a l’entorn empresarial, han participat en el Programa un total de 294 empreses i institucions. Contràriament al que es podria pensar, la gran majoria de les empreses participants són empreses petites i mitjanes (PIMEs), mentre que les grans empreses representen el 21% del total. Per altra banda, destaca la participació del 18% d’empreses start-ups o spin-offs.

9788491803744_C143.jpg 

Font: Doctorats Industrials. Generalitat de Catalunya. 2017.

Pel que fa als doctorands i doctorandes industrials, en total s’han beneficiat del programa 437 persones, en un ritme clarament creixent des de l’inici del programa.

Quant a la distribució dels doctorats per sexe, cal destacar la majoria són homes, amb el 60% de doctorands industrials enfront del 40% de doctorandes.

9788491803744_C144.jpg 

Font: Doctorats Industrials. Generalitat de Catalunya. 2017.

Finalment, i en relació amb la inversió públic-privada en desenvolupament de projectes d’R+D+I, la Generalitat de Catalunya ha invertit un total de 22,13 M i els entorns empresarials, en concepte dels costos laborals dels doctorands i doctorandes industrials, han invertit un total de 38,47 M, essent el total invertit de 60,6 M.

Valoració

El Pla de Doctorats Industrials es pot descriure com un projecte de guany conjunt, en què hi guanya tant l’entorn empresarial com l’entorn acadèmic, el doctorand/a i, per extensió, el conjunt de la societat.

Es tracta de la primera experiència d’aquest tipus en l’Estat espanyol, que posteriorment ha donat lloc a una convocatòria anual de «Formación de doctores en empresas, doctorados industriales» de l’antic Ministeri d’Economia, Indústria i Competitivitat.

A les empreses i institucions els permet atraure persones amb coneixements i competències d’alt valor afegit, accedir i col∙laborar amb els grups més capdavanters d’universitats i centres de recerca, beneficiar-se dels seus equipaments i infraestructures, obtenir ajuts econòmics i aprofitar les deduccions i bonificacions fiscals per a les activitats d’R+D+I.

Per a les universitats i els centres de recerca de Catalunya, els projectes de doctorat industrial són una estratègia sòlida per transferir la seva tecnologia i els seus coneixements a l’entorn productiu i enfortir així els vincles amb el món empresarial.

Als doctorands i les doctorandes els permet formar-se en un entorn dual altament innovador amb una doble supervisió, acadèmica i empresarial, i poder ser un futur pont de col∙laboració entre aquests dos entorns en el marc d’un contracte laboral de tres anys i amb diversos avantatges, com la matrícula gratuïta o una borsa de mobilitat que fomentarà la seva internacionalització i la creació de xarxa per al futur desenvolupament professional.

Finalment, per al conjunt de la societat el Pla de Doctorats Industrials contribueix a la competitivitat i la internacionalització del teixit industrial català i a potenciar la transferència de tecnologia i coneixement entre els entorns acadèmics i empresarials, que alhora permetrà consolidar la seva relació.

En definitiva, el Pla de Doctorats Industrials permet connectar recerca, formació i innovació, i ha de permetre inserir doctors altament qualificats en tot tipus d’empreses i institucions, contribuint a la millora de la competitivitat sostenible del teixit econòmic i social de Catalunya.

Entre els punts forts que han portat a la consolidació del pla cal destacar l’agilitat en el procediment per participar-hi, una estructura que assegura el compromís de totes les parts implicades i un finançament atractiu per a tots els implicats, compatible amb d’altres fonts de finançament i incentius fiscals. Com a reptes de futur, s’identifiquen la visibilitat i difusió del programa a tots els agents interessats en l’àmbit de l’R+D+I, sectors d’activitat i àmbits de coneixement, en concret fomentant la major participació de projectes en l’àmbit de les ciències socials, les arts i les humanitats;1 i finalment contribuir a posar en valor el personal doctor com a un agent accelerador de la innovació en l’entorn empresarial.

Recentment s’ha dut a terme una avaluació de l’impacte que ha generat en les persones, empreses i universitats implicades en la prova pilot, essent la població total de l’estudi de 51 persones. Els principals resultats d’aquest estudi, encara provisionals, són els següents:

Tots els doctorands i doctorandes industrials que van respondre estan treballant actualment: 7 continuen en la mateixa empresa on han desenvolupat el projecte, 5 treballen en una empresa o institució diferent i 2 treballen en un entorn acadèmic. Per tant, el 86% continua el seu desenvolupament professional en un entorn empresarial.

El 78% dels doctorands i doctorandes tenen una retribució bruta anual superior al mínim exigit per la Generalitat de Catalunya durant el seu procés formatiu.

El 18% dels projectes ha permès formar el primer doctor de l’empresa.

Els resultats del 24% dels projectes han estat objecte de protecció mitjançant patents, models d’utilitats o altres mecanismes.

No hi ha hagut cap problema destacable per a la publicació dels resultats de la recerca en revistes indexades, congressos, seminaris, etc.

La valoració global en relació amb el Pla de Doctorats Industrials és molt positiva, en mitjana 5,8 sobre 7.

Per tant, el Pla de Doctorats Industrials de la Generalitat de Catalunya ha esdevingut una iniciativa molt ben acollida i valorada, a partir dels primers resultats obtinguts, per totes les persones implicades en el seu desenvolupament. Caldrà avaluar en els propers anys la inserció dels doctors a les empreses i les institucions, així com el reforç de les capacitats d’innovació d’empreses i institucions gràcies al capital humà altament qualificat que representen els doctorats industrials.

4. La internacionalització: un sistema obert a Europa i al món

4.1. Introducció

Catalunya ha estat històricament terra de pas i un país obert al món. Aquesta realitat s’ha vist confirmada en els darrers decennis amb una clara vocació d’integració europea. Les universitats i la recerca científica n’han estat sovint capdavanteres com bé demostren algunes dades que presentarem a continuació.

La societat i l’economia s’han internacionalitzat enormement arreu en els darrers anys. Fenòmens com la globalització, l’obertura dels mercats i la deslocalització industrial, el turisme de masses o la concentració de capitals i empreses s’han generalitzat arreu del planeta. Les universitats i la recerca, de per si ja actuant tradicionalment amb una lògica d’obertura i col∙laboració, són cada cop més agents actius en el món global del coneixement, la ciència i la tècnica.

De fet, en les darreres dues dècades el coneixement ha esdevingut, de forma progressiva, un factor clau de progres social i de competitivitat económica dels països i territoris. Els països més avançats i de major progrés són aquells que inverteixen de forma sostinguda en coneixement, formació i ciència, en entorns oberts i connectats al món. I aquesta inversió queda palesa també per l’aposta estratègica per unes universitats i una recerca científica de qualitat, amb un finançament públic suficient i sostingut.

D’acord amb la «Conferència Mundial sobre l’Educació Superior de la UNESCO» de 1998,

«donat l’abast i el ritme de les transformacions, la societat cada cop tendeix més a fonamentar-se en el coneixement, raó per la qual l’educació superior i la recerca formen avui dia part fonamental del desenvolupament cultural, socioeconòmic i ecològicament sostenible dels individus, les comunitats i les nacions» (1998, pàg. 66).

És una evidència, per tant, que les institucions universitàries i científiques estan cridades a jugar un rol rellevant en les transformacions de les societats de finals del segle XX i dels inicis del segle XXI. En aquesta línia, cal no oblidar que el servei social de les universitats, en la seva vessant local i regional, també és significatiu. Les universitats han de comprometre’s activament tant a escala local com a escala global per tal d’aconseguir la rellevància i la qualitat adequades de les seves activitats nuclears.

En aquest sentit, l’informe mundial Higher Education in the World, 6 [‘Educació Superior al món, 6’] de la Global University Network for Innovation (GUNi), que duu per títol Towards a Socially Responsible University: Balancing the Local and the Global [‘Cap a una universitat socialment responsable: equilibrar el global amb el local’] (2017), analitza les possibles contradiccions i els conflictes potencials en el fet que les universitats han de donar resposta a demandes d’escala local (regional/nacional) i alhora global. D’acord amb l’article escrit conjuntament amb Grau al portal Universidad:

«por una parte son instituciones arraigadas en países y financiadas por gobiernos que esperan retornos directos e indirectos en formas diversas: entre otras, formación de profesionales y ciudadanos, desarrollo social y cultural, fomento de la economía productiva y apoyo al tejido empresarial, transferencia de tecnología, creación de empresas e innovación. Por otra parte, la propia concepción de la universidad conlleva la función del avance general del conocimiento y la ciencia en cualquier disciplina o saber, su compromiso “universal” con los valores de progreso, análisis crítico y humanismo» (2017).

Així mateix, en moltes ocasions ja no és factible que una sola institució, de forma aïllada, pugui fer front a problemàtiques que són per naturalesa complexes i interdependents. Així, hi ha una necessitat cada cop més acusada de crear xarxes de coneixement i de treballar conjuntament, tant entre les pròpies universitats i centres de recerca com amb institucions i organismes públics, empreses i entitats de tot tipus. En aquesta línia, les universitats, que normalment tracten d’abordar problemes complexos des de la recerca científica, són espais genuïns per a la cooperació amb d’altres institucions i actors tant en el territori local com en l’àmbit internacional.

Les evidències sobre la capacitat de les universitats per treballar en entorns complexos i internacionals posen de manifest, alhora, una funció sovint amagada però més que significativa. És l’anomenada «diplomàcia acadèmica» o «diplomàcia científica». Aquesta accepció expressa les capacitats i virtuts de les institucions acadèmiques i científiques (i els seus acadèmics/investigadors) per bastir ponts de col∙laboració i construir interessos comuns entre territoris. Sovint se la titlla de «diplomàcia tova» (soft diplomacy) per ressaltar la seva capacitat de generar complicitats, aliances i visions compartides des de posicions més allunyades d’interessos nacionals i de grups d’interès. En la realitat política de Catalunya com a nació sense Estat, la diplomàcia acadèmica i científica és (i pot ser encara molt més) un vehicle excel∙lent per a reforçar els seus llaços internacionals i esdevenir un actor actiu en projectes i iniciatives de caràcter global.

4.2. Els processos d’internacionalització de les universitats catalanes

El tres decennis que analitzem han estat els de la plena integració de les universitats i els centres de recerca catalans al context europeu. Probablement cap altra organització del país ha dut a terme una immersió en el context europeu com les universitats i els centres de recerca. Avui dia, el sistema català de coneixement es troba plenament inserit a la Unió Europea, amb resultats espectaculars en alguns aspectes que veurem a continuació. Seguint el fil d’un article que vaig escriure recentment, «La internacionalización de las universidades: tendencias y limitaciones. La experiencia en Cataluña» (2017) podem afirmar que la internacionalització de les universitats s’ha produït per causes internes i externes: internament, els equips rectorals i directius han promogut l’obertura a l’exterior, la col∙laboració internacional o la mobilitat internacional dels estudiants. Externament, com acabem de dir, una societat cada cop més globalitzada està empenyent les universitats i els centres de recerca a esdevenir actors internacionals en les seves principals responsabilitats: la formació, la recerca científica, la transferència de coneixement i el compromís social.

D’acord amb l’article, algunes de les tendències més significatives d’aquest procés d’internacionalització de les universitats catalanes han estat les següents:

Una progressiva institucionalització de la internacionalització. Amb el pas dels anys, en aquest tres decennis, las universitats catalanes han anat desplegant una estratègia pròpia d’internacionalització: creació de vicerectorats i unitats específiques, disseny i implementació de plans estratègics d’internacionalització, programes propis i unitats internes de gestió i promoció, etc. La internacionalització, en general, ha passat de ser una activitat residual i sovint aïllada a convertir-se en estratègica per a la majoria d’universitats catalanes.

Una creixent integració d’estratègies, programes i iniciatives. Les universitats han transitat normalment des de la gestió de multiplicitat d’accions i programes (sovint inconnexes i fruit d’accions individuals o de grups a facultats, departaments i instituts) a una integració progressiva, més institucionalitzada i estratègica.

Del «vernís» internacional a la universitat internacional integral. Tot i que amb diferències evidents entre universitats, s’observa un trànsit d’accions modestes cap a un model d’universitat que ja es defineix a si mateixa com a actor internacional.

Actualment, diverses universitats ja pensen i dissenyen els seus plans d’estudi en perspectiva internacional. I el mateix es pot afirmar en el cas de la recerca (ja de per si de carácter internacional), on molts grups es defineixen en el context europeu i internacional, circumstància que queda reflectida en la composició de la plantilla acadèmica, en els estudiants de diversos països (sobretot en programes de màster i de doctorat) i principalment en la quantitat remarcable de projectes europeus i internacionals que duen a terme.

Un creixent interès pels posicionaments internacionals. La reputació internacional de les universitats s’ha convertit en els darrers anys en un aspecte rellevant, que s’expressa principalment en els diversos rànquings internacionals, en la participació en xarxes internacionals o en la captació i retenció de personal docent i investigador estranger de reconegut prestigi.

La importància creixent del que s’anomena «internacionalització domèstica» (internationalization at home, IaH), que contempla tot el treball fet a les universitats per a aportar una dimensió internacional en l’experiència universitària de la majoria d’estudiants des de la pròpia universitat. Cal esmentar en aquest sentit que la majoria d’estudiants universitaris no fan estades de formació a l’estranger, per la qual cosa pren rellevància l’anomenada «internacionalització domèstica».

El trànsit d’estratègies institucionals aïllades (una constel∙lació d’universitats en el territori català amb diverses polítiques d’internacionalització) a un sistema de relacions internacionals més integrat i coordinat. En aquest punt, cal destacar el treball conjunt dut a terme per l’ACUP, que en els darrers vuit anys ha desenvolupat una estratègia comuna de projecció internacional sota la visió ambiciosa de convertir Catalunya en l’àrea universitària i de recerca de referència del sud d’Europa. D’aquesta manera, s’han desenvolupat diverses estratègies per internacionalitzar les universitats públiques catalanes: amb la presència conjunta en organismes i fires internacionals, la promoció d’acords internacionals conjunts, el foment de la mobilitat o la posada en marxa d’un observatori internacional que elabora informes i estudis pel conjunt del sistema. Algunes d’aquestes iniciatives s’han dut a la pràctica gràcies a la col∙laboració entre el Consell Interuniversitari de Catalunya (CIC) i l’ACUP. Tot plegat ha suposat majors impactes, major eficiència i, alhora, un aprenentatge cooperatiu remarcable entre persones i entre universitats.

En relació amb el punt anterior, podem afirmar que el sistema universitari català ha anat trobant, amb el pas dels anys, un savi equilibri entre la competència i la col∙laboració interuniversitària. S’ha transitat en bona part d’un sistema principalment competitiu entre universitats (necessari i eficient en moltes ocasions) a un sistema de balanç òptim entre competència i col∙laboració, on els espais de cooperació són rics i generen economies d’escala i majors impactes. Això ha estat així també pel que fa a la consolidació d’estratègies d’internacionalització conjuntes com a sistema (principalment entre les universitats públiques catalanes), que afegeixen valor i generen majors graus d’eficiència a les estratègies particulars de cada universitat.

4.3. Polítiques públiques i institucionals de promoció de les relacions internacionals de les universitats catalanes

Des de la perspectiva institucional, totes les universitats catalanes han elaborat i aplicat en aquests tres decennis plans estratègics de foment de les relacions internacionals o d’internacionalització. Com s’ha dit, la vessant internacional de l’activitat universitària ha guanyat pes i ha esdevingut cada cop més estratègica. Totes les universitats s’han dotat d’unitats internes de promoció o de relacions internacionals i han fomentat (de desigual manera però sempre amb la voluntat d’incrementar el seu abast internacional) diversos programes de mobilitat (beques, informació), de captació de fons europeus per a la recerca (unitats de foment i de gestió, plans, mesures d’acompanyament i de formació) o de publicació de resultats de la recerca a escala internacional. En aquest sentit, l’impacte més significatiu en aquest període ha estat la plena integració de les universitats catalanes en l’EEES que s’ha analitzat amb més detall en el capítol corresponent a la formació i la docència universitària.

L’altre gran espai de consolidació de les universitats catalanes a la Unió Europea ha estat el de la recerca, sobretot mitjançant els diversos Programes Marc de Recerca i Desenvolupament de la Unió Europea (actualment Programa Horitzó 2020) i l’impuls més recent de l’anomenat European Research Council (ERC) que promou a escala europea la recerca d’excel∙lència mitjançant beques i ajuts de reconegut prestigi i quantia. També hi ha referències sobre aquest aspecte en el capítol del llibre que analitza la recerca científica.

Les universitats catalanes han promogut igualment durant aquests decennis el que comunament es denomina cooperació universitària al desenvolupament. Es tracta de totes aquelles iniciatives i projectes que fan efectiva la cooperació amb països en vies de desenvolupament o que formen i consciencien els propis estudiants i la comunitat universitària en la matèria. Es tracta d’una línia de treball que s’ha anat consolidant en general amb el pas dels anys amb intensitat diversa, depenent de les institucions. Bona part de les universitats catalanes disposa de plans de cooperació al desenvolupament, d’unitats per al seu impuls i gestió, fins i tot, en alguns casos, de línies de finançament específiques a tal efecte.

És cert també que sovint aquesta línia d’actuació ha corregut en paral∙lel i amb escasses connexions amb les estratègies d’internacionalització, en bona part perquè respon a dinàmiques diferents: mentre que les relacions internacionals s’orienten més a facilitar l’obertura al món, la mobilitat, els programes docents internacionals o la recerca europea i internacional, la cooperació al desenvolupament és una activitat més vinculada a la responsabilitat social de les universitats, mitjançant el treball amb països en vies de desenvolupament i les seves universitats. Però és també igualment cert que en els darrers quatre o cinc anys aquesta dualitat tan marcada s’està desdibuixant; en bona part degut al fet que cada cop és més difícil traçar una línia clara entre països desenvolupats i en vies de desenvolupament.

De fet, els mateixos Objectius de Desenvolupament Sostenible (ODS) i l’Agenda 2030, aprovats per l’ONU per als anys 2015-2030, són ja d’abast global, afecten el conjunt de la humanitat i no estan enfocats tan sols als països en vies de desenvolupament. Una anàlisi interessant en aquest sentit, a l’entorn del rol de les universitats i la recerca amb els ODS, es troba en dos informes recents de la GUNi titulats Sustainable Development Goals: Actors and Implementation. A Report from the International Conference (2018) i Approaches to SDG 17, Partnerships for the Sustainable Development Goals (SDGs) (2018).

Impulsats per la Generalitat de Catalunya, s’han succeït programes i iniciatives per al foment de la internacionalització de les universitats i els centres de recerca. Les diverses unitats directives i agències (Direcció General d’Universitats, Direcció General de Recerca, CIRIT, AGAUR, etc.) han desplegat convocatòries per a fomentar les capacitats internacionals d’universitats i centres. Destaquen en aquest sentit convocatòries anuals com les beques per a la realització de tesis doctorals i estudis a l’estranger, el Pla Serra Húnter, la institució ICREA i les activitats d’internacionalització de l’AGAUR. La pròpia AQU Catalunya ha tingut en tot moment una orientació internacional de les seves funcions i, com hem vist, és membre fundadora de la xarxa europea d’agències de qualitat (ENQA).

Així mateix, el CIC ha fomentat la projecció internacional de les universitats catalanes, al voltant de la Comissió de Relacions Internacionals, que està presidida per un rector d’universitat i composada per tots els vicerectors de relacions internacionals i el propi Departament amb competències en matèria d’universitats i recerca del Govern. Cal destacar, en aquest sentit, la col∙laboració constant i fructífera que s’ha produït en els darrers vuit anys entre l’Administració de la Generalitat i l’ACUP en el foment de la internacionalització de les universitats.

Tot i així, també cal remarcar que la política d’internacionalització del sistema universitari de la Generalitat ha sofert vaivens, canvis organitzatius i iniciatives erràtiques que no han permès graus d’eficàcia i eficiència majors. Amb el pas dels anys i dels diversos governs catalans no s’ha consolidat una àrea orgànica (direcció general o similar) per a la promoció de la internacionalització del sistema universitari i de recerca català. Tampoc el mateix CIC ha creat una mínima estructura tècnica en aquest camp, fet que ha deixat la Comissió de Relacions Internacionals més com un espai de debat i promoció genèrica que no pas com un espai de promoció efectiva i permanent en el temps.

Finalment, l’àrea política de la Generalitat encarregada de les relacions internacionals del país (Departament d’Afers Exteriors, Secretaria d’Exteriors, etc.) tampoc ha considerat el sistema universitari i de recerca com un agent clau en els processos i programes d’internacionalització. Aquesta manca d’estructuració i de consolidació pel que fa al sistema català d’universitats i recerca té el contrapunt certament positiu en la projecció i les relacions internacionals de Catalunya en l’àmbit del comerç i l’empresa, mitjançant organismes estables com el COPCA i el CIDEM, actualment fusionats en l’agència ACCIÓ10.

Des de la perspectiva del conjunt d’universitats públiques del país, l’ACUP ha esdevingut en el darrer decenni un actor cada cop més actiu. Un primer pas en aquesta direcció va ser la publicació del Llibre Blanc de la Universitat de Catalunya (2008) que preveia la posada en marxa d’un Pla de Projecció Internacional de les Universitats Públiques Catalanes (2010) que es va aprovar pel període 2010-2015. El pla establia sis eixos prioritaris, que eren els següents: projecció internacional, societat catalana internacional, recerca de qualitat i talent global, cultura catalana al món, coneixement pel desenvolupament i la Universitat de Catalunya. Com diu el propi pla:

«La projecció internacional és un clar mitjà per millorar les capacitats institucionals de cada universitat i del conjunt del sistema universitari públic català; una major internacionalització requerirà millorar l’atractiu i la qualitat de l’oferta formativa, les línies de recerca i la innovació institucional. Formar estudiants amb capacitats per viure i treballar en un context internacional implica repensar en bona mesura els plans d’estudis i la metodologia de l’aprenentatge, en la línia del que promou l’Espai Europeu d’Educació Superior (EEES). Captar i retenir talent en els grups, instituts i centres de recerca comporta situar-se a la frontera del coneixement i facilitar infraestructures i entorns per a una producció científica de referència internacional. Per poder integrar la Universitat de Catalunya en un projecte de país amb vocació internacional i global és necessari que tots els actors implicats acordin uns objectius comuns, evitin duplicitats i ineficiències, treballin amb fermesa i aportin els recursos necessaris en la mateixa direcció. Fins al moment, la multiplicitat d’accions i la poca solidesa institucional de moltes de les iniciatives en l’àmbit universitari no han permès aquesta visió integral, agosarada i d’estratègia de país al servei de la societat» (2010, pàg. 5).

Així mateix, l’ACUP va dissenyar i posar en marxa el Pla de Cooperació Universitària per al Desenvolupament (2011-2015) (2011) que agrupava sis eixos: 1) una Cooperació Universitària per al Desenvolupament (CUD) de qualitat, basada en el valor afegit de les universitats com a actors de desenvolupament; 2) les universitats com a centres de creació i transferència de coneixement per al desenvolupament; 3) les universitats com a institucions de formació de professionals de la cooperació per al desenvolupament; 4) les universitats com a institucions que fomenten una ciutadania responsable; 5) una CUD plenament institucionalitzada en el si de les universitats; i 6) la Universitat de Catalunya.

A partir de l’any 2017, ambdós plans es fusionen en un de sol: el Pla de Projecció Internacional de les Universitats Públiques Catalanes (2017-2020) (2017), en aquest cas més operatiu i basat en l’expertesa adquirida i els resultats assolits en els plans anteriors. Cal destacar, en aquest sentit, que en aquests darrers vuit anys s’han intensificat les col∙laboracions entre el Departament de la Generalitat competent en matèria d’universitats i recerca, el Consell Interuniversitari de Catalunya i l’ACUP pel que fa a la projecció internacional del sistema universitari, fet que ha comportat millors resultats i una major eficiència.

4.4. Alguns resultats significatius: universitats i centres de recerca catalans amb impactes europeus i globals. Abast i limitacions

Com s’ha afirmat, el període 1985-2015 ha estat el de la plena integració del sistema universitari i de recerca català a Europa. En aquests anys les universitats i els centres catalans han passat de ser institucions locals amb algunes connexions i acords internacionals a esdevenir universitats i centres plenament integrats a Europa, tant pel que fa a la formació i l’estructura dels plans d’estudi com per les activitats vinculades a la recerca científica.

La integració a l’Espai Europeu d’Educació Superior, que s’ha tractat en el capítol dedicat a la formació i la docència universitària, ha comportat repensar els estudis universitaris de dalt a baix i, malgrat alguns aspectes certament millorables, ha permès adaptar els estudis universitaris a un nou context social i homologar els estudis amb la resta de països participants en l’EEES. I, com s’ha dit, s’ha dut a terme en un temps certament breu i a un cost zero (sense recursos extres i darrerament amb reduccions pressupostàries significatives), fet que ha dificultat la seva correcta execució.

Un dels indicadors que ens mostra la creixent internacionalització de les universitats catalanes és la mobilitat internacional dels seus estudiants. En el següent gràfic es mostra l’evolució positiva en el número d’estudiants universitaris que han gaudit d’una estada de mobilitat internacional entre els cursos 1991-1992 i 2015-2016. Així mateix, en els darrers cursos acadèmics s’està assolint un percentatge força constant: aproximadament el 20% dels graduats universitaris catalans ha dut a terme una estada formativa a l’estranger, i per tant ens situa en l’objectiu proposat per la Unió Europea.

Gràfic 11. Estudiants en programes de mobilitat

9788491803744_C145.jpg 

Font : Generalitat de Catalunya. Secretaria d’Universitats i Recerca.

Catalunya ha incrementat també la seva capacitat d’atracció d’estudiants universitaris estrangers. Tot i que no són xifres espectaculars, sí que és cert que les universitats catalanes incrementen sostingudament el número d’estudiants estrangers matriculats a les diverses ofertes formatives. El quadre següent mostra, per a l’any 2013, el número d’estudiants estrangers respecte del total d’estudiants universitaris a Catalunya, situant-se en nivells propers als dels Països Baixos i Dinamarca.

Gràfic 12. Percentatge d’estudiants internacionals sobre el total d’estudiants (2013)

9788491803744_C146.jpg 

Font: Generalitat de Catalunya. Secretaria d’Universitats i Recerca.

En aquest apartat cal esmentar també el creixent impacte que estan tenint els diversos programes d’Study Abroad de bona part de les universitats catalanes.

Pel que respecta al personal docent i investigador (PDI), les dades també ens mostren una evolució certament positiva en la formació acadèmica prèvia. El següent gràfic, per exemple, mostra el percentatge de PDI amb la tesi llegida en una universitat estrangera segons l’any de contractació, i ens mostra uns resultats positius amb l’increment sostingut de tesis llegides en universitats estrangeres entre el període 1973-1982 i el Pla Serra Húnter del curs 2014-2015.

Gràfic 13. Percentatge de PDI amb tesis llegides en una universitat estrangera segons l’any de contractació

9788491803744_C147.jpg 

Font: Generalitat de Catalunya. Secretaria d’Universitats i Recerca.

Pel que fa a la producció científica, els resultats de la capacitat d’internacionalització creixent del sistema català també són evidents: l’any 2015 les dades indiquen que el 47% de les publicacions científiques dels grups catalans ha estat amb col∙laboració internacional, al mateix temps que ha anat augmentant el seu impacte (publicacions en revistes del primer quartil).

En aquesta línia, sovint s’ha criticat, amb poc fonament de causa, la posició modesta de les universitats catalanes en els diversos rànquings internacionals. D’una banda, cal reconèixer que el sistema té un repte per tal de poder situar bona part de les seves universitats de recerca entre les 200 millors del món. Sistemes de referència per a Catalunya poden ser el dels Països Baixos, amb 7 universitats entre les 100 més ben posicionades, o el d’Escòcia, amb 5 universitats entre les 200 més ben posicionades, segons el rànquing elaborat per Times Higher Education (2017). Per arribar a assolir aquests resultats, però, és necessari, d’una banda, augmentar significativament el finançament públic de les universitats, i d’altra banda, atorgar majors graus d’autonomia institucional, acadèmica i de gestió a les universitats catalanes. Dit això, alguns resultats són més que satisfactoris, com mostren els següents gràfic i quadre, aquest darrer amb el posicionament d’alguns centres de recerca catalans.

Gràfic 14. Percentatge de matriculats en les 100 millors universitats d’Europa

9788491803744_C148.jpg 

Font: Generalitat de Catalunya. Secretaria d’Universitats i Recerca.

Quadre 7. Rànquings universitats públiques catalanes i centres de recerca

9788491803744_C149.jpg 

Font: Generalitat de Catalunya. Secretaria d’Universitats i Recerca.

La participació en projectes europeus de recerca i, per tant, en la captació de fons europeus d’R+D és un dels indicadors clau que ens mostra la capacitat d’internacionalització del sistema d’universitats i recerca català. Com ja es mostrava en el capítol de recerca, Catalunya ha augmentat espectacularment en els darrers anys la captació de recursos de les convocatòries dels Programes Marc d’R+D de la Unió Europea, passant d’obtenir 34 M€ al Programa Marc 3 (1990-1994) a captar-ne 992 M€ en el Programa Marc 7 (2007-2013).

Així, doncs, el procés d’internacionalització de les universitats i els centres catalans ha estat significatiu al llarg del període 1985-2015, sobretot perquè ha comportat la plena integració europea i uns resultats espectaculars en àmbits com les publicacions científiques i la participació i captació de fons europeus per a la recerca.

No obstant això, també cal considerar algunes limitacions rellevants en la internacionalització de les universitats catalanes, que caldria vèncer en els propers anys. A tall de resum, seguint el fil de l’article esmentat anteriorment (Vilalta, 2017), són les següents:

Una estratègia d’internacionalització de la societat i l’economia catalanes encara dèbil o en expansió.

El fet de que les polítiques d’internacionalització no han estat sovint en el nucli estratègic de la política universitària (com si ho ha estat, per exemple, la política de foment de la recerca científica).

La circumstància de que la pròpia organització universitària sigui un factor limitant per la multitud d’actors, departaments, facultats i iniciatives. El fet que moltes de les accions siguin quasi personals o de grups reduïts, amb manca de coherència institucional, causa dispersió i impactes limitats en el curt termini.

El finançament per a la promoció de la internacionalització ha estat normalment escàs i s’ha vist reduït en els darrers anys de crisi economicofinancera.

La política de personal docent i investigador (amb les seves rigideses i normatives pel conjunt de l’Estat) ha dificultat l’atracció i retenció de talent d’altres països.

La manca d’estudis de sistema per poder dissenyar polítiques fonamentades en l’evidencia i, en aquesta línia, la manca d’indicadors consensuats de sistema que expressin el nivell d’internacionalització.

El coneixement i ús d’idiomes estrangers (anglès i d’altres), malgrat millorar en els darrers dos decennis, encara és lluny de l’òptim en una societat que es vol plurilingüe i en un sistema d’universitats i de recerca d’abast global.

La cultura de la col∙laboració interuniversitària encara és relativament feble. Les realitats universitàries diverses, les dificultats per apreciar les bondats de la cooperació, la falta d’estímuls per a la col∙laboració i les inèrcies institucionals han estat factors que han limitat la cooperació, en aquest cas per a la projecció internacional conjunta.

Malgrat tot això, els resultats d’aquests tres decennis són molt significatius. El sistema universitari i de recerca català és ben present en el panorama europeu i internacional; facilita cada cop més la formació i la recerca científica internacional, i és raonablement competitiu a escala global, sobretot atenent als recursos de què ha disposat en aquests anys.

DESTACAT 7

Global University Network for Innovation (GUNi)

Descripció

La Global University Network for Innovation (GUNi) és una xarxa internacional creada l’any 1999 per la UNESCO, la Universitat de Nacions Unides (UNU) i la Universitat Politècnica de Catalunya-BarcelonaTech (UPC) després de la celebració de la Conferència Mundial sobre Educació Superior de la UNESCO de 1998 per donar-hi continuïtat i seguiment. Des de l’any 2014, l’Associació Catalana d’Universitats Públiques n’ostenta la presidència, la direcció i el secretariat permanent.

La GUNi compta amb més de 210 membres de 78 països d’arreu del món, incloent institucions d’educació superior, càtedres UNESCO en educació superior, centres de recerca i xarxes relacionades amb la innovació i el compromís social repartides geogràficament en sis regions: Àfrica, Europa, Estats Àrabs, Amèrica Llatina i El Carib, Amèrica del Nord i Canadà, Àsia i El Pacífic. La seu de la GUNi és a Barcelona, però la xarxa compta amb Oficines Regionals a totes les regions esmentades per coordinar les activitats i els membres de la regió.

Des de la seva creació, la seva missió ha estat enfortir el rol de l’educació superior en la societat, tot contribuint a la renovació de les visions, missions i polítiques d’educació superior a nivell global des d’una perspectiva de servei públic, pertinença i responsabilitat social. 

La GUNi desenvolupa les seves activitats a partir dels següents objectius generals:

Animar a les institucions d’educació superior a reorientar els seus rols tot ampliant el seu valor i contribució a la societat i enfortir els seus posicionaments crítics a la societat. 

Ajudar a disminuir les desigualtats entre països desenvolupats i en vies de desenvolupament en el camp de l’educació superior, i a promoure la cooperació Nord-Sud i Sud-Sud.

Promoure l’intercanvi de recursos, idees innovadores i experiències i permetre la reflexió col∙lectiva i la coproducció de coneixement en temes emergents de l’educació superior, la innovació, la responsabilitat social o de rellevància a escala global. 

Contribuir a la reflexió i al debat sobre el rol de l’educació superior en la implementació de l’Agenda 2030 i els Objectius de Desenvolupament Sostenible.

Els valors essencials de la GUNi són el coneixement i la formació, el compromís i la responsabilitat social, la col∙laboració, la creativitat i l’excel∙lència.

Resultats

Per assolir els objectius de la xarxa, tenint ben presents els valors esmentats, la GUNi duu a terme cinc tipus d’activitats diferents:

1. Edició de la sèrie «Informes mundials sobre educació superior».

2. Organització i celebració de seminaris i congressos.

3. Projectes en col∙laboració amb altres entitats.

4. Activitats de comunicació.

5. Participació en fòrums de debat internacionals.

Informes mundials

L’edició de la sèrie «Informes mundials sobre educació superior» (Higher Education in the World, HEIW) ha estat una de les fites més importants de la xarxa. La GUNi ha editat 6 informes mundials i una síntesi. Els informes mundials són obres col∙lectives publicades com a resultat de l’anàlisi regional i global. Cada edició tracta d’un tema d’actualitat per a l’educació superior. Les temàtiques tractades han estat el finançament de les universitats, el desenvolupant humà i sostenible, la responsabilitat social de la universitat a nivell local i global i la qualitat del sistema universitari. L’any 2019 es publicarà la setena edició amb l’Informe mundial sobre les humanitats en l’educació superior: generant sinèrgies entre ciència, tecnologia i humanitats. En total, fins avui dia, hi han participat més de 300 autors de 67 països i s’han distribuït més de 20.000 informes en 130 països (amb presentacions oficials a més de 30 d’aquests països). Encara que l’idioma de l’informe és l’anglès, alguns s’han traduït al xinès, el castellà i el portuguès.

HEIW1 – El finançament de les universitats

HEIW2 – Acreditació per a la qualitat del sistema universitari

HEIW3 – Nous reptes i objectius emergents pel desenvolupament humà i social

Síntesi 1-3 – L’educació superior en temps de transformació: noves dinàmiques per a la transformació social

HEIW4 – El compromís de l’educació superior amb la sostenibilitat: de l’enteniment a l’acció

HEIW5 – Coneixement, compromís i educació superior: contribuint a la transformació social

HEIW6 – Cap a una universitat socialment responsable: el balanç local-global

HEIW7 – Les humanitats en l’educació superior: generant sinèrgies entre ciència, tecnologia i humanitats (publicació prevista pel 2019)

Congressos internacionals i seminaris

La GUNi promou esdeveniments internacionals relacionats amb l’educació superior, com cursos de lideratge i seminaris en temàtiques molt diverses tals com el desenvolupament sostenible, la recerca i innovació responsables, els rànquings, la responsabilitat social universitària, etc.

La majoria d’Informes Mundials han comptat amb la celebració d’un congrés Internacional previ. A més a més, des de l’any 2017 la GUNi ha adoptat una línia estratègica al voltant de l’Agenda 2030 de les Nacions Unides i els ODS, i celebrarà un congrés internacional cada dos anys en aquesta matèria.

Els principals congressos internacionals han estat els següents:

2004 – El Compromís Social de les Universitats

2005 – El Finançament de les Universitats

2006 – Acreditació i Control de Qualitat al Sistema Universitari: Què ens hi Juguem?

2008 – Educació Superior: Nous Reptes i Rols Emergents pel Desenvolupament Humà i Social

2010 – El Compromís de l’Educació Superior amb la Sostenibilitat: de l’Enteniment a l’Acció

2013 – Construint Coneixement per a la Transformació Social

2017 – Objectius de Desenvolupament Sostenible: Actors i Implementació

2018 – Les Humanitats en l’Educació Superior: Generant Sinèrgies entre Ciència, Tecnologia i Humanitats

Projectes

La GUNi ha dut a terme diversos projectes, entre ells projectes europeus de rellevància tal com el darrer projecte «Higher Education Institutions and Responsible Research and Innovation (HEIRRI)» dins el marc Horitzó 2020 de la Comissió Europea.

L’any 2017 la GUNi va crear el Grup d’Experts en Educació Superior i Objectius de Desenvolupament Sostenible que aplega experts de xarxes internacionals relacionades amb l’educació superior i el desenvolupament sostenible d’arreu del món, i que s’estableix com un espai per intercanviar expertesa i per poder fer recomanacions al voltant del desplegament i l’execució dels ODS.

Comunicació

La comunicació és una activitat essencial de la GUNi. La GUNi basa la seva activitat comunicativa en butlletins electrònics, la web institucional nodrida i actualitzada amb informacions, articles i esdeveniments, entrevistes a diferents actors rellevants, publicació d’articles per part del Secretariat i activitat a les xarxes socials. Algunes dades al respecte són les següents:

Butlletí electrònic amb més de 6.900 subscriptors d’arreu del món.

Més de 80 entrevistes ‘GUNi Talks’.

Més de 10.000 visitants mensuals al web GUNi.

Més de 100 articles.

Participació en fòrums de debat internacionals

La GUNi participa en fòrums de debat internacionals i esdeveniments d’impacte com són els Congressos de la International Association of Universities (IAU), l’European University Association (EUA), l’Association of African Universities (AAU) i la xarxa internacional Talloires, entre d’altres.

Valoració

Les institucions d’educació superior tenen un paper fonamental en les societats del segle XXI, i és essencial que aquest paper es compleixi treballant en xarxa i creant sinèrgies entre actors locals i globals. Les institucions d’educació superior no són entitats aïllades del seu entorn; una sola institució no pot afrontar qüestions que per naturalesa són complexes i interdependents. L’activitat de la GUNi demostra que la cooperació entre xarxes, institucions i agències aporta un valor afegit fonamental per poder treballar i fer front als desafiaments de l’educació superior en el segle XXI.

La GUNi és un projecte consolidat i un referent internacional, amb una trajectòria rellevant des de la seva creació l’any 1999. Ha estat capaç de donar sentit als seus objectius, promoure el rol de l’educació superior, el treball i la cooperació en xarxa i reexaminar les dinàmiques globals i les seves manifestacions locals. L’ACUP, que n’ostenta la presidència, la direcció i la secretaria, ha pogut aportar la seva experiència a la cooperació interuniversitària a escala global i en les diferents regions del món, a banda d’aportar la seva experiència en projecció internacional i gestió de projectes.

Tant els informes mundials com els diversos congressos internacionals i seminaris són reconeguts arreu com a aportacions de rellevància i qualitat en l’àmbit de la política d’educació superior i la gestió universitària. El fet que la GUNi tingui la seu i el secretariat permanents a Barcelona reforça, a més, la projecció internacional de la ciutat i de Catalunya, així com la seva participació activa en els debats globals sobre universitats, ciència i innovació. En aquest sentit, l’aliança amb la UNESCO i la Universitat de Nacions Unides (UNU) ajuda també a situar les universitats i centres catalans en el panorama internacional.

5. Organització, recursos i gestió del sistema universitari i de recerca

5.1. Introducció

El govern, l’organització i els recursos del sistema universitari i científic han estat aspectes àmpliament debatuts al llarg dels darrers trenta anys tant en l’esfera acadèmica i científica com per part de les institucions polítiques i, fins i tot, com a debat social.

La governança de les universitats, de forma especial, ha estat l’àmbit més controvertit. L’organització interna de les institucions universitàries, els sistemes de presa de decisions, els òrgans col∙legials i la representació dels diferents estaments, l’elecció i el rol del rector i l’equip de govern i la participació social en el govern universitari han estat, entre altres, motiu d’anàlisi política i comparativa amb sistemes d’altres països. Sovint el debat s’ha centrat en les disfuncions del sistema: per exemple, en allò que resta eficàcia i eficiència, en la presa de decisions complexa i assambleària o en la burocràcia, característica de grans institucions, que alenteix i resta dinamisme. Endogàmia, interessos estamentals per sobre de l’estratègia institucional i lentitud han estat crítiques sovintejades en debats polítics sobre la universitat espanyola i catalana, i que han promogut vies i formes de gestió més àgils i innovadores.

El present capítol tracta de dur a terme un ràpid repàs a alguns dels aspectes més significatius en aquests àmbits: el govern i la gestió universitària, el finançament de les universitats i la recerca, i els professionals del sistema, conscients de que cada temàtica requereix anàlisis més aprofundides que, per raó d’espai, no podem dur a terme en el present llibre.

Igual que en els anteriors, el capítol inclou un apartat final on s’analitzen tres programes/institucions destacats pel seu impacte al llarg d’aquests decennis: es tracta del Consorci de Serveis Universitaris de Catalunya (CSUC), del Pla d’Inversions Universitàries (PIU) i dels Contractes-programa Generalitat-universitats i el finançament per objectius.

5.2. La governança i la gestió del sistema universitari i científic

5.2.1. Introducció

La governança de les universitats espanyoles ha estat probablement l’àmbit universitari de major anàlisi i debat públic. S’ha escrit molt sobre la qüestió i s’han organitzat multitud de seminaris i jornades per abordar-la. En el llibre s’esmenten tan sols els aspectes més rellevants d’aquest camp, conscients que es duu a terme una certa simplificació.

En aquest sentit, sempre des de la vessant de l’anàlisi de polítiques públiques i la gestió pública, es descriuen breument vuit aspectes específics. Són els següents: la transformació que suposà la Llei de Reforma Universitària de l’any 1983, l’autonomia universitària a Espanya, el govern de les universitats, el retiment de comptes, la gestió i la seva professionalització, la gestió de la creixent complexitat del sistema, la Llei d’Universitats de Catalunya de 2003 i els professionals acadèmics.

5.2.2. La transformació que suposà la Llei de Reforma Universitària (LRU)

La Llei de Reforma Universitària, aprovada pel legislatiu espanyol l’any 1983, va permetre sentar les bases legals per construir la universitat espanyola moderna i democràtica. De la mateixa manera, tal com hem vist en el capítol corresponent a la recerca científica, la Llei de la Ciència de 1986 féu el mateix amb la construcció del sistema modern de ciència i tecnologia a Espanya. La LRU, que comportà la revisió profunda del sistema jeràrquic i centralitzat de la universitat espanyola de l’època franquista, introduïa amb força la idea de la participació democràtica.

La LRU establia, així mateix, un nou sistema competencial en matèria d’ensenyament superior i universitats, d’acord amb l’aleshores incipient estat de les autonomies i, per tant, distribuïa les competències entre Govern central, comunitats autònomes i universitats. Així mateix, la LRU suposà el desplegament de l’estructura departamental interna a les universitats, l’establiment de quatre grans categories de professorat i la creació d’una carrera docent. Es creaven, així mateix, les figures del professor associat i del professor visitant, així com un estatut propi del funcionari docent.

Josep M. Vallès, qui va ser rector de la Universitat Autònoma de Barcelona, en el seu llibre Governabilitat i Universitat pública: Anàlisi i Proposta (1995) i en el posterior article «Gobierno universitario: entre la autogestión estamental y la responsabilidad social» (1996) afirma que l’arquitectura institucional de la universitat sorgida de la LRU tenia cinc trets principals:

«1) Rigorosa participació estamental (professorat, personal no docent i estudiants) en tots els àmbits i en tots els nivells de decisió; 2) Caràcter electiu de tots els òrgans col∙legiats i unipersonals de govern de la universitat, tant en l’àmbit central com en el perifèric de la universitat (departements, facultats, escoles, instituts, etc.), amb l’única excepció de la figura del gerent; 3) Presència d’una representació dels poders públics i dels actors socials en un únic òrgan, el Consell Social, com a òrgan de «participació de la societat a la universitat», amb algunes competències compartides o solapades amb d’altres òrgans de govern; 4) El rector com a executor de les decisions dels altres òrgans de govern i com a màxim representant extern de la institució; 5) Uniformitat del sistema de govern per a totes les universitats públiques. Tot plegat va deixar un escàs marge de maniobra a les universitats públiques espanyoles en la seva reglamentació interna, els estatuts de la universitat» (1996, pàg. 60).

Per a Vallès, es passava d’un model jerarquitzat i burocratitzat (el model franquista) a un model autogestionat i estamental, compensat per una representació externa en el Consell Social i la competència professional del gerent de la universitat.

Sens dubte, el salt qualitatiu va ser notable i les universitats de l’Estat van poder créixer i consolidar-se com un sistema homologat a escala europea, en bona part també gràcies a una clara època d’expansió i de finançament públic creixent. Al mateix temps, però, el sistema de govern universitari consolidat amb la LRU mostra diversos inconvenients, entre els quals Vallés esmenta una presa de decisions lenta i costosa, una participació dels diferents estaments que permet sovint la capacitat de veto i obstrucció interna amb resultats conservadors de manteniment de l’status quo, un predomini col∙legial (difumina responsabilitats o directament la no decisió), i una pèrdua general de força institucional expressada en un projecte estratègic i un lideratge transformador. Finalment, una excessiva uniformitat amb un únic model general de govern per a un sistema d’universitats que és plural i que es voldria encara més plural.

5.2.3. L’autonomia universitària a Espanya

A l’hora d’abordar el concepte d’autonomia universitària cal fer esment d’un document de referència com és la Charta Magna Universitatum (1996), signada per més de 800 universitats de 86 països i que és reconeguda com un posicionament de principis de la institució universitària. Aquesta estableix en els seus principis fonamentals que:

«1) La universitat, en el si de societats organitzades de forma diversa per les seves condicions geogràfiques i raons històriques, és una institució autònoma que produeix i transmet cultura, de forma crítica, mitjançant la recerca i l’ensenyament. Per tal de que es pugui obrir a les necessitats del món contemporani, en aquest esforç de recerca i de docència, la universitat ha de disposar d’independència moral i científica respecte de qualsevol poder polític, econòmic i ideològic (...); 3) La llibertat de recerca, d’ensenyament i de formació són els principis bàsics de la vida de les universitats, i per tant els poders públics i les universitats, cadascú en el seu àmbit de competència, han de garantir i de promoure el respecte per aquesta exigència fonamental (...); 4) La universitat, dipositària de la tradició de l’humanisme europeu, però amb la voluntat constant d’arribar al saber universal, per tal d’acomplir la seva missió, ignora qualsevol frontera geogràfica o política, i afirma la imperiosa necessitat de coneixement recíproc i d’interacció entre les cultures» (1996, pàgs. 1-2).

En aquest context, i d’acord amb Grau,

«en definitiva, el que la institució universitària ha de garantir, pel bé de la societat, és que la seva actuació al generar i transmetre coneixement no respongui a interessos grupals de cap tipus, ni ideològics ni econòmics ni religiosos. Per aquest motiu, sobretot des de la perspectiva europea, es defineix com un servei públic que ha d’actuar amb autonomia; i aquesta actuació inclou, naturalment, tots els mecanismes de presa de decisió, tot el sistema de governança que, des d’aquesta perspectiva, es configura com la garant de la prestació del servei públic d’educació superior i recerca amb la màxima eficiència, al temps que lliure de la influència d’interessos polítics, econòmics i religiosos» (2013, pàg. 7).

Així, doncs, l’autonomia atorga a les universitats les capacitats per tal d’acomplir amb la seva missió de servei públic i les seves funcions principals, lluny d’interessos particulars. Alhora, també trobem evidències sobre la bondat econòmica de l’autonomia institucional. En un estudi elaborat per Aghion, Dewatripont, Hoxby, Mas-Colell i Sapir titulat «Governance and Perfomance of Research Universities: Evidence from Europe and the U.S.» [‘Governança i actuació de les universitats de recerca: evidències d’Europa i dels Estats Units’] (2010) s’aporten evidències de la correlació positiva entre autonomia institucional i productivitat i competitivitat internacional de les universitats.

Com bé sabem, el principi d’autonomia universitària està inclòs en la pròpia Constitució espanyola, tot i que sense més concreció. Han estat les successives lleis universitàries de la democràcia espanyola (i d’altra normativa que pot afectar les administracions i el sector públic) les que han desenvolupat les capacitats autònomes de les institucions universitàries o, en el seu defecte, han minat o posat traves i limitacions a l’autonomia institucional. De fet, l’aproximació general dels diferents governs en aquests anys ha estat més aviat la segona.

De forma volguda o per excés de zel, els parlaments i governs de la democràcia espanyola han legislat i desenvolupat programes públics per a establir límits, condicionants i traves normatives i organitzatives a la teòrica autonomia universitària. I a aquest fet cal sumar-hi la mateixa orientació per a la hiperregulació en l’àmbit públic i parapúblic: contractes, gestió econòmica i finançera, polítiques de personal, controls i procediments, etc. Tot plegat, una cultura política basada en el control ex ante i en el control dels procediments, més que no pas la cultura de l’autonomia i el retiment de comptes ex post, més pròpia d’altres contextos polítics com l’anglosaxó.

En aquesta línia, cal destacar l’estudi de Terence Karran «Academic Freedom in Europe: A Preliminary Comparative Analysis» [‘La llibertat acadèmica a Europa: una anàlisi comparativa preliminar’] (2007). L’estudi demostra que el sistema universitari espanyol es troba a la part baixa pel que fa al rànquing europeu d’autonomia institucional de les universitats, on els governs i administracions legislen i laminen mitjançant normatives, programes i actuacions diverses l’autonomia de les universitats. Per contra, el sistema espanyol es troba entre els sistemes europeus que protegeix més l’anomenada llibertat acadèmica dels propis professionals. Aquesta ha estat la tònica general en aquests decennis a Espanya i per extensió a Catalunya: l’actuació dels poders públics ha anat limitant i posant en qüestió la teòrica autonomia universitària i, curiosament, ha conservat o reforçat l’autonomia dels acadèmics.

La pròpia Associació Europea d’Universitats (EUA, en les seves sigles en anglès) ha defensat que tan sols incrementant la seva autonomia institucional, les universitats podran respondre adequadament a les expectatives i demandes creixents de la societat i dels seus representants. En aquesta línia, la pròpia EUA va publicar dos estudis valuosos («University Autonomy in Europe I» [‘Autonomia universitària a Europa I’] (2009) i «University Autonomy in Europe II. The Scorecard» [‘Autonomia universitària a Europa II. Quadre d’indicadors’] (2011). El primer document recull la situació del govern i l’autonomia universitària a 34 països europeus. El segon proposa un seguit de dimensions i una bateria d’indicadors per mesurar i concretar l’autonomia universitària. Les quatre dimensions són l’autonomia organitzacional, la finançera, la de personal i l’acadèmica. Una proposta molt interessant de com es podrien desenvolupar les quatre dimensions d’autonomia a la realitat del sistema universitari català (amb propostes específiques) la trobem a la publicació esmentada de F. Xavier Grau (2013).

5.2.4. El govern de les universitats

Josep M. Vallès sosté que els tres conceptes principals que entren en joc en el govern i la gestió de les universitats són autonomia, responsabilitat social (retiment de comptes) i governablitat. Caldria potser afegir-hi la professionalització. En l’article ja esmentat, Vallès escrivia que,

«establecer la relación adecuada entre autonomía, responsabilidad social y capacidad de gobierno constituye uno de los retos más importantes —si no el más importante— de los que tiene hoy planteados la universidad pública» (1996, pàg. 59).

Més de vint anys després d’aquesta afirmació, el repte segueix, en bona part, vigent i no resolt satisfactòriament.

Com acabem de veure, les universitats de l’Estat, incloent les catalanes, han vist força qüestionades les seves teòriques capacitats d’autonomia institucional. La tradició política centralitzadora i reglamentista espanyola així ho ha facilitat. Però és igual de cert que també les universitats catalanes han estat qui més han reclamat major capacitat d’autonomia i de gestió diferenciada, advocant per sistemes de major responsabilitat institucional i retiment de comptes a posteriori. Per contra, bona part de les universitats de la resta de l’Estat (amb algunes excepcions en universitats més dinàmiques i internacionalitzades) han mostrat sentir-se més còmodes sota la regulació i la normativa estatal, com si d’un apèndix de les administracions públiques es tractés.

El mateix ha passat, per exemple, amb l’organització i l’estatus jurídic del Centro Superior de Investigaciones Científicas (CSIC), que agrupa els centres de recerca de l’Estat i que segueix una cultura organitzativa burocràtica i regulada que n’ha limitat molt l’eficàcia. Per contra, els nous centres de recerca catalans, creats a les darreres dècades, s’han dotat, com hem vist, de sistemes de govern i d’organització molt més executius, àgils i eficients.

El sistema de govern de les universitats a Espanya ha estat objecte de nombroses anàlisis i propostes de reforma en els darrers decennis. Malgrat aquest fet, les successives lleis universitàries i les seves reformes no han acabat d’abordar els dèficits del govern universitari. Tant la Llei Orgànica 6/2001 d’Universitats (LOU) com la Llei Orgànica 4/2007 de modificació de la Llei 6/2001 d’Universitats (LOMLOU) no aporten canvis substantius sobre el govern de les universitats espanyols. Les lleis deixen obert el sistema d’elecció del rector o rectora (que ara pot ser escollit pel claustre o per la comunitat universitària mitjançant elecció directa i sufragi universal, segons estableixin els estatuts de cada universitat), introdueixen l’àmbit de l’avaluació i les garanties de qualitat, i preveuen noves figures contractuals de professorat, com a aspectes rellevants.

Com s’ha dit, el govern de les universitats al conjunt d’Espanya i a Catalunya presenta alguns dèficits o problemàtiques. Algunes de les disfuncions són:

Una estructura organitzativa burocràtica que comporta lentitud i excés de procediments interns.

Un sistema de presa de decisions sovint lent i costòs, producte, en part, de la multiplicitat d’òrgans i unitats dins la pròpia universitat.

Una participació estamental dels diferents col∙lectius que conformen la universitat, i que pot implicar avantposar l’interès particular a l’interès institucional (en paraules de Vallès, una participació dels estaments que permet sovint la capacitat de veto i obstrucció interna amb resultats conservadors de manteniment de l’status quo).

El predomini d’organismes col∙legials que poden difuminar les responsabilitats o fomentar la no decisió.

La manca de suficients capacitats de lideratge del rector i l’equip directiu de la universitat, mediatitzat per diferents òrgans i procediments interns.

Una participació limitada dels representants de la societat i els poders públics en el govern universitari (consells socials).

La uniformització del sistema de govern pel conjunt d’universitats, fruit d’una legislació de l’Estat molt estricta i detallada, que no permet dissenyar sistemes de govern diferenciats atenent a realitats distintes o a projectes singulars.

D’altra banda, també cal destacar diversos aspectes positius del sistema de govern de les universitats. Principalment els següents:

Alt grau de consens en allò aprovat i executat.

Elevats graus de participació mitjançant la representació als diferents òrgans col∙legials.

Elevat grau d’autonomia i d’autorganització dels acadèmics, que els atorga poder en la seva activitat ordinària, sigui en gestió sigui en l’àmbit acadèmic.

En aquest context s’han publicat diversos informes que han qüestionat el govern de les universitats espanyoles i que han suggerit reformes. Les propostes de reforma han anat en la línia de reduir la burocràcia, els solapaments i les capacitats de veto, atorgar majors capacitats de decisió i lideratge al rector/a i a l’equip directiu, i incrementar la participació social i dels governs en l’estructura del govern universitari.

Un dels informes més rellevants en aquests anys ha estat l’Informe Universidad 2000 (2000) (més conegut com Informe Bricall). Es tractà d’un encàrrec de la Conferencia de Rectores de las Universidades Españolas (CRUE), i específicament del seu president del moment, Saturnino de la Plaza, a un grup d’experts per tal que duguessin a terme una anàlisi profunda del sistema universitari espanyol i fessin propostes de reforma per tal de situar la universitat espanyola amb uns estàndards internacionals de qualitat i reputació. Els seus autors van ser Ezequiel Baró, Josep M. Bricall, Julio Fermoso, Ramón Lapiedra, Francisco Michavila, Esteve Oroval, Miguel Ángel Quintanilla, Toni Rivero, Josep Roig, María Jesús San Segundo, Francesc Solà y Fernando Tejerina.

Un dels dèficits que assenyala l’informe és el del retiment de comptes insuficient. Així, diu textualment que:

«existen déficits notables en relación con la efectiva rendición de cuentas de las universidades ante la sociedad y con el nivel de eficiencia exigible en la gestión de los recursos que la sociedad pone a disposición de la universidad. El déficit en la rendición de cuentas tiene mucho que ver con las limitaciones de que adolecen los Consejos Sociales como órganos de participación de la sociedad en la universidad y que derivan, en gran parte, de la jurisprudencia en este tema. Estas limitaciones hacen que, con frecuencia, los órganos unipersonales de gobierno se vean sometidos a un doble juego de presiones internas y externas que no siempre encuentran un equilibrio fructífero» (2000, pàg. 438).

Així mateix, pel que fa a l’eficiència, manifesta amb encert que:

«El déficit de eficiencia en la gestión proviene fundamentalmente de la intrincada red de órganos colegiados, con amplia, y generalmente numerosa, representación de todos los estamentos universitarios, de las limitaciones que los sistemas de elección y control imponen a los órganos unipersonales, y de la complejidad de los procedimientos de participación en la toma de decisiones característicos del modelo burocrático–colegial. Sin renunciar al valor de las tradiciones académicas de gestión colegial, y sin merma de la autonomía institucional de las universidades, la estructura de gobierno debería orientarse claramente hacia un modelo más profesional, que potenciase la flexibilidad y la eficacia en la gestión y facilitase la rendición de cuentas a la sociedad» (2000, pàg. 438).

En l’àmbit català, en aquests anys s’han publicat també diversos informes que, d’una manera o d’una altra, analitzen el govern universitari i en proposen reformes parcials o de major profunditat. En destacarem tres de rellevants.

L’any 2001, la Comissió de Reflexió sobre el Futur de l’Àmbit Universitari Català va elaborar l’informe Per un nou model d’universitat (2001).

La Comissió, nomenada pel conseller d’Universitats, Recerca i Societat de la Informació, Andreu Mas-Colell, la presidia Ramon Pascual i en formaven part Joan Bladé, Francesc Cabré, Dolors Camats, Josefina Cambra, Víctor Canivell, Adriana Casademont, Narcís Comadira, Albert Dou, Marta Estrada, Antoni Farrés, Rafael Foguet, Joan Majó, Pere Monràs, Jordi Nadal, Josep Oliu, Josep Pont, Valentí Roqueta, Ciril Rozman, Francesc Solé i Parellada (secretari), Jaume Tomàs, Manuel Vázquez Montalbán i Xavier Vives (ponent).

L’informe assenyala amb contundència que:

«Un problema fonamental de les nostres universitats, que s’haurà de resoldre, és la manca de flexibilitat de les seves estructures, massa rígides i uniformes, que no permeten l’adaptació a les demandes de la societat. D’aquest problema central se’n deriven uns altres. Aquí en destacarem tres:

El primer és el sistema de govern, del qual ningú no està satisfet. Professors, alumnes i personal administratiu i de serveis es queixen de no estar prou informats i que les decisions s’escapen al seu coneixement i participació. Els responsables i gestors de les universitats es lamenten de la dificultat de regir el tàndem objectius-avaluació i d’un excessiu control ineficient per part de massa òrgans representatius, que fan impossible dur a terme una línia de govern coherent i eficaç. La societat veu les universitats com a institucions difícils d’entendre, on no es facilita suficientment el camí cap a l’excel∙lència.

El segon problema és la manca d’una política de personal adequada que incentivi els professors, el personal d’administració i serveis, i els estudiants. Als professors no se’ls ofereix una carrera universitària que promogui la qualitat docent i de recerca, a causa de l’estructura rígida i funcionarial del seu estatut. D’altra banda, sovint són vistos per la societat com a funcionaris privilegiats. El personal d’administració i serveis no gaudeix d’unes perspectives professionals que incitin al treball ben fet i al servei a la comunitat universitària. Els estudiants no tenen un sistema de senyals que els estimuli i els orienti cap a les demandes socials, ni tenen un sistema de beques suficient que permeti estudiar a aquells que tenen més capacitat intel∙lectual.

El tercer problema és el del finançament. El sistema de finançament, malgrat que es compti amb alguna reforma en la bona direcció pel camí dels contractes-programa, no està pensat per premiar les bones pràctiques, ni és l’adequat als requeriments socials. D’una banda, hi ha encara pocs recursos i, de l’altra, el sistema no emet senyals que indiquin que les universitats que en fan un bon ús vegin recompensada la seva bona gestió.

A causa d’aquests problemes, les universitats, tot i ser institucions que donen una resposta bastant satisfactòria a l’ensenyament convencional i que han millorat molt en recerca, no tenen les eines d’organització ni les jurídico-administratives que necessitarien per afrontar els reptes del futur» (2001, pàgs. 6-7).

I com a propostes generals de l’informe (que després es concreten en el document) podem esmentar les següents:

«Aquests objectius del nou sistema universitari català han d’assolir-se mitjançant l’autonomia i la responsabilització, una organització participativa, la competència entre les institucions i la seva diversitat i flexibilitat.

Per poder donar resposta a la complexitat de les demandes que la societat planteja a les universitats, aquestes han de tenir autonomia. Aquesta autonomia es refereix a les formes de govern, a la selecció de professors, de personal de suport i d’estudiants; i també a una gestió del pressupost que permeti un marc de competència entre universitats i centres de recerca i que estimuli la qualitat i l’excel∙lència. L’autonomia ha de ser compatible amb l’adequació del servei a la societat que, majoritàriament, finança les universitats públiques. L’autonomia és incompatible amb solucions uniformitzadores i ha de permetre que les universitats dirigeixin els seus recursos en la direcció que creguin més adient per aconseguir els seus objectius.

Alhora que autònomes, les universitats han de ser responsables de les seves decisions davant la societat. La responsabilitat vol dir rendir comptes de les seves actuacions de manera transparent i sotmetre’s a avaluacions, passant de l’actual sistema de controls a priori a un sistema basat en les avaluacions a posteriori. Aquesta responsabilització també ha de contemplar l’existència de mecanismes de correcció o de reconducció de decisions o de replantejament d’activitats, si s’escau. Les avaluacions, tant internes com externes, s’han de referir a les funcions docent i investigadora de les universitats, als òrgans de govern, a la gestió i als altres aspectes inclosos en la planificació.

(…) Les universitats, com a institucions dedicades a la creació i transmissió del coneixement i que aspiren a l’excel∙lència, només són governables amb la participació i compromís dels seus membres. La participació és una exigència de l’autonomia, de la responsabilització i de la competència per millorar. En aquest sentit, les universitats han de ser institucions on els col∙lectius i les unitats que explicitin els seus objectius es facin responsables del seu acompliment.

El sistema final ha de ser necessàriament divers. Un marc en el qual cada universitat es pugui plantejar l’acompliment de determinats objectius de formació, tant de formació inicial, com de postgrau, de formació continuada o de formació més lligada a les necessitats de la societat que l’envolta, així com l’acompliment dels objectius de recerca. Aquests objectius, en els quals cada universitat pugui excel∙lir, han de ser explicitats en un pla d’actuació de llarg abast. El nou marc legal de les universitats també s’haurà de caracteritzar per la flexibilitat, tant del conjunt del sistema universitari com de cadascuna de les universitats, de manera que aquestes puguin organitzar els seus centres i departaments segons les seves especials característiques» (2001, págs. 9-10).

El segon document de referència és el Llibre Blanc de la Universitat de Catalunya: Estratègies i projectes per a la Universitat catalana (2008), elaborat per l’ACUP.

És un document complet d’anàlisi i sobretot de proposta d’acció, promogut directament pels vuit rectors i rectores que aquell any integraven l’Assemblea General de l’ACUP i que eren Màrius Rubiralta (UB), Lluís Ferrer (UAB), Antoni Giró (UPC), Josep Joan Moreso (UPF), Anna Maria Geli (UdG), Joan Viñas (UdL), F. Xavier Grau (URV) i Imma Tubella (UOC).

El Llibre Blanc recull un total de 64 estratègies i 73 projectes específics que abarquen totes les àrees d’activitat de les universitats públiques catalanes. Pel que fa a la governança, el Llibre Blanc fa una referència al llibre de Burton Clark, Sustaining Change in Universities: Continuities in Case Studies and Concepts [‘Sostenint el canvi en les universitats: continuïtat en casos i conceptes’] (2003), que és interessant en el debat sobre la governança i l’organització de les universitats, i el seu grau de centralització i descentralització. Concretament l’informe en relació a l’autor diu:

«Dues forces aparentment contradictòries semblen afectar la governança institucional: d’una banda, la necessitat d’actuar corporativament de manera centralitzada; i de l’altra, la necessitat i el desig de descentralitzar per impulsar i potenciar la innovació i les capacitats acadèmiques en formació i recerca. Considera que les universitats emprenedores efectives no són ni extremadament centralitzades ni descentralitzades: són institucionalment fortes, tant en el cim com en els nivells mitjans i en la base de l’organització. La descentralització de les unitats (facultats, centres de recerca) contribueix a potenciar la llibertat intel∙lectual de les persones i ha d’anar acompanyada d’un nucli directiu fort i emprenedor per no perdre oportunitats. Al mateix temps, el marc jurídic ha de facilitar les condicions d’autonomia perquè les universitats es diferenciïn en funció dels seus objectius i capacitats» (2008, pàg. 145).

Pel que fa a les propostes específiques, destacar-ne una especialment, que ve a reforçar la idea general de simplificació i d’atorgar majors capacitats de lideratge al nucli directiu:

«La universitat pública es deutora del conjunt de la societat, i ha de servir als seus interessos i necessitats. La comunitat universitària és una part significativa d’aquesta societat i, com a tal, ha d’intervenir en el govern de la institució, però no n’ha de ser l’únic agent. Un model àmpliament estès arreu del món confia la responsabilitat economicofinancera (elaboració i aprovació de pressupostos, control de la gestió econòmica), les relacions amb els agents socials i el nomenament i remoció de la màxima autoritat acadèmica a un board o Consell Directiu integrat per membres que, proposats per diferents institucions socialment representatives, incloent la mateixa Universitat, són nomenats pel govern. Aquest Consell Directiu sol comptar amb una figura que n’assumeix la responsabilitat executiva. Seria desitjable que la universitat pública catalana tendís cap a un model d’aquest tipus. De fet, el govern de la UOC ja presenta algunes d’aquestes característiques. Un sistema de govern així permetria superar les actuals dificultats de governança, fruit de l’acumulació de successives reformes parcials que no han estat capaces d’adaptar-se en profunditat als canvis de context de la Universitat i que, per contra, han convertit la complexitat en complicació» (2008, pàg. 146).

El darrer informe rellevant en aquests anys en l’àmbit català és el que duu per títol La millora de la governança universitària a Catalunya. Reptes, propostes i estratègies (2012).

Va ser elaborat l’any 2012 sota la coordinació del CIC i redactat per una comissió d’experts nomenada per l’aleshores Secretari d’Universitats i Recerca de la Generalitat, Antoni Castellà. La comissió estava formada per Miguel Beato, Jordi Codony, Joaquim Coello, Francisco Longo, Martí Parellada, Gemma Rauret Dalmau, Francesc Solà, Carles Sumarroca, Josep M. Vilalta i Joan Viñas. L’informe diu textualment:

«Som del parer que cal una reforma en profunditat del sistema de governança universitària. Entenem per governança el conjunt d’arranjaments institucionals mitjançant els quals es preparen, s’adopten, s’executen, se segueixen i s’avaluen les decisions d’una organització o sistema social determinat». I segueix dient que «la governança inclou mecanismes formals, com ara les estructures, la jerarquia, els processos, les regles escrites i els dispositius de coerció, control i rendició de comptes, així com els incentius que es desprenen de tots ells. Inclou, però, també mecanismes informals com ara les tradicions, les conviccions implícites, els models mentals, les pautes de conducta, els valors interioritzats per la cultura de les comunitats, les organitzacions i els grups humans que hi actuen. Quan les reformes assoleixen l’èxit i perduren, els canvis en els mecanismes formals acaben per produir transformacions també en els elements informals de la governança. La governança no afecta exclusivament, doncs, la forma de govern de la institució, sinó també un conjunt d’aspectes com són l’autonomia institucional, el sistema de finançament i els incentius per al canvi, l’estatut funcionarial del professorat i els models d’avaluació i rendició de comptes, per esmentar només alguns exemples. El nostre parer és que només incidint de forma simultània en el conjunt d’aquestes temàtiques podrem disposar d’un sistema universitari robust i modern» (2012, pàgs. 8-9).

L’informe fa un seguit de propostes i de recomanacions per transformar el model de governança de les universitats catalanes. Entre elles, destaca la proposta d’avançar cap a una universitat de patronat, és a dir, un únic òrgan de govern de la universitat, a més d’un òrgan executiu (el consell de direcció) i un de consulta i participació (el senat universitari). El Patronat, en tant que òrgan de govern de la universitat, el formarien un grup reduït de persones compromeses, implicades i rellevants, procedents tant de l’acadèmia com de la societat, i tindria entre les seves funcions fixar l’estratègia de la universitat, aprovar els pressupostos, fer-ne l’avaluació i la rendició de comptes i nomenar el rector o la rectora de la universitat. Aquesta proposta, doncs, advoca també per un sol òrgan de govern que integri els directius acadèmics i els directius representants de la societat (consell social).

En aquesta línia cal fer esment de la particular estructura de govern de dues universitats que podem denominar com a singulars dins el sistema universitari català. Parlem de la Universitat Oberta de Catalunya (UOC) i de la Universitat de Vic-Universitat Central de Catalunya (UVic-UCC).

Com hem dit en el capítol dedicat a la formació i la docència, la UOC va ser impulsada pel Govern de la Generalitat i creada per mitjà de la Llei 3/1995, de 6 d’abril, de reconeixement de la Universitat Oberta de Catalunya. Diverses organitzacions del país van sumar esforços i van crear la Fundació per a la Universitat Oberta de Catalunya, entitat sense afany de lucre, constituïda l’octubre de 1994, amb l’objecte de promoure la creació d’una universitat que impartís ensenyaments universitaris no presencials, per la qual cosa van crear la UOC, mitjançant acord del patronat. La carta fundacional d’aquesta entitat incorpora la Generalitat al patronat, de forma preeminent, a més de reconèixer que s’hi podrà adherir en qualitat de fundadora, si ho creu convenient, d’acord amb el que les lleis estableixin.

Es creava una universitat on-line, amb una estructura jurídica certament novedosa: una fundació privada sense finalitat de lucre, regida per un patronat format per ens públics i privats i amb la participació directa de la Generalitat. D’aquesta manera, la UOC presta un servei públic i es gestiona privadament mitjançant una fundació sense ànim de lucre. D’aquest model de governança se’n deriven, com ja hem dit, tres característiques: la Generalitat subvenciona una part del pressupost, la UOC aplica polítiques i normatives pròpies de les institucions públiques i, finalment, ha de retre comptes anualment al Parlament de Catalunya.

Pel que fa a la Universitat de Vic (UVic), en l’actualitat Universitat de Vic-Universitat Central de Catalunya (UVic-UCC), parteix de la tradició educativa de la ciutat de Vic. Ja l’any 1977 es creava l’Escola Universitària de Mestres Jaume Balmes de Vic, adscrita a la Universitat de Barcelona. L’any 1979 es creava Eumo Editorial, que ha jugat un paper destacat com a editorial de pensament i de suport a l’educació. I l’any 1985 es constituïa la Fundació Universitària Balmes com a entitat titular de l’Escola Universitària de Mestres Balmes i d’Eumo Editorial, i l’any 1989 es creava l’Escola Universitària Politècnica d’Osona. Finalment, l’any 1997 el Parlament de Catalunya aprovava la Llei de Reconeixement de la Universitat de Vic.

L’any 2014 es va signar l’acord de federació amb la Fundació Universitària del Bages i va passar a denominar-se Universitat de Vic-Universitat Central de Catalunya (UVic-UCC). La UVic-UCC es regeix per la Fundació Universitària Balmes, el patronat de la qual el conformen tres representants de la Generalitat de Catalunya, setze del món municipal, dotze de la societat civil i tres representants de la pròpia universitat. Presideix el patronat l’alcaldessa de Vic, mentre que la vicepresidència recau en el càrrec de secretari d’Universitats i Recerca de la Generalitat. Per tant, conjumina el control públic i la gestió privada, amb un pes determinant del món municipal i la societat civil de les comarques de la Catalunya central.

Finalment, cal fer esment de les tres universitats privades de Catalunya: la Universitat Ramon Llull (URL, reconeguda per llei l’any 1991), la Universitat Internacional de Catalunya (UIC, reconeguda per llei l’any 1997) i la Universitat Abat Oliba (UAO, reconeguda per llei l’any 2003). Una característica que cal no oblidar és que totes elles són universitats privades sense afany de lucre, un fet que per exemple diferencia el sistema català de la resta de l’Estat.

Un apunt final mereixen els consells socials de les universitats públiques. Els consells socials neixen amb la Llei Orgànica 11/1983 de Reforma Universitària (LRU), amb la voluntat política explícita d’obrir les universitats públiques a la societat. Són, per tant, òrgans de participació de la societat a la universitat. En l’actualitat, la seva composició i funcions venen regulades a la Llei 1/2003, d’Universitats de Catalunya (LUC), que té com a precedent la Llei 16/1998, de 28 de desembre, dels consells socials de les universitats públiques catalanes.

La llei estableix que el consell social de la universitat està compost per quinze membres: nou representatius de la societat catalana i sis representants del consell de govern de la universitat. El president, o la presidenta, del consell social és nomenat per acord del govern de la Generalitat. El consell social té com a funcions principals la programació i la gestió, funcions econòmiques, pressupostàries i patrimonials, i funcions respecte a la comunitat universitària.

Des de la seva creació, prevista a la LRU, els consells socials de les universitats públiques catalanes han dut a terme una funció rellevant per connectar les universitats amb la societat i els seus interessos i demandes. Sens dubte, la casuística de cada universitat ha condicionat la seva participació i el valor afegit que han pogut revertir a la institució. Però, en termes generals, els consells socials han dut a terme una tasca positiva d’apropament a la societat, i de control i supervisió per bé de l’eficiència institucional.

A diferència d’altres models universitaris i d’altres comunitats autònomes, on en alguns moments els consells socials han pogut actuar com a autèntic contrapoder dels equips rectorals (sovint degut a designacions de marcat color polític), a Catalunya la norma general ha estat la de la col∙laboració i el suport a la institució en pro de la millora i la governabilitat institucionals. De fet, els presidents i les presidentes dels consells socials formen part, juntament amb els rectors i les rectores, de l’Assemblea General de l’ACUP, de la Conferència General i la Junta del CIC, i del Consell de Govern i la Comissió Permanent d’AQU Catalunya.

Tot i així, com hem vist, són diversos els informes que advoquen en els darrers anys perquè el govern de la universitat estigui encapçalat per un únic òrgan de govern (consell de govern, patronat) que integri els representants acadèmics i els representants externs o de la societat. Un model, d’altra banda, força estés en d’altres sistemes i països del nostre entorn. Un únic òrgan de govern hauria de permetre una línia estratègica institucional ben nítida i la millora de l’eficiència institucional.

5.2.5. Retiment de comptes

Com s’ha dit amb anterioritat, el concepte anglosaxó d’accounta­bility (traduït al català com a retiment de comptes) ha entrat amb força en els darrers anys al món de la política i la gestió universitària, de la mà principalment de la corrent de la nova gestió pública. D’una banda, l’autonomia institucional comporta indefectiblement la necessitat de retre comptes de l’activitat de la pròpia universitat: els seus resultats principals, els seus impactes i, també, la seva eficiència en l’ús dels recursos públics. D’altra banda, la pròpia condició de servei públic i d’administració pública (en el cas de les universitats públiques) també comporta l’exigència de la transparència i l’avaluació permanent d’activitats i de resultats.

D’acord amb l’informe La millora de la governança universitària a Catalunya. Reptes, propostes i estratègies (2012):

«La universitat, entesa com a institució al servei de la societat, associa el principi d’autonomia institucional a la necessitat de retre comptes a la societat sobre l’orientació, els objectius, els resultats i l’ús dels recursos que la societat posa a disposició de les universitats. Per tant, autonomia i rendició de comptes de forma transparent són les dues cares d’una mateixa moneda. L’instrument per fixar una rendició de comptes eficaç és l’avaluació. Un sistema adequat d’avaluació, just i diferenciador, de les institucions universitàries és la garantia de l’acompliment dels objectius de la universitat» (2012, pàg. 12).

En aquesta línia, en els darrers trenta anys s’han anat desenvolupant i consolidant tot un seguit de programes i d’iniciatives que tenen com a denominador comú el retiment de comptes i l’avaluació de l’activitat universitària. Les avaluacions i acreditacions d’AQU Catalunya en són un bon exemple; però també l’avaluació del personal docent i investigador (quinquennis docents i sexennis de recerca), diversos estudis dels impactes de les universitats a la societat, memòries d’activitat de les pròpies universitats, l’avaluació de projectes de recerca en convocatòries competitives, les enquestes als graduats i als doctors (elaborats per AQU Catalunya en col∙laboració amb els consells socials de les universitats) o l’avaluació docent del professorat per part dels estudiants.

Un altra exemple que cal destacar en aquests anys ha estat la introducció (a la segona meitat del anys noranta del segle XX) dels contractes-programes entre la Generalitat i les universitats. D’acord amb Vilalta i Solà (2004), podem definir els contractes-programa com a

«instruments estratègics de gestió per a la millora de la qualitat de les universitats i del sistema universitari en general, fruit d’un pacte institucional entre l’Administració i cada universitat pública. Aquesta eina de gestió forma part d’un nou marc de relacions entre l’Administració universitària i les universitats catalanes, caracteritzat per:

L’establiment d’uns objectius de caràcter plurianual amb cada universitat.

La valoració del grau d’asoliment d’aquests objectius basada en indicadors majoritàriament quantitatius.

La determinació d’un finançament específic públic segons el grau d’assoliment dels objectius i addicional al rebut per a les activitats bàsiques de la universitat.

La revisió anual d’aquests objectius d’acord amb els resultats de la mateixa avaluació del contracte i de l’evolució de la política universitària» (2004, pàg. 258).

Atesa la rellevància dels contractes-programa com a mecanismes innovadors de gestió universitària i com a instruments de retiment de comptes, s’ha inclós un destacat al final del present capítol.

Per tot plegat, podem afirmar que la universitat catalana és avui la institució més avaluada del país. Lligat amb això, també cal destacar que al llarg d’aquests aproximadament vint anys s’ha avançat molt en l’establiment d’indicadors per a la gestió i l’avaluació universitària, i en la recollida sistemàtica d’informació i la gestió corresponent de bases de dades de sistema. Es tracta d’un fet clarament diferenciador respecte a la resta de l’Estat. Així, al sistema universitari i científic català s’ha consolidat la pràctica d’establir indicadors de seguiment de l’activitat acadèmica i de gestió, fruit de la col∙laboració entre universitats, centres de recerca i l’Administració de la Generalitat i AQU Catalunya. La base de dades conjunta UNEIX n’és un bon referent.

5.2.6. Gestió i professionalització

Des dels anys vuitanta del segle passat fins avui, la gestió universitària i de la recerca s’ha transformat i s’ha professionalitzat de forma substantiva. En bona part és fruit de l’expansió i la diversificació del sistema universitari i científic català. S’ha transitat en pocs anys d’una universitat centrada en la docència i amb un nombre reduït d’estudiants a unes universitats molt més complexes, amb noves funcions, noves demandes i nous reptes: gestió de la recerca, gestió de la transferència i la innovació, ofertes de formació permanent, cursos especialitzats, convenis amb entitats, institucions i empreses, internacionalització, etc. El perfil del personal d’administració i serveis (PAS) de les universitats s’ha tecnificat i especialitzat amb nous perfils professionals.

La cultura de la planificació, l’avaluació i la qualitat s’ha estés arreu. Més enllà del control de legalitat i del procediment administratiu clàssic, sorgeixen i es consoliden en la pràctica de la gestió universitària conceptes com eficàcia i eficiència, millora contínua, avaluació de la qualitat, atenció a l’usuari o valor afegit, en el context de l’extensió de la reforma de les institucions públiques i el paradigma de la nova gestió pública.

Malgrat tot, és també cert que el sistema universitari català no ha destacat en especial per les seves capacitats d’innovació. La nova gestió pública ha entrat en la gestió universitària amb timidesa i sense transformar en bona mesura la realitat organitzativa. Ho ha fet en el que podem anomenar els marges del sistema, o a partir de la creació d’organismes (fundacions, consorcis, agències) on sí es podia experimentar i apostar amb més decisió per l’agilitat, l’eficiència i l’orientació al ciutadà/client. Allí on l’estructura rígida i burocràtica no permetia la innovació i el canvi, s’han anat creant organismes més lleugers i amb major capacitat de maniobra, sigui en l’esfera de la pròpia universitat (fundacions o ens per a activitats específiques), sigui de caràcter independent.

Probablement, l’exemple més paradigmàtic del que estem dient és el dels nous centres de recerca de Catalunya. Bona part del seu èxit es deu, per simple que sembli, al fet de dotar-se d’una estructura organitzativa i de gestió més àgil i adaptable als nous requeriments. Aquesta evidència també es fa palesa en l’estructura de l’Administració de la Generalitat. Les rigideses organitzatives i burocràtiques dels departaments del Govern han dificultat en bona mesura l’adaptabilitat i l’agilitat necessàries quan el sistema ha crescut i s’ha diversificat. La resposta en aquests anys ha estat sovint la de crear estructures organitzatives externes al departament amb competències en universitats i recerca: agències, fundacions i organismes que poden desenvolupar programes i oferir serveis amb més agilitat i eficiència. Exemples com l’Agència de Gestió d’Ajuts Universitaris i de Recerca (AGAUR), la Fundació ICREA o la institució CERCA en són una bona mostra.

En aquesta línia, el Llibre Blanc de la Universitat de Catalunya (2008) establia com una estratègia prioritària:

«augmentar la professionalització i la innovació en la gestió pública universitària. Encara avui dia, la gestió pública universitària és una professió relativament jove. Al mateix temps, la gestió universitària ha vist modificar radicalment, i en molt pocs anys, els seus requeriments. Actualment, gestionar el sistema universitari o cadascuna de les universitats és més complex, no tan sols pel volum de recursos i per la població estudiantil i acadèmica, sinó també perquè la Universitat es converteix en una institució clau en la nova societat del coneixement. L’expansió sobtada del sistema universitari ha produït, en ocasions, un creixement amb un cert desordre que cal racionalitzar amb una gestió altament professionalitzada, eficaç i eficient (Vilalta, Solà, 2004c). Es proposa introduir iniciatives i mecanismes que afavoreixin la innovació en la gestió pública universitària, i que facilitin la cooperació en el marc de la Universitat de Catalunya. En aquesta línia, innovació organitzativa i ple desenvolupament de la e-universitat són vectors de canvi fonamentals en els propers anys. En el marc de la cooperació interuniversitària, és possible i desitjable mancomunar serveis i plataformes de gestió conjunta, estendre bones pràctiques, facilitar la mobilitat dels gestors universitaris i la formació per a una màxima qualificació professional. El PAS és el principal responsable i executor de la gestió a la Universitat. És per això que és cabdal fomentar-ne la implicació, la participació, la formació i el desenvolupament professional, la mobilitat i promoció i la qualificació professional. Una gestió pública innovadora també ha de desenvolupar nous perfils professionals, tenir cura de la formació tècnica d’alt nivell, comparar-se internacionalment i intercanviar experiències, i promoure la mobilitat internacional tant del PAS com dels gestors universitaris en general» (2008, pàg. 150).

5.2.7. Gestionant la creixent complexitat i cercant l’eficiència

Com hem vist, el sistema universitari i científic català ha crescut de forma molt significativa i, al mateix temps, ha ampliat considerablement les seves funcions i activitats. Als plans d’estudi clàssics s’hi afegeix la formació continuada, i per a tot tipus de públic, com hem vist. La recerca científica creix enormement en activitat però també en complexitat: projectes i convocatòries, convenis amb empreses, projectes europeus, consorcis internacionals.

Creix a poc a poc la funció de la transferència tecnològica i de coneixements, mitjançant patents, creació d’spin-off i start-ups, parcs científics, plataformes tecnològiques. La internacionalització de les universitats i els centres es desenvolupa substantivament: mobilitat d’estudiants i professors, programes de dobles titulacions, projectes europeus de recerca. Les universitats donen suport a iniciatives públiques de tot tipus i a les polítiques públiques dels governs, amb funcions d’assessorament, observatori, anàlisi i avaluació.

Tot el que acabem d’esmentar ha sobrepassat i ha fet ineficaç l’estructura clàssica universitària en alguns moments. Ha estat necessari dissenyar noves organitzacions i programes per tal de donar millor resposta a les demandes i als serveis universitaris i científics. Això ha requerit cercar escletxes normatives i aprofitar figures externes a la universitat clàssica. Com a conseqüència, el nucli universitari clàssic ha de dirigir i controlar una constel∙lació d’organismes i programes al seu voltant que fa la governança més rica però clarament més complexa.

Aquesta circumstància s’ha produït no només dins de cadascuna de les universitats catalanes sinó també en matèria de gestió universitària dins el conjunt del sistema. Un clar exemple el trobem en el Consell Interuniversitari de Catalunya (CIC). Creat l’any 1977, el CIC és l’òrgan de coordinació del sistema universitari català, i de consulta i assessorament del Govern de la Generalitat en matèria d’universitats. A banda de la Conferència General i la Junta, s’organitza en comissions de caràcter permanent i en comissions no permanents i grups de treball específics.

Amb el pas dels anys, a més a més del propi CIC, ha estat necessari crear d’altres instruments i estructures organitzatives per poder gestionar amb eficàcia i eficiència el conjunt del sistema. Exemples del que diem són l’AGAUR, la institució CERCA, l’ACUP, la xarxa de parcs científics i tecnològics i el Consorci de Serveis Universitaris de Catalunya (CSUC). El llibre dedica una anàlisi monogràfica a la coordinació dels diversos organismes de sistema universitari, a càrrec de Claudi Alsina, que justament va ser, entre d’altres càrrecs, secretari general del CIC en anys recents. Al final d’aquest capítol també s’ha inclòs un destacat on es descriu i analitza el CSUC.

En aquesta creixent complexitat se situen també les interrelacions no fàcils entre les universitats i els centres de recerca CERCA, majoritàriament creats en els darrers vint anys. Algunes veus del món universitari han criticat la creació dels centres de recerca com una descapitalització de la pròpia universitat, tenint en compte que molts dels directors dels nous centres són catedràtics doctors de les universitats, així com d’altres investigadors i personal acadèmic, i afirmen que els recursos públics aportats a aquests centres poden anar en detriment del finançament públic a les universitats.

D’altres veus, entre elles la gran majoria dels decisors polítics en els diversos governs de la Generalitat, creuen que la creació de centres de recerca ha estat un encert, ja que permeten fer créixer un àmbit científic, aportant flexibilitat i dinamisme, que d’altra manera no hauria estat possible ateses les rigideses de l’estructura burocràtica de les universitats. Amb el pas dels anys, crec que podem estar d’acord en que la decisió de crear nous centres ha estat encertada, ja que ha consolidat pols de recerca d’excel∙lència en determinats àmbits. No obstant, també és cert que una bona part dels nous directors dels centres prové de les universitats, fet que demostra l’excel∙lent substrat de la institució universitària del país. Sigui com sigui, cal gestionar amb cura aquesta complexitat, i cercar canals de col∙laboració entre universitats i centres per tal de maximitzar potencialitats i reduir disfuncions.

5.2.8. La Llei d’Universitats de Catalunya: culminant la construcció del sistema universitari català

L’any 2003 es culmina la construcció del sistema universitari català amb l’aprovació al Parlament de Catalunya de la Llei 1/2003, de 19 de febrer, d’Universitats de Catalunya, tot i l’estret marge de maniobra que atorgen les lleis orgàniques estatals. Des de la instauració de la democràcia i el posterior traspàs de competències en ensenyament superior a la Generalitat l’any 1985, la legislació catalana en matèria d’universitats es restringia a aspectes o àmbits específics. És el cas, per exemple, del Consell Interuniversitari de Catalunya, que té el seu origen l’any 1977 amb el compromís de col∙laboració dels rectors de les universitats de Barcelona, Autònoma de Barcelona i Politècnica de Catalunya. Aquell compromís de les aleshores tres úniques universitats catalanes va ser el germen de l’actual CIC, reconegut per la Llei de coordinació universitària de 1984.

Finalment l’any 1998 el Parlament de Catalunya aprovà una llei específica que en regula el funcionament i les competències, fins arribar a la Llei d’universitats de Catalunya de 2003 (títol VIè.). Una altra norma específica va ser la Llei 16/1998, de 28 de desembre, dels consells socials de les universitats públiques catalanes. I, per descomptat, les lleis específiques de creació o de reconeixement de les noves universitats creades en aquest període.

L’any 2003 es va culminar la construcció del sistema universitari català amb les dotze universitats que avui en formen part, i la Llei d’Universitats de Catalunya donava cobertura legal específica al sistema que s’havia anat construint amb l’adveniment de la democràcia i el traspàs de competències. La llei s’empara en les competències de la Generalitat que queden recollides en l’Estatut d’Autonomia de Catalunya. Alhora, la llei s’insereix en el marc bàsic establert per la Llei Orgànica 6/2001, de 21 de desembre, d’Universitats.

Efectivament, la LOU estableix el marc bàsic general per al sistema universitari espanyol i, de fet, deixa un marge estret de maniobra a les Comunitats Autònomes per legislar. Tot i aquest estret marge, la Generalitat i el Parlament van promoure una llei catalana que regulés les especificitats del sistema català d’universitats i en fomentés la seva qualitat i internacionalització. La Llei regula, així, tot un seguit d’organismes i estructures ja preexistents, com són el propi Consell Interuniversitari de Catalunya, els consells socials de les universitats (en redueix la composició a quinze membres) i l’AQU.

Probablement l’aspecte més novedós de la Llei és la regulació del professorat contractat. D’acord amb la possibilitat que marcava la llei estatal, s’obre una nova via de carrera acadèmica a Catalunya que ha tingut un llarg recorregut fins avui dia.

5.2.9. Els professionals acadèmics: la clau del sistema

El component més estratègic de qualsevol institució universitària són els seus professionals, principalment el personal docent i investigador, qui té encomanat les principals missions de la universitat que hem estat analitzant al llarg del llibre: la formació, la recerca científica, la innovació, la transferència i el desenvolupament social i cultural. El teòric de les organitzacions Henry Mintzberg, en el seu magnífic llibre La estructuración de las organizaciones (2012), anomena «burocràcies professionals» les organitzacions com les universitats i els hospitals. Per a ell, en aquestes burocràcies professionals la part més crítica de l’organització es troba a la seva base, on hi són els professionals que presten el servei; en el nostre cas, la formació, la recerca i la tercera missió. Per a ell, els professionals en aquests tipus d’estructures organitzatives disposen d’una alta autonomia en el seu treball i, en part, s’autorganitzen. Tanmateix, són també estructures de caire burocràtic degut principalment al seu tamany i al fet de ser institucions públiques que requereixen certa normativa i organització sota control dels poders públics.

El creixement i la diversificació del sistema universitari català d’aquests anys ha comportat el creixement sostingut de les plantilles del personal docent i investigador. Ho ha fet mitjançant les figures contractuals recollides ja a la Llei de Reforma Universitària de l’any 1983, com també a partir de les possibilitats que obrien les següent Llei Orgànica d’Universitats de 2001 (LOU) i la seva Llei de reforma posterior de 2007 (LOMLOU). Justament aquestes noves oportunitats que permetia la Llei Orgànica d’Universitats de 2001 van ser aprofitades i recollides en la Llei d’Universitats de Catalunya de 2003.

D’acord amb el preàmbul de la llei, la nova via de carrera acadèmica,

«pot ésser complementària o substitutiva de la funcionarial, però no menys exigent que aquesta. Això coincideix amb una reivindicació històrica dels moviments catalans de reforma universitària —els noms “professorat lector” i “professorat agregat” són presos d’aquesta tradició—. Així, per exemple, la carrera acadèmica d’un doctor pot començar per un contracte com a investigador postdoctoral en algun centre de recerca o universitat, seguit, a la mateixa universitat o departament o en una altra, d’un contracte, per un termini màxim de quatre anys, com a professor lector (ajudant doctor). Cal destacar que es regulen, per primera vegada des de la Generalitat republicana, figures de professorat contractat amb contracte laboral indefinit: la de catedràtic, la de professor agregat —ambdues, dins la tipologia de professorat contractat doctor— i la de professor col∙laborador permanent. Aquest professorat és seleccionat directament per les universitats i requereix una acreditació prèvia de recerca, en el cas dels professors agregats i dels catedràtics, i un informe previ favorable, en el cas dels professors col∙laboradors permanents, emès per l’Agència per a la Qualitat del Sistema Universitari de Catalunya» (2003, pàg. 13).

Si analitzem l’evolució de les plantilles del PDI a les universitats catalanes en els darrers anys, observarem en primer lloc la llarga relació de figures contractuals existents. Malgrat aquest fet, les figures dels cossos de funcionaris de catedràtic d’universitat i titular d’universitat segueixen sent les més preeminents, tot i que a la baixa en aquests darrers sis o set anys. Alhora, les figures que han crescut amb força en els darrers anys són la dels agregats i la dels associats. Els agregats han passat de ser 963 l’any 2011 a esdevenir 1.790 l’any 2017. Aquest augment es deu principalment al foment de la via contractual que ja va establir la Llei d’Universitats de Catalunya i que s’impulsà mitjançant el Pla Serra Húnter.

Així mateix, el nombre d’associats ha passat de 5.628 l’any 2011 a 8.153 l’any 2017. En aquest darrer cas, la figura de l’associat va lligat a la temporalitat i normalment a la dedicació a temps parcial. Com bé sabem, es tracta d’una figura recollida ja a la LRU de l’any 1983. En el seu article 33.3, i després de recollir les figures de funcionaris docents (catedràtics d’universitat, professors titulars d’universitat, catedràtics d’escola universitària i professors titulars d’escoles universitàries), estableix que

«No obstante lo establecido en el apartado 1 de este articulo, las Universidades podran contratar, temporalmente, en las condiciones que establezcan sus Estatutos y dentro de sus previsiones presupuestarias, Profesores Asociados, de entre especialistas de reconocida competencia que desarrollen normalment su actividad professional fuera de la Universidad, y Profesores Visitantes. La contratación de estos professores podrá realizarse a tiempo completo o parcial. El número total de unos y otros no podrà superar el 20 por 100 de los Catedráticos y Profesores Titulares en cada Universidad, salvo en las Universidades Politécnicas donde dicho número no podrà superar el 30 por 100.»

Com ja s’ha assenyalat en diverses ocasions, el sistema universitari ha fet un ús extensiu de la figura del professor associat, pervertint en bona mesura la seva característica d’un professional extern que imparteix docència a temps parcial a la universitat, per cobrir places de professorat de caràcter més estructural.

Quadre 8. Evolució del PDI per categories

9788491803744_C150.jpg 

Font: Generalitat de Catalunya, Secretaria d’Universitats i Recerca.

Pel que fa al PDI doctor, podem observar en el quadre següent com actualment el 93% del PDI permanent és doctor, mentre que aquesta xifra baixa fins al 36% en el cas del PDI no permanent.

Quadre 9. Evolució PDI doctor / no doctor

9788491803744_C151.jpg 

Font: Generalitat de Catalunya, Secretaria d’Universitats i Recerca.

Si fixem l’atenció en la piràmide per edats del PDI permanent a les universitats catalanes, observem el greu grau d’envelliment de les plantilles. Una de les dades més impactants ens indica que tan sols el 2,4% del PDI permanent l’any 2017 tenia 35 o menys anys d’edat. O, per l’altra extrem de la piràmide d’edat, pràcticament el 60% del PDI permanent té l’any 2017 entre 51 i 70 anys.

Gràfic 15. Distribució per edats del PDI permanent

9788491803744_C152.jpg 

Font: Generalitat de Catalunya, Secretaria d’Universitats i Recerca.

Finalment, pel que fa a la perspectiva de gènere i a la presència de dones, s’observa un lent creixement en el número de dones PDI a les universitats catalanes en global, passant de 7.003 l’any 2011 a 8.293 l’any 2017. Tot i això, el percentatge de dones en posicions permanents es manté gairebé invariable en el 36%.

Quadre 10. Dones PDI

9788491803744_C153.jpg 

Font: Generalitat de Catalunya, Secretaria d’Universitats i Recerca.

Així, doncs, una ràpida radiografia de les plantilles del personal docent i investigador a les universitats catalanes ens indica un greu envelliment, una extrema dificultat d’accés dels joves amb contractes estables, una alta contractació del que podem anomenar falsos associats, amb la precarietat que comporta en moltes situacions. A aquest fet cal afegir també la rigidesa del sistema de cossos i figures contractuals a la universitat espanyola en general, la qual dificulta en bona mesura tant l’atracció de talent com la mobilitat entre empreses/institucions i universitats, que sens dubte redundaria en benefici mutu.

5.3. El finançament de l’educació superior i la recerca: entre les aspiracions i la realitat

5.3.1. Introducció

La importància creixent que reben les universitats i la recerca científica per part de la política pública dels governs dels països més avançats ha situat el seu finançament com un aspecte crític i prioritari. Sabedors que la inversió en educació superior, recerca i innovació és una font de progrés social i de competitivitat econòmica, els governs inverteixen fons públics de forma sostinguda en els darrers decennis i intenten fomentar alhora la inversió privada. De fet, autores com Mariana Mazzucato, en el seu llibre The Entrepreneurial State: debunking public vs. private sector myths [‘L’Estat emprenedor. Desmuntant els mites del sector públic vs. privat’] (2013), demostren com un estat amb capacitat emprenedora, amb inversions públiques en R+D, és un factor determinant perquè el sector privat aposti per la innovació i generi transformacions tecnològiques i valor afegit.

Pel que fa a l’educació superior, el debat es centra també en si aquesta pot ser considerada un bé públic o un servei públic. D’acord amb Grau (2016),

«Potser és incorrecte en termes estrictes de teoria econòmica parlar de l’educació superior com a bé públic, però totes les societats coincideixen, sens dubte, a considerar que els esforços en educació superior i recerca bàsica ho són per al bé públic. Els diferents posicionaments oscil∙len també al voltant de l’apreciació sobre el principal beneficiari d’aquests esforços: l’individu que en gaudeix en primera instància o tota la societat que globalment rep els beneficis socials directes i indirectes de l’educació superior» (2016, pàg. 481).

No és un debat polític banal, ja que al darrera de la concepció de l’educació superior hi poden haver (de fet, hi han) conseqüències respecte com finançar-la i quin rol juga l’estat. En aquest sentit, Grau reprodueix un quadrant molt il∙lustratiu elaborat pel Department for Business Innovation and Skills del govern britànic (2013).

Quadre 11. Quadrant dels beneficis individuals i socials de l’educació superior

9788491803744_C154.jpg 

Font: BIS Research Paper, núm. 146, Govern del Regne Unit, 2013, extret de Reptes de l’educació a Catalunya, de F. X. Grau (2016, pàg. 483).

La pròpia Unió Europea ha situat progressivament l’educació superior i la recerca com a àmbits prioritaris en les seves polítiques i programes. L’Estratègia de Lisboa de l’any 2000 propugnava que l’any 2010 Europa s’hagués convertit en l’«economia basada en el coneixement més dinàmica i competitiva del món, amb un creixement econòmic sostenible, més i millors llocs de treball, i una gran cohesió social i respecte pel medi ambient» (2000). Dos anys més tard, el 2002, els acords de Barcelona concretaven aquest objectiu: es proposava que els estats membres arribessin l’any 2010 a una inversió del 3% del PIB en R+D i al 2% en educació superior. Així mateix, els objectius marcats per l’estratègia Europa Horitzó 2020 pel que fa a educació superior i recerca es mantenen i concreten: es segueix advocant per una inversió del 3% en R+D respecte al PIB i es proposa que, com a mínim, el 40% dels ciutadans entre 30 i 34 anys tingui estudis terciaris.

A Catalunya també observem en els darrers decennis una preocupació creixent pel finançament de les universitats i la recerca científica. En aquests anys, molts han estat els informes i les publicacions en la matèria, així com els debats tecnicoacadèmics o polítics. També han estat molts els plans governamentals per mirar de fer créixer i consolidar el sistema universitari i de recerca català. És impossible en el llibre fer una anàlisi detallada de tot plegat, però sí que podem esmentar les tendències principals d’aquests decennis i les evidències més significatives.

5.3.2. El finançament universitari i de la recerca científica: de l’expansió a la crisi

Una primera evidència ens mostra com l’esforç d’inversió pública de la Generalitat en universitats i en R+D ha estat significatiu. D’una banda, el propi creixement del sistema així ho requeria: creació de noves universitats públiques, campus nous o en creixement, augment sostingut de les plantilles de personal docent i investigador, etc. De l’altra, l’aspiració política d’augmentar la qualitat i els impactes de les universitats i la recerca del país: suport a grups de recerca, beques predoctorals i postdoctorals, dotació d’infraestructures científiques i acadèmiques, programes com ICREA, creació de nous centres de recerca amb voluntat d’excel∙lència.

El següent quadre mostra el pressupost de les universitats els anys 1986 i 2015. Si comparem el total d’ingressos de les universitats que provenen de la Generalitat, la relació 2015/1986 és de 2,96, passant de 281.405.759 € (en euros actuals) de transferència total de la Generalitat l’any 1986 a un total de 831.686.723 € de transferència de la Generalitat l’any 2015.

Quadre 12. Els ingressos del sistema universitari

9788491803744_C155.jpg 

Font: Generalitat de Catalunya. Secretaria d’Universitats i Recerca.

Així mateix, el total d’ingressos de les universitats ha passat de 442.854.942 € l’any 1986 (en euros actuals) a 1.479.436.067 € l’any 2015. D’aquest total d’ingressos de les universitats, el pes de les transferències de la Generalitat ha baixat del 64% al 56% en aquests anys, mentre que les taxes universitàries han augmentat de pes, passant de representar el 22% l’any 1986 a significar el 25% l’any 2015.

Si contrastem les dades de despesa total de les universitats públiques amb indicadors clau de sistema (per exemple, PDI o estudiants) en aquest període, observem també resultats significatius.

Quadre 13. La desmassificació del sistema públic

9788491803744_C156.jpg 

Font: Generalitat de Catalunya. Secretaria d’Universitats i Recerca.

Pel que fa al nombre de personal docent i investigador, aquest s’ha multimplicat per 2,5 en aquest període, mentre que els estudiants han augmentat un 1,3, passant de 108.729 el curs 1984-85 a 144.471 estudiants el curs 2015-16. En aquesta línia, la despesa universitària global s’ha multiplicat per 3,2 i la despesa per estudiant ha anat, en aquest sentit, augmentat: dels 4.297 euro/estudiant del curs 1984-1985 als 10.227 euro/estudiant del curs 2015-2016. Així mateix, la ràtio d’estudiants/PDI s’ha pràcticament reduït a la meitat, tal com es pot veure al quadre.

Tot i així, cal observar que aquestes xifres representen el total d’ingressos de les universitats públiques: inclouen les transferències anuals de la Generalitat (finançament públic), les taxes universitàries i tota la resta d’ingressos de les universitats (fons competitius de recerca, convenis i contractes per a transferència, formació continuada, etc.). Si comptabilitzem tan sols la inversió pública que realitza la Generalitat, s’observa que, després d’un llarg període expansiu (vinculat, com hem dit, al creixement del sistema), la crisi economicofinancera dels darrers anys ha tingut un efecte negatiu considerable.

L’etapa expansiva d’inversió es consolidà amb el compromís reflectit a la pròpia Llei d’Universitats de Catalunya (LUC) de 2003. La Disposició final segona de la llei estableix que:

«1. La Generalitat, amb l’objectiu de fer eficaç aquesta llei i en el marc del Consell Interuniversitari de Catalunya, ha de fer un seguiment de les magnituds i els indicadors del sistema universitari de Catalunya en comparació amb el conjunt de l’espai europeu d’ensenyament superior, i impulsar l’objectiu de la plena convergència amb Europa en l’horitzó del 2010 mitjançant les mesures de tota mena —jurídiques, econòmiques, financeres i de política científica— que siguin necessàries. 2. En qualsevol cas, els pressupostos de la Generalitat han d’augmentar la dotació assignada al finançament de les universitats públiques, dins el període 2003-2010 i de manera gradual, fins arribar a un increment real mínim del 30% de la dotació pressupostada per al 2002.»

Els compromisos reflectits en aquesta Disposició final es van anar executant al llarg dels anys 2004, 2005 i 2006.

Precisament, en aquest darrer any la Generalitat aprovà un nou Pla de finançament per a la milllora de les universitats públiques catalanes (2006) pel període 2007-2010, el qual reconeixia que calia injectar majors recursos públics a les universitats públiques per incrementar la seva qualitat i poder-se adaptar en condicions òptimes a l’Espai Europeu d’Educació Superior. Aquest pla, doncs, planificava incrementar durant els anys 2007-2010 les previsions originals de creixement anual del 7% fins al 12,13% en mitjana, d’acord amb els objectius fixats per la UE per a la despesa en R+D l’any 2010.

En termes de creixement net, com diu el document, l’objectiu de la LUC de garantir que al final del període 2003-2010 el pressupost de les universitats hauria crescut el 30% s’assoleix amb escreix l’any 2008, i l’any 2010 s’arriba a un creixement net del 56,13%, quasi doblant per tant la previsió de la LUC. El Pla de finançament anava acompanyat d’un seguit d’objectius i mesures per a la millora de l’activitat universitària en docència, recerca, tercera missió i gestió.

El següent quadre mostra el compromís contingut al Pla de finançament per a la millora de les universitats públiques catalanes per al període 2007-2010, tot comparant-lo amb allò establert a la LUC.

Quadre 14. Increment d’inversions

9788491803744_C157.jpg 

Font: Generalitat de Catalunya.

Aquest escenari topà de ple amb la crisi economicofinancera i les polítiques de reducció del déficit públic al conjunt d’Espanya i a Catalunya en particular. En el gràfic següent s’observa la reducció del finançament públic a les universitats públiques catalanes, amb reduccions significatives els anys 2011 i 2012, que s’han contingut els anys 2013 i 2014, i que no comença a repuntar lleugerament fins l’any 2015. Tot plegat queda molt lluny dels compromisos d’increment del finançament públic per part de la Generalitat.

La Generalitat decidí que part d’aquesta reducció de finançament públic a les universitats es pogués compensar per la via de l’increment de les taxes universitàries, aprofitant que el Ministeri va obrir la forquilla de preus fins al 25% del cost dels estudis. Això ha suposat que el pes dels ingressos per taxes respecte al total d’ingressos de les universitats catalanes hagi passat del 22% al 25% i, per descomptat, ha significat un increment molt significatiu de la despesa personal/familiar a l’hora de matricular-se als estudis universitaris. Un increment molt significatiu que s’ha vist compensat pel programa de beques Equitat que estableix un sistema de tarifació social amb llindars de renda.

Gràfic 16. Evolució del finançament públic de les universitats públiques catalanes

9788491803744_C158.jpg 

Font: Generalitat de Catalunya. Secretaria d’Universitats i Recerca.

Amb aquest escenari actual certament negatiu, on el finançament públic a les universitats catalanes se situa per sota de la mitjana espanyola i a la cua d’Europa, les veus critiques de diversos sectors no s’han fet esperar. Tant l’àmbit polític com el de les pròpies universitats advoquen per revertir aquesta tendència i, com a mínim, assolir les xifres contingudes al Pla de finançament 2007-2010.

En aquesta línia se situa la Declaració dels rectors i rectores i els presidents i presidentes dels Consells Socials de l’ACUP en matèria de política universitària, de 27 d’octubre de 2016, que diu:

«reclamem al Govern de la Generalitat un model de finançament estable que asseguri la suficiència econòmica de les universitats per poder complir les seves missions de formació, de recerca científica, de transferència de coneixements i de compromís social, amb l’horitzó d’assolir a mitjà termini el finançament mitjà dels països de l’OCDE (1,22% del PIB) i que, alhora, ens permeti competir en millors condicions amb els millors sistemes universitaris a escala global. També reclamem un Pla d’Inversions Universitàries (PIU) a mitjà termini que prioritzi primerament les mesures pendents del PIU 2007-2013. (…) De forma específica, proposem que el pressupost de la Generalitat per a l’any 2017 prevegi un increment de 100 M€ en la partida per a les universitats, la qual cosa permetria, en primer lloc, reduir un 10% les taxes i reduir el preu dels màsters fins a igualar-lo al dels graus i, en segon lloc, faria possible un increment del 10% de la subvenció per millorar la formació, la recerca i la transferència de coneixements a les universitats» (2016, pàg. 7).

Un dels pronunciaments públics recents al respecte l’ha fet Andreu Mas-Colell. Com a conseller d’Universitats i Recerca i d’Economia i Coneixement de la Generalitat en dues etapes distintes, la seva veu és especialment significada. En la seva visió:

«Hem aguantat bé. Però no ens hem d’enganyar. La tensió sobre els pressupostos és enorme (…). El professorat està envellint i, tenim, dintre i fora del país un enorme embassament de talent que, si el poguéssim incorporar bé, faria que el nivell general de qualitat no es deteriorés, ans el contrari. I també que s’anessin enfortint els àmbits de més excel∙lència. El meu judici és que la universitat no pot esperar més. Com a mínim, aquest 2018 hauríem de recuperar, pel que fa a la suma de la subvenció básica i els ingressos per matrícula, el nivell del 2010. Es podria aconseguir augmentant la subvenció básica un 5%, en concret 39 M€. I si som seriosos i prou ambiciosos, els augments del 5% s’haurien de sostenir durant un període llarg, d’entre 5 i 10 anys. Però sé prou bé que això segon dependrà fonamentalment de quin sigui el finançament global de la Generalitat» (2018, diari ARA).

Finalment, cal destacar l’estudi dut a terme per F. Xavier Grau, publicat al llibre Reptes de l’educació a Catalunya. Anuari 2015, de la Fundació Jaume Bofill i que duu per títol ‘El finançament de l’educació superior’ (2016). F. Xavier Grau realitza una anàlisi molt aprofundida del finançament de l’educació superior i la recerca a Europa, Espanya i Catalunya. En concret, analitza un seguit de països europeus d’una mida comparable a Catalunya, com són Irlanda, Finlàndia, Dinamarca, Àustria, Suècia i Escòcia. Grau proposa, en una primera fase, que Catalunya assoleixi nivells de finançament públic semblants al global d’Espanya i, en una segona fase, assolir un nivell proper (el 90%) al dels països estudiats i de tamany similar a Catalunya. Situa en 1.200 M€ la xifra de transferències corrents que caldria assolir l’any 2020, aspirant a arribar als 1.800 M€ l’any 2025.

Un altra fet que cal destacar en tot aquest període és la inversió que s’ha dut a terme en l’àmbit de les infraestructures universitàries i científiques. Sens dubte, les inversions d’aquests anys han situat els campus universitaris i les instal∙lacions científiques en un nivell més que homologable des de la perspectiva europea. Només cal passejar-se pels campus universitaris catalans per adonar-se que, en general, el país té instal∙lacions excel∙lents, sigui pel disseny de campus nous, sigui per la remodelació i expansió de campus ja existents.

Sempre hi haurà excepcions i algunes obres pendents o remodelacions necessàries. Però, sens dubte, el resultat de la inversió sostinguda durant anys és el d‘uns campus de gran qualitat i homologables a qualsevol sistema universitari del nostre entorn. Per aquest motiu, s’han destacat els diversos Plans d’Inversions Universitàries (PIU) de la Generalitat amb un destacat específic (veure pàgines 280-286). Alhora, a les pàgines 155-162 del capítol de recerca es troba el destacat corresponent a les grans instal∙lacions científiques.

Una menció especial mereix la inversió en R+D. Els diversos plans de recerca i d’innovació, juntament amb la inversió en universitats (que com sabem en part es comptabilitza com a inversió en recerca) i la inversió privada d’empreses han anat augmentant, a poc a poc però sostingudament, el percentatge d’inversió del país en R+D. Si l’any 1993 la inversió total en R+D a Catalunya era del 0,94% i l’any 1996 baixava lleugerament (0,92%), l’any 2000 tornava a pujar fins a l’1,11% (quan, recordem-ho, la mitjana europea estava prop del 2% i l’objectiu de la Unió Europea era assolir el 3% l’any 2010).

D’acord amb les xifres de l’Institut d’Estadístic de Catalunya (IDESCAT), els percentatges d’inversió per al període 2002-2016 són els que queden reflectits en la següent taula (on es desagrega també entre sectors: administració pública, ensenyament superior i empreses). Com es pot apreciar, la inversió a Catalunya va créixer sostingudament fins l’any 2009 (1,70%), amb un pes considerable de l’àmbit empresarial. Pel que fa al conjunt de l’Estat, la millor xifra s’assoleix l’any 2010 amb una inversió de l’1,40%. Malauradament, a partir d’aquesta data la inversió es contreu fins a la darrera xifra consolidada per a l’any 2016 amb l’1,46% a Catalunya i tan sols l’1,19% al conjunt de l’Estat.

Una última evidència, que malgrat ser la darrera no és menys important, és la que ens mostra l’alta capacitat que té el sistema universitari i científic català per captar fons de convocatòries competitives, convenis i contractes per a la innovació i la transferència de coneixements. En el capítol de la internacionalització, per exemple, ja he mostrat la creixent capacitat de les universitats i centres catalans per captar fons competitius dels diferents Programes Marc d’R+D de la Unió Europea i en darrer terme del Programa Horitzó 2020.

Quadre 15. Despesa en R+D interna respecte al PIB. Per sectors d’execució (Catalunya)

9788491803744_C159.jpg 

(1) Sector de les institucions privades sense finalitat de lucre.Font: INE. Estadística sobre activitats en R+D.

Quadre 16. Despesa en R+D interna respecte al PIB. Per sectors d’execució (Espanya)

9788491803744_C160.jpg 

(1) Sector de les institucions privades sense finalitat de lucre.Font: INE. Estadística sobre activitats en R+D.

El mateix passa amb la captació de beques i ajuts de l’European Research Council (ERC), on habitualment universitats i centres catalans se situen com a capdavanters a l’Estat i en algun cas capdavanters a Europa en captació d’ajuts i beques, tal com es mostra al capítol de recerca. Sens dubte, aquesta és una dada molt significativa que posa de relleu la qualitat del sistema universitari i científic català i la capacitat d’orientar-se a la captació de fons externs.

Per finalitzar, la taula següent mostra l’evolució de la despesa realitzada per la Generalitat de Catalunya en els centres de recerca CERCA entre els anys 2009 i 2015. Es diferencia entre els fons pressupostaris aportats per la Direcció General de Recerca (DGR) i els fons provinents d’altres departaments de la Generalitat. S’hi observa, malgrat la crisi economicofinancera dels darrers anys, una aportació pressupostària força estable, amb lleugeres variacions, al voltant dels 95 i els 100 M€ anuals.

Quadre 17. Evolució despesa Generalitat als centres CERCA

9788491803744_C161.jpg 

Font: Generalitat de Catalunya, Secretaria d’Universitats i Recerca.

DESTACAT 8

Consorci de Serveis Universitaris de Catalunya (CSUC)

Descripció

El CSUC és un consorci format per la Generalitat de Catalunya i deu universitats catalanes (UB, UAB, UPC, UPF, UdL, UdG, URV, UOC, URL i UVic-UCC) que promou i gestiona serveis conjunts entre les universitats, la qual cosa permet, gràcies a la cooperació mútua i a l’aprofitament d’economies d’escala, millorar la seva eficiència.

El CSUC es va posar en marxa l’any 2013, agrupant dues entitats que ja estaven oferint serveis mancomunats a les universitats catalanes: el Centre de Serveis Científics i Acadèmics de Catalunya (CESCA) i el Consorci de Biblioteques Universitàries de Catalunya (CBUC).

El CESCA, amb el nom original de Centre de Supercomputació de Catalunya, va ser creat l’any 1991 per la Generalitat de Catalunya, la Fundació Catalana per a la Recerca, les universitats i el CSIC per oferir a la comunitat científica una infraestructura compartida de càlcul d’altes prestacions. Amb els anys, els serveis del CESCA es van anar ampliant a d’altres àmbits com ara les comunicacions, amb la creació de l’Anella Científica, una xarxa de transmissió de dades d’alta velocitat pionera a Europa, i el CATNIX, un punt neutre per afavorir l’intercanvi de tràfic entre els diferents proveïdors d’internet a Catalunya; i també amb serveis d’administració electrònica, com ara el vot o el registre electrònic, per impulsar el seu ús a les universitats.

El CBUC, integrat per les universitats catalanes i la Biblioteca de Catalunya, també prestava serveis a les universitats i va ser l’encarregat de posar en marxa un catàleg bibliogràfic comú l’any 1996. A partir d’aquest servei es va iniciar un programa de préstec interbibliotecari; la gestió de la compra de documentació científica en format electrònic a través de la Biblioteca Digital de Catalunya, i el servei de Tesis Doctorals en Xarxa (TDX), el primer repositori digital cooperatiu nascut amb la finalitat d’incrementar la visibilitat i l’accessibilitat a la xarxa de la producció científica feta a Catalunya.

Totes dues entitats es van fusionar l’any 2013 per crear el CSUC, que avui dia ofereix un ventall de serveis més ampli a la universitat i la recerca, basat en la compartició, tant de serveis com d’infraestructures, que permet augmentar l’eficiència mitjançant l’explotació d’economies d’escala i de sinergies.

El CSUC continua gestionant infraestructures de suport a la recerca, com ara la supercomputació i les xarxes de comunicacions. A través del seu servei de supercomputació, posa a l’abast del personal docent i investigador un ampli ventall de programari especialitzat i el suport per utilitzar-lo.

A través de l’Anella Científica interconnecta universitats, centres de recerca i altres institucions del sistema d’R+D+I català amb les xarxes mundials de recerca, mitjançant RedIRIS i Géant. També contribueix a agilitzar les comunicacions gràcies a l’intercanvi local de tràfic al Punt Neutre d’Internet de Catalunya, el CATNIX.

També proporciona a les institucions acadèmiques i a les de recerca un servei d’infraestructura al núvol perquè puguin ubicar les seves aplicacions en un entorn flexible i fàcilment escalable, així com serveis d’e-Administració nascuts del treball conjunt amb l’Associació Catalana d’Universitats Públiques, a través dels quals es pretén afavorir-ne la implantació a les universitats mitjançant plataformes compartides, com ara Vot, Registre, Arxiu, Logs i Gestor Documental, entre d’altres.

El CSUC contribueix a la millora dels serveis bibliotecaris a través de la cooperació. Entre d’altres programes i serveis, gestiona el Catàleg Col∙lectiu de les Universitats de Catalunya (CCUC), el programa de préstec interbibliotecari, la Biblioteca Digital de Catalunya (BDC) i el magatzem cooperatiu GEPA per a l’emmagatzematge de documents de baix ús.

Des de 1999 desenvolupa, implanta i gestiona repositoris digitals, tant cooperatius (TDX, RECERCAT, RACO, MDX, MDC...) com institucionals (CALAIX per a la Filmoteca, PADICAT per a la Biblioteca de Catalunya, Scientia per al Departament de Salut, el del MACBA...), així com aplicacions interuniversitàries (Uneix, Unidiscat, BCU...).

A més, col∙labora amb les universitats per disminuir l’esforç d’adaptació als requeriments de la ciència oberta i incrementa la visibilitat de la recerca feta a Catalunya a través del Portal de la Recerca de Catalunya (PRC), donant suport a la gestió de dades de recerca i a la publicació en accés obert.

Des de 2013, millora i racionalitza l’ús dels recursos i ajuda a enfortir el sistema universitari i de recerca també a través de les compres conjuntes, tant de béns com de serveis, aglutinant la contractació de recursos i serveis bàsics, com ara l’energia elèctrica i el gas natural, la neteja i la recollida de residus, la impressió i la reprografia, i la telefonia mòbil, entre d’altres.

Resultats

Amb un pressupost de 9.678.089  l’any 2017 i una plantilla formada per una setantena de professionals, el CSUC ofereix serveis conjunts a totes les universitats i centres de recerca de Catalunya. Les dades d’activitat de l’any 2017 posen de manifest l’abast de les seves activitats.

Indicadors d’activitat del CSUC

9788491803744_C162.jpg 

Font. Memòria d’activitats del CSUC, 2017.

A la fi de l’any 2017, 280 usuaris de 45 projectes acadèmics i industrials havien usat més de vuit milions d’hores computacionals per avançar en la seva recerca.

A través de l’Anella Científica, s’han intercanviat 73 petabytes de tràfic, quasi el triple que fa cinc anys, fet que demostra l’ús creixent i intensiu que fan les 81 institucions connectades amb projectes com ara el Large Hadron Collider del CERN, els experiments basats en el telescopi MAGIC, en el quals participa l’IFAE-PIC, i el projecte europeu ELIXIR-Excelerate, del CRG i el BSC.

Els serveis bibliotecaris han permès posar a disposició dels usuaris més de 5,5 milions de títols i més de 12 milions de documents físics a través del Catàleg Col∙lectiu de les Universitats de Catalunya (CCUC). Aquest catàleg també ofereix una eina de catalogació cooperativa que ha facilitat als bibliotecaris la unificació de pautes, la catalogació per còpia i una major visibilitat de les seves fonts. A més, a través de la Biblioteca Digital de Catalunya (BDC), les institucions membres del CSUC poden donar accés als seus estudiants, professors i investigadors a 18.600 revistes electròniques, uns 19.000 llibres electrònics i 25 bases de dades.

El Portal de la Recerca de Catalunya (PRC) ha contribuït a visualitzar i difondre des d’un lloc únic l’activitat investigadora que es duu a terme a Catalunya quant a investigadors, publicacions, tesis, grups i projectes de recerca per a la comunitat científica internacional, empreses, organitzacions finançadores i públic en general, facilitant així l’accés obert a la producció científica. A la fi de 2017, aplegava l’activitat investigadora de 13 institucions, més de 10.000 investigadors, 1.500 grups de recerca, 31.000 projectes i 476.000 publicacions.

El portal també dóna visibilitat a continguts, com ara tesis i publicacions, de repositoris cooperatius gestionats pel CSUC, com són TDX i RECERCAT, que a la fi de 2017 contenien més de 28.000 tesis i 128.000 documents, respectivament. El CSUC també desenvolupa i manté repositoris per a institucions, com ara els del MACBA, la Filmoteca de Catalunya, el Departament de Cultura (CALAIX) i el de Salut (Scientia).

A més d’impulsar l’accessibilitat i visibilitat de la recerca feta a Catalunya, el CSUC contribueix des de fa anys a la implantació de l’administració electrònica. Només l’any 2017 s’han realitzat un centenar d’eleccions a les universitats catalanes, dues d’elles a rector, a través de la plataforma compartida de vot; i les universitats han introduït 87.000 registres en una plataforma comuna que deixa constància de l’entrada i sortida de documents.

Des de la posada en marxa del CSUC, a més, s’han impulsat les compres conjuntes que aportessin valor a les institucions participants, tant en serveis TIC com generals. Amb un enfocament específic per a cada compra, es treballa conjuntament amb les institucions participants per estalviar i millorar la gestió en l’adquisició de béns i serveis. En els darrers quatre anys, s’han estalviat 13,6 M en la compra conjunta d’energia i es continua en nombroses licitacions, més de 70 l’any 2017, per facilitar l’adquisició d’equipament i de serveis a les institucions participants.

Valoració

L’experiència acumulada al llarg de més de 25 anys de consorciació en serveis TIC i bibliotecaris ha estat la llavor per fer créixer el treball conjunt en d’altres àmbits on s’hi pot aportar valor. La cooperació entre les institucions acadèmiques i d’R+D+I pot ser un mecanisme per aconseguir beneficis per a totes elles i, per tant, per al conjunt del sistema universitari i de recerca.

Ara bé, la missió del CSUC és analitzar conjuntament amb les universitats quan cal utilitzar aquesta fórmula, quan anar junts suma més que no resta i, per tant, el resultat individual i el col∙lectiu resulten afavorits gràcies a la consorciació.

L’objectiu és racionalitzar l’ús dels recursos, optimitzar l’ús de plataformes, millorar processos i reduir costos. Tot això, però, sense que les institucions perdin autonomia, i per tant mirant de cercar un equilibri eficient entre la cooperació interinstitucional i l’autonomia de gestió.

DESTACAT 9

Plans d’Inversions Universitàries (PIU)

Descripció

El Plans d’Inversions Universitàries (PIU) constitueixen un instrument específic adreçat al finançament de les infraestructures i equipaments de les universitats públiques catalanes. Impulsats pel departament de la Generalitat competent en matèria d’universitats i recerca, els plans han tingut caràcter plurianual i han previst el finançament de les infraestructures i equipaments directament relacionats amb l’activitat docent, així com dels serveis generals de les universitats públiques catalanes.

Quan la Generalitat va assumir la gestió dels ensenyaments universitaris (anys 1985-86), la situació de les universitats catalanes era molt deficitària. Durant els anys previs al traspàs les inversions de l’Estat a les universitats catalanes havien estat mínimes (entorn als 1.000 i els 1.500 milions de pessetes anuals), amb la qual cosa aquestes s’havien descapitalitzat, i va fer falta un important esforç econòmic per fer front a les mancances del sistema traspassat. A això se li va sumar l’increment de la demanda universitària, que va comportar un creixement sostingut de l’alumnat universitari, com hem vist, al llarg de tota la dècada dels 80 i dels 90 del segle XX.

El primer Pla d’Inversions, dotat amb 25.000 milions de pessetes, va correspondre al període 1988-1994. L’any 1995 es va aprovar un segon Pla d’Inversions per al període 1995-2000, amb una dotació de 60.000 milions de pessetes, adreçat a reduir el dèficit encara existent en els equipaments universitaris i a consolidar el procés de descentralització del sistema universitari català, iniciat a partir de l’any 1991 amb la creació de les universitats de Girona, Lleida i Rovira i Virgili.

Amb el pla següent, corresponent al període 2000-2006 la pressió demogràfica va començar a remetre, però, tot i que s’havia avançat molt en l’assoliment d’un nivell d’infraestructures i equipaments, encara hi havia mancances per cobrir. Davant aquest escenari, l’èmfasi del nou pla no va estar tant en l’expansió del sistema com en la finalització de les actuacions en curs i la conservació i el manteniment del patrimoni, aspecte que no havia estat tractat prou profundament en els plans anteriors, ateses les necessitats de creixement.

El darrer Pla d’Inversions aprovat correspon al període 2007–2013. Aquest pla, de set anys, va comptar amb un pressupost de 661,4 M i va tenir com a objectiu principal assolir les infraestructures i equipaments que requeria la plena integració de les universitats catalanes a l’Espai Europeu d’Educació Superior (EEES).

La integració de les universitats catalanes a l’EEES va requerir canvis importants en les titulacions i la introducció de noves metodologies docents, però també l’adaptació de les infraestructures i els equipaments a les noves necessitats. Per tal de donar resposta a aquestes necessitats, el PIU 2007-2013 es va estructurar a l’entorn de quatre programes.

El 18% dels recursos del pla es van destinar al programa de reposició, adaptació i millora del patrimoni edificat de les universitats catalanes. Aquest patrimoni, que representa un total de 1,9 milions de m2 construïts, 1,6 milions de m2 dels quals estan directament destinats a l’activitat acadèmica, requereix una acció constant de manteniment i millora per assegurar la màxima vida útil i evitar la seva obsolescència.

El pla també preveia un programa específic per al manteniment de les tecnologies de la informació i la comunicació. Així mateix, s’anticipava la necessitat d’adaptació de les instal∙lacions de les universitats públiques als requeriments de l’EEES, tant pel que fa a l’adaptació a noves tecnologies com a l’adaptació d’espais i mobiliari per tal de donar major flexibilitat als grups i a les noves formes de treball derivades de la implantació de l’EEES.

El tercer programa del pla estava adreçat a l’acabament de les actuacions iniciades durant el pla anterior i a la realització d’actuacions que requerien una segona fase o alguna acció complementària per poder entrar en servei.

I, finalment, tenint en compte la programació a set anys vista, el pla preveia també la realització de noves obres i incidències que poguessin sorgir durant la seva vigència.

Aquest pla, aprovat el 2007 per la Generalitat de Catalunya, va ser objecte de revisió el 2010, moment en què es va constatar la necessitat de modificar part del seu contingut per tal d’adequar les actuacions inicialment previstes al ritme real d’execució dels projectes. Un cop finalitzada la vigència del pla no es va realitzar cap de nou, la qual cosa fa que actualment no existeixi una planificació actualitzada de les inversions que requereix el sistema universitari català.

Resultats

La previsió d’inversions del Pla era de 661.411.651,66 , dels quals gairebé el 57% corresponien a nous projectes, el 18% a reposició, adaptació i millora d’equipaments, el 16% a noves tecnologies i adaptació a l’Espai Europeu d’Educació Superior i el 9% a l’acabament d’obres previstes.

9788491803744_C163.jpg 

Font: Subdirecció General de Planificació Econòmica Universitària. Direcció General d’Universitats.

La distribució dels recursos entre les set universitats públiques catalanes incloses al pla (UB, UAB, UPC, UPF, UdG, UdL i URV) es fixa tenint en compte indicadors com la superfície destinada a activitats acadèmiques, el nombre d’estudiants a temps complet matriculats a cada una de les universitats i el grau d’experimentalitat de cada estudi.

9788491803744_C164.jpg 

Font: Subdirecció General de Planificació Econòmica Universitària. Direcció General d’Universitats.

Segons dades facilitades per la Subdirecció General de Planificació Econòmica Universitària, dels 661.411 M previstos, entre 2007 i 2015 s’ha dedicat al finançament de les universitats catalanes un total de 452.303 M.

Des de 2001 la Generalitat de Catalunya ha dedicat un total de 855.756 M al finançament de les inversions de les universitats catalanes. Aquest finançament es va mantenir relativament estable entre 2001 i 2007, amb un increment substancial durant 2008 i 2009, any a partir del qual va patir una davallada considerable.

9788491803744_C165.jpg 

Font: Subdirecció General de Planificació Econòmica Universitària. Direcció General d’Universitats.

A partir de 2010 la inversió universitària va baixar al nivell de 2001; des d’aleshores ha seguit baixant fins arribar a 14.000 milers d’euros anuals, molt per sota dels nivells d’inversió d’anys anteriors.

L’Associació Catalana d’Universitats Públiques ha reclamat en diverses ocasions un pla d’inversions a mitjà termini que prioritzi les mesures pendents del PIU 2007-2013.

Valoració

Els Plans d’Inversions Universitàries constitueixen un instrument clau de gestió per al sistema universitari català, ja que permeten disposar d’una planificació ordenada dels objectius, prioritats i criteris per a assignar els recursos dins el sistema universitari català. Des de 1988 ha servit per gestionar els recursos, marcant objectius d’inversió i planificant les actuacions a realitzar per tal de donar resposta a les necessitats del sistema universitari català.

Fins a 2015, el PIU va constituir una important injecció de recursos per a les universitats catalanes i va permetre realitzar inversions importants en els campus universitaris i disposar, d’aquesta manera, d’una dotació de recursos que donava resposta a les necessitats de creixement i manteniment dels campus; una inversió que ha beneficiat a la comunitat universitària i a la societat en general. I, tot i que no es disposi de dades per avaluar-ho, és probable que la inversió en equipaments universitaris hagi contribuït a la regeneració i revitalització dels barris on s’hi han instal∙lat, com el Raval, les casernes de Jaume I, o el Besós a Barcelona, i a barris específics de Girona, Lleida i Tarragona.

Això no obstant, aquesta planificació va quedar truncada a partir del quart PIU, que tot i tenir prevista una durada de set anys, més llarga que l’anterior, fa quatre anys que hauria d’haver estat renovat. Encara pitjor: tampoc s’ha fet realitat l’assignació dels recursos previstos en el PIU, perquè, amb la recessió econòmica a partir de 2008, la inversió de la Generalitat a les universitats públiques catalanes ha patit reduccions pressupostàries considerables.

Les universitats són una peça clau en la nova societat i en l’economia del coneixement. Per poder mantenir aquest sistema cal un model de finançament estable que asseguri la suficiència econòmica de les universitats i que garanteixi que els equipaments i el patrimoni públic es manté i es renova per donar resposta a les noves demandes del sistema universitari. La manca d’inversions està començant a fer-se palesa en les instal∙lacions de les universitats del país; si no es reverteix la situació, pot tenir conseqüències en el parc universitari del país a curt i mitjà termini.

DESTACAT 10

Contractes-programa Generalitat-universitats i finançament per objectius

Descripció

El sistema de finançament variable per objectius és un sistema a través del qual es distribueixen competitivament els fons públics entre les universitats catalanes d’acord amb tres objectius establerts per la Generalitat: la millora de la recerca, la millora de la docència i la millora de la gestió.

El canvi en el model de relació entre la Generalitat de Catalunya i les universitats es va iniciar al 1997 sota la modalitat de contractes programa que establien acords entre l’Administració i les universitats que vinculaven el finançament a l’assoliment dels objectius de millora identificats. El primer contracte programa universitari es va formalitzar entre el Comissionat d’Universitats i Recerca (CUR) i la Universitat Politècnica de Catalunya. Aquest model es va anar estenent a la resta d’universitats públiques fins que, al curs 2001-2002 es va determinar la subvenció estratègica a través de contractes programa plurianuals com a model de finançament de totes les universitats públiques catalanes. Posteriorment es va consolidar el model de contractes programes, millorant el sistema de contractació, ampliant el període a 4 anys, homogeneïtzant els contractes programa de les diferents universitats i simplificant el sistema de gestió mitjançant la reducció del nombre d’objectius a assolir i d’indicadors de seguiment.

A partir de l’exercici 2008 es va implementar un nou sistema de finançament variable per objectius que té continuïtat en el present.

El finançament per objectius està vinculat a indicadors d’activitat, que permeten monitoritzar l’acompliment dels objectius definits i que deixa a les universitats llibertat d’actuació, car no es condiciona el destí dels fons. D’aquesta manera, el finançament per objectius facilita la coordinació entre la Generalitat de Catalunya i les universitats públiques, contribuint a la millora de la qualitat i promovent la transparència i el retiment de comptes a la societat.

El sistema estableix els criteris de distribució de fons per a la recerca, la docència i la gestió entre les universitats.

El 45% dels fons està adreçat a la millora de la recerca. En aquest àmbit, el finançament es distribueix competitivament entre les universitats en funció del pes ponderat de tres objectius: la millora de la capacitat investigadora, la millora de la capacitat per atraure recursos competitius i l’increment de la transferència de coneixements.

Per a la distribució dels fons associats a la docència, que representen el 35% dels fons, se segueixen dues etapes. En una primera etapa es determina l’import màxim assolible per a cada universitat en funció dels estudiants matriculats de nou ingrés, els crèdits matriculats, els crèdits superats i el nombre de titulats. Mitjançant aquest procediment es determina quina part del total de fons a distribuir pot obtenir cada universitat si aconsegueix el 100% de resultats en tots els objectius. En una segona etapa es valora l’evolució en els darrers tres anys de cada universitat respecte a si mateixa i s’estableixen objectius de millora que empenyin a promoure canvis significatius, valorant-se aspectes com la millora de la taxa d’eficiència, la reducció de la taxa d’abandonament, la millora del rendiment, l’increment de la dedicació docent, la reducció del nombre d’estudis amb menys de 30 estudiants nous i la millora de les competències lingüístiques.

Finalment, a la millora de la gestió li correspon el 20% dels fons. Com per a la docència, per a la distribució d’aquesta part dels fons se segueixen dues etapes. A la primera es determina l’import màxim assolible per a cada universitat si aconsegueix un resultat del 100% dels objectius. Després, es determina la distribució en funció del seguiment d’indicadors relacionats amb l’elaboració del pressupost per programes, la liquidació del pressupost per programes, la memòria, el balanç i el compte de resultats econòmico-patrimonial consolidat del grup universitari; la proporció de fitxers de dades enviats a UNEIX en temps i forma i les actuacions per aconseguir els objectius estratègics i l’equilibri financer.

Finalment, els recursos que les universitats no aconsegueixen es destinen a actuacions sobre el conjunt del sistema universitari.

Resultats

Durant el període 1997-2001 es va assolir la majoria dels compromisos establerts en els diferents contractes programa. El grau d’acompliment va anar millorant any rera any, amb percentatges que es van situar entre el 85% i el 95%, tot i arribant alguna universitat a assolir el 100% dels objectius. A partir de la posada en marxa del programa de finançament per objectius, en el total del període 2008-2017 s’ha destinat un acumulat de 608.264.000  al finançament variable per objectius; l’any 2009 va gaudir, amb una diferència remarcable, d’un pressupost més elevat.

9788491803744_C166.jpg 

Font: Generalitat de Catalunya. Secretaria d’Universitats i Recerca.

Valoració

La fórmula dels contractes programa va constituir una eina molt útil des del punt de vista de la planificació estratègica de les universitats, ja que al fixar objectius específics per a cada universitat permetia la millora contínua i l’orientació a resultats. Amb la implantació dels contractes programa, la negociació institucional va passar a basar-se en la definició d’objectius de millora en lloc de la discussió pressupostària en base a criteris d’inputs o incrementals. A més, en partir del diagnòstic intern de les fortaleses i les àrees de millora de les institucions i de la realització d’un procés d’avaluació interna, es promou la cultura de millora dins les organitzacions al temps que fomenten l’eficiència del sistema, la racionalització en la utilització dels recursos i l’orientació a resultats. Finalment, en estar vinculats al compliment d’indicadors concrets i objectivables prèviament establerts, aquest sistema impulsa el retiment de comptes i facilita la gestió interna, ja que permet associar l’activitat universitària a l’assoliment d’objectius acadèmics i de servei.

Aquest sistema ha evolucionat cap a un finançament variable per objectius, que ha servit per afinar en la determinació d’objectius i que permet fer un seguiment estret de l’acompliment dels indicadors fixats per a cada àmbit de millora. L’anàlisi de l’evolució d’aquests indicadors permet identificar millores en la docència, la recerca i la gestió interna. Així, per exemple, es pot comprovar com en els darrers anys ha baixat la taxa d’abandonaments o com ha millorat la taxa de rendiment de les titulacions, la qual cosa fa pensar que el finançament per objectius ha pogut tenir incidència en les millores observades.

1 Alba, J.; Córdoba, F.; Huerta; A.: «La formació doctoral en la societat del coneixement: situació actual i nous reptes de futur» en A. Vilalta, Reptes de l’educació a Catalunya. Anuari 2015, Fundació Jaume Bofill. Barcelona, 2016, pàgs. 571-602.